Overview
Features and Benefits
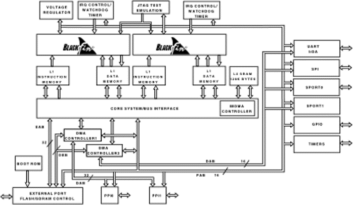
- Dual Blackfin cores with each core capable of 600 MHz/1200 MMACs (2400 MMACs total) for demanding signal processing applications.
- Large On-Chip Memory of 328 KBytes – arranged as individual L1 memory systems for each core plus a shared L2 memory space.
- High data throughput tailored for the needs of imaging and consumer multimedia applications.
- Application Tuned Peripherals provide glueless connectivity to a variety of audio/video converters and general-purpose ADCs/DACs.
Product Details
The Blackfin® Processor family expands the performance envelope with the ADSP-BF561. With two high performance Blackfin Processor cores, flexible cache architecture, enhanced DMA subsystem, and Dynamic Power Management (DPM) functionality, the ADSP-BF561 can support complex control and signal processing tasks while maintaining extremely high data throughput.
The ADSP-BF561 is a functional extension of the popular Blackfin Processor family and is ideally suited for a broad range of industrial, instrumentation, medical, and consumer appliance applications—allowing for scalability based upon the required data bandwidth and mix of control, plus signal processing needed in the end product.
High-Level of Integration
- 328 KBytes of on-chip memory configured as:
- 32 KBytes of L1 instruction memory SRAM/Cache per core
- 64 KBytes of L1 data memory SRAM/Cache per core
- 4 KBytes of L1 scratchpad memory per core
- 128 KBytes of low-latency shared L2 memory
- 32-bit Memory Controller providing glueless connection to multiple banks of SDRAM, SRAM, Flash or ROM.
- Two Parallel Peripheral Interfaces Units supporting ITU-R 656 video data formats.
- Two dual-channel, full-duplex, synchronous serial ports supporting eight stereo I2S channels.
- Dual 16 Channel DMA Controllers, supporting one and two-dimension transfers.
- SPI-compatible Port.
- UART with support for IrDA®.
- 12 timer/counters supporting PWM, pulsewidth and event count modes.
- 48 Programmable Flags/General Purpose I/O.
- Event Handler.
- Dual Watchdog timers.
- PLL capable of 1x to 63x frequency multiplication.
- 256-ball Mini-BGA and 297-ball Sparse PBGA packages.
Product Categories
Product Lifecycle
Production
At least one model within this product family is in production and available for purchase. The product is appropriate for new designs but newer alternatives may exist.
Evaluation Kits (4)
Documentation & Resources
-
EE-335: Interfacing SD Cards with Blackfin Processors (Rev. 1)3/4/2010
-
• EE-335: Code Example
ZIP -
EE-339: Using External Switching Regulators with Blackfin® Processors (Rev. 1)8/18/2009
-
EE-326: Blackfin® Processor and SDRAM Technology (Rev. 2)8/18/2009
-
• EE-326: Code example
ZIP -
EE-281: Hardware Design Checklist for the Blackfin® Processors (Rev. 2)7/7/2008
-
EE-185: Fast Floating-Point Arithmetic Emulation on Blackfin® Processors (Rev. 4)8/28/2007
-
• EE-185: Associated Code (Rev 4, 08/2007)
ZIP -
EE-293: Estimating Power for ADSP-BF561 Blackfin® Processors (Rev. 2)6/28/2007
-
• EE-293: Power Spreadsheets
ZIP -
EE-294: Energy-Aware Programming on Blackfin Processors (Rev. 1)6/27/2007
-
EE-175: Emulator and Evaluation Hardware Troubleshooting Guide for VisualDSP++ Users (Rev. 14)5/21/2007
-
• EE-175: Associated Files
ZIP -
EE-314: Booting the ADSP-BF561 Blackfin® Processor (Rev. 1)5/16/2007
-
• EE-314: Associated Code
ZIP -
EE-300: Interfacing Blackfin® EZ-KIT Lite® Boards to CMOS Image Sensors (Rev. 1)11/15/2006
-
• EE-300: Sensor Table
ZIP -
EE-289: Implementing FAT32 File Systems on ADSP-BF533 Blackfin® Processors (Rev. 1)9/15/2006
-
• EE-289 Software Code
ZIP -
EE-258: Interfacing Micron MT9V022 Image Sensors to Blackfin® Processors (Rev. 2)6/20/2006
-
EE-256: Using the ADSP-BF561 Blackfin® Processor as a TFT-LCD Controller (Rev. 2)4/6/2006
-
• EE-256 Software Code
ZIP -
AN-813: Interfacing the ADSP-BF533/ADSP-BF561 Blackfin®; Processors to High Speed Parallel ADCs2/3/2006
-
EE-272: Managing Multiple DXEs on ADSP-BF561 Blackfin® Processors (Rev. 1)7/11/2005
-
• EE-272 Software Code
ZIP -
EE-269: A Beginner’s Guide to Ethernet 802.3 (Rev. 1)6/7/2005
-
EE-265: Using ADSP-BF561 Blackfin® Processor Flag Pins to Emulate the PCM Interface (Rev. 1)3/29/2005
-
• EE-265 Software Code
ZIP -
EE-228: Switching Regulator Design Considerations for ADSP-BF533 Blackfin® Processors (Rev. 1)2/14/2005
-
EE-183: Rational Sample Rate Conversion with Blackfin® Processors (Rev. 5)10/30/2003
-
• EE-183 Software Code
ZIP -
EE-197: ADSP-BF531/532/533 Blackfin® Processor Multi-cycle Instructions and Latencies10/8/2003
-
VisualDSP++® 5.0 Assembler and Preprocessor Manual (Rev. 3.4)11/15/2009
-
VisualDSP++® 5.0 C/C++ Compiler and Library Manual for Blackfin Processors (Rev. 5.4)11/13/2009
-
Documentation Errata
-
VisualDSP++® 5.0 Loader and Utilities Manual (Rev. 2.5)11/13/2009
-
Documentation Errata
-
VisualDSP++® 5.0 Device Drivers and System Services Manual for Blackfin Processors (Rev. 4.3)11/13/2009
-
Documentation Errata
-
VisualDSP++® 5.0 Licensing Guide (Rev. 1.4)11/13/2009
-
VisualDSP++® 5.0 Kernel (VDK) Users Guide (Rev. 3.5)11/13/2009
-
VisualDSP++® 5.0 Linker and Utilities Manual (Rev. 3.5)11/13/2009
-
VisualDSP++® 5.0 Users Guide (Rev. 3.0)12/9/2007
-
VisualDSP++® 5.0 Quick Installation Reference Card (Rev. 3.1)8/30/2007
-
VisualDSP++® 5.0 Getting Started Guide (Rev. 3.0)8/30/2007
-
Documentation Errata
-
VisualDSP++® 5.0 Product Release Bulletin (Rev. 3.0)8/30/2007
-
A BDTI Analysis of the Analog Devices ADSP-BF5xx3/8/2008
-
Designing IPTV Set-top Boxes Without Getting Boxed In3/8/2008
-
Understanding Advanced Processor Features Promotes Efficient Coding3/8/2008
-
Video Filtering Considerations for Media Processors3/8/2008
-
Fast, Versatile Blackfin® Processors Handle Advanced RFID Reader Applications9/1/2006 Analog Dialogue
-
Security Without Compromise9/1/2005
-
Enhance Processor Performance in Open-Source Applications2/1/2005
-
Blackfin Processor's Parallel Peripheral Interface Simplifies LCD Connection in Portable Multimedia1/1/2005
-
Blackfin® Processor's Parallel Peripheral Interface Simplifies LCD Connection in Portable Multimedia1/1/2005 Analog Dialogue
-
Is it Really Possible to Play DVD Quality Media While Executing Linux Applications?1/1/2000
Software & Systems Requirements
Product Downloads
DSP Software
Blackfin USB-LAN EZ-Extender Board Support Package
Software & Tools Anomalies
Software Modules
Middleware
Lightweight TCP/IP (lwIP) Stack
Software Development Tools
CrossCore® Embedded Studio
CCES is a world-class integrated development environment (IDE) for the ADI Blackfin®, SHARC® and Arm® processor families.
Software Modules
MPEG-4 SP/ASP Decoder, Blackfin
Tools & Simulations
Design Tools
Software Development Kit
The Blackfin® SDK contains free applications software with source code and utilities information and tools that allow you to develop Blackfin processor based applications.
BSDL Model Files
Surface Mount Assembly Recommendations for Plastic Ball Grid Array (PBGA) Packages
Design Resources
ADI has always placed the highest emphasis on delivering products that meet the maximum levels of quality and reliability. We achieve this by incorporating quality and reliability checks in every scope of product and process design, and in the manufacturing process as well. "Zero defects" for shipped products is always our goal.View our quality and reliability program and certifications for more information.
| Part Number | Material Declaration | Reliability Data | Pin/Package Drawing | CAD Symbols, Footprints & 3D Models |
|---|---|---|---|---|
| ADSP-BF561SBBCZ-5A | Material Declaration | Reliability Data | 256-Ball CSPBGA (17mm x 17mm x 1.76mm) | |
| ADSP-BF561SBBZ500 | Material Declaration | Reliability Data | 297-Ball PBGA (27mm x 27mm) | |
| ADSP-BF561SKBCZ-5A | Material Declaration | Reliability Data | 256-Ball CSPBGA (17mm x 17mm x 1.76mm) | |
| ADSP-BF561SKBCZ-5V | Material Declaration | Reliability Data | 256-Ball CSPBGA (12mm x 12mm) | |
| ADSP-BF561SKBCZ-6A | Material Declaration | Reliability Data | 256-Ball CSPBGA (17mm x 17mm x 1.76mm) | |
| ADSP-BF561SKBCZ-6V | Material Declaration | Reliability Data | 256-Ball CSPBGA (12mm x 12mm) | |
| ADSP-BF561SKBCZ500 | Material Declaration | Reliability Data | 256-Ball CSPBGA (12mm x 12mm) | |
| ADSP-BF561SKBZ600 | Material Declaration | Reliability Data | 297-Ball PBGA (27mm x 27mm) | |
| Wafer Fabrication Data |
PCN-PDN Information
Select a model from the dropdown below to subscribe to PCN/PDN notifications and view past notifications as well.
Sample & Buy
Ordering FAQs
See our Ordering FAQs for answers to questions about online orders, payment options and more.
Buy Now Pricing
(**) Displayed Buy Now Price and Price Range is based on small quantity orders.
List Pricing
(*)The 1Ku list pricing shown is for BUDGETARY USE ONLY, shown in United States dollars (FOB USA per unit for the stated volume), and is subject to change. International prices may differ due to local duties, taxes, fees and exchange rates. For volume-specific price or delivery quotes, please contact your local Analog Devices, Inc. authorized distributor. Pricing displayed for Evaluation Boards and Kits is based on 1-piece pricing.
Lead Times
Please see the latest communication from our CCO regarding lead times.
Sampling
Selecting the Sample button above will redirect to the third-party ADI Sample Site. The part selected will carry over to your cart on this site once logged in. Please create a new account there if you have never used the site before. Contact SampleSupport@analog.com with any questions regarding this Sample Site.
Evaluation Boards
Pricing displayed is based on 1-piece.
Up to two boards can be purchased through Analog.com. To order more than two, please purchase through one of our listed distributors.
Pricing displayed is based on 1-piece. The USA list pricing shown is for budgetary use only, shown in United States dollars (FOB USA per unit), and is subject to change. International prices may vary due to local duties, taxes, fees and exchange rates.
