ADF41020

NOT RECOMMENDED FOR NEW DESIGNS

18 GHz Microwave PLL Synthesizer

Viewing:

Overview

  • 18 GHz maximum RF input frequency
  • Integrated SiGe prescaler
  • Software compatible with the ADF4106/ADF4107/ADF4108 family of PLLs
  • 2.85 V to 3.15 V PLL power supply
  • Programmable dual-modulus prescaler 8/9, 16/17, 32/33, 64/65
  • Programmable charge pump currents
  • 3-wire serial interface
  • Digital lock detect
  • Hardware and software power-down mode
  • 4000 V HBM/1500 V CDM ESD performance

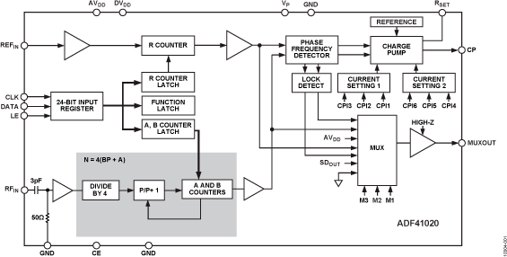
The ADF41020 frequency synthesizer can be used to implement local oscillators as high as 18 GHz in the up conversion and down conversion sections of wireless receivers and transmitters. It consists of a low noise, digital phase frequency detector (PFD), a precision charge pump, a programmable reference divider, and high frequency programmable feedback dividers (A, B, and P). A complete phase-locked loop (PLL) can be implemented if the synthesizer is used with an external loop filter and voltage controlled oscillator (VCO). The synthesizer can be used to drive external microwave VCOs via an active loop filter. Its very high bandwidth means a frequency doubler stage can be eliminated, simplifying system architecture and reducing cost. The ADF41020 is software-compatible with the existing ADF4106/ADF4107/ADF4108 family of devices from Analog Devices, Inc. Their pinouts match very closely with the exception of the ADF41020’s single-ended RF input pin, meaning only a minor layout change is required when updating current designs.

Applications

  • Microwave point-to-point/multipoint radios
  • Wireless infrastructure
  • VSAT radios
  • Test equipment
  • Instrumentation

There is a newer version of this part available

ADF41513 RECOMMENDED FOR NEW DESIGNS

26.5 GHz, Integer N/Fractional-N, PLL Synthesizer

ADF41020
18 GHz Microwave PLL Synthesizer
ADF41020-fbl ADF41020-pc
Add to myAnalog

Add product to the Products section of myAnalog (to receive notifications), to an existing project or to a new project.

Create New Project
Ask a Question

Documentation

Learn More
Add to myAnalog

Add media to the Resources section of myAnalog, to an existing project or to a new project.

Create New Project

Software Resources

Can't find the software or driver you need?

Request a Driver/Software

Hardware Ecosystem

Parts Product Life Cycle Description
LDO Linear Regulators 1
ADP150 PRODUCTION Ultralow Noise, 150 mA CMOS Linear Regulator
Operational Amplifiers (Op Amps) 1
OP184 PRODUCTION Single-Supply Rail-to-Rail Input/Output Operational Amplifier
Switching Regulators & Controllers 1
ADP1613 PRODUCTION 650 kHz /1.3 MHz Step-Up PWM DC-to-DC Switching Converter with 2.0 A Current Limit
Modal heading
Add to myAnalog

Add product to the Products section of myAnalog (to receive notifications), to an existing project or to a new project.

Create New Project

Tools & Simulations

ADIsimRF

ADIsimRF is an easy-to-use RF signal chain calculator. Cascaded gain, noise, distortion and power consumption can be calculated, plotted and exported for signal chains with up to 50 stages. ADIsimRF also includes an extensive data base of device models for ADI’s RF and mixed signal components.

Open Tool

ADIsimPLL™

ADIsimPLL enables the rapid and reliable evaluation of new high performance PLL products from ADI. It is the most comprehensive PLL Synthesizer design and simulation tool available today. Simulations performed include all key non-linear effects that are significant in affecting PLL performance. ADIsimPLL removes at least one iteration from the design process, thereby speeding the design- to-market.

Open Tool

Evaluation Kits

eval board
EVAL-ADF41020

ADF41020 Evaluation Board

Product Details

The EV-ADF41020EB1Z evaluation board is designed to let the user evaluate the performance of the ADF41020 frequency synthesizer for phase-locked loops (PLLs). The board contains the ADF41020 synthesizer, a 100 MHz TCXO and power supplies, USB interface, and RF output connectors. There is also an active loop filter and a 13 GHz VCO on board. The evaluation kit contains software that is compatible with Windows® XP and later versions to allow easy programming of the synthesizer.

EVAL-ADF41020
ADF41020 Evaluation Board
EV-ADF41020EB1Z Evaluation Board EV-ADF41020EB1Z Evaluation Board - Top View EV-ADF41020EB1Z Evaluation Board - Bottom View

Latest Discussions

Recently Viewed