AD7291

PRODUCTION

8-Channel, I2C, 12-Bit SAR ADC with Temperature Sensor

Viewing:

Overview

  • 12-bit SAR ADC
    • 8 single-ended analog input channels
    • Analog input range: 0 V to 2.5 V
  • 12-bit temperature-to-digital converter
    • Temperature sensor accuracy of ±1°C typical
  • Channel sequencer operation
  • Specified for VDD of 2.8 V to 3.6 V
  • Logic voltage VDRIVE = 1.65 V to 3.6 V
  • Internal 2.5 V reference
  • See data sheet for additional features

AD7291-EP supports defense and aerospace applications (AQEC standard)

  • Download AD7291-EP data sheet (pdf)
  • Extended industrial temperature range: −55°C to +125°C
  • Controlled manufacturing baseline
  • 1 assembly/test site
  • 1 fabrication site
  • Product change notification
  • Qualification data available upon request
  • V62/17610 DSCC Drawing Number

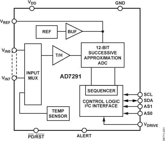
The AD7291 is a 12-bit, low power, 8-channel, successive approximation analog-to-digital converter (ADC) with an internal temperature sensor.

The part operates from a single 3.3 V power supply and features an I2C-compatible interface. The part contains a 9-channel multiplexer and a track-and-hold amplifier than can handle frequencies up to 30 MHz. The device has an on-chip 2.5 V reference that can be disabled to allow the use of an external reference.

The AD7291 provides a 2-wire serial interface compatible with I2C interfaces. The I2C interface supports standard and fast I2C interface modes. The AD7291 normally remains in a partial power-down state while not converting and powers up for conversions. The conversion process can be controlled by a command mode where conversions occur across I2C write operations or an autocycle mode selected through software control.

The AD7291 includes a high accuracy band gap temperature sensor, which is monitored and digitized by the 12-bit ADC to give a resolution of 0.25°C.

The AD7291 offers a programmable sequencer, which enables the selection of a preprogrammable sequence of channels for conversion.

On-chip limit registers can be programmed with high and low limits for the conversion results; an out-of-range indicator output (ALERT) becomes active when the programmed high or low limits are violated by the conversion result. This output can be used as an interrupt.

Product Highlights

  1. Ideally suited to monitoring system variables in a variety of systems including telecommunications, process control, and industrial control.
  2. I2C-compatible serial interface. Standard and fast modes.
  3. Automatic partial power-down while not converting to maximize power efficiency.
  4. Channel sequencer operation.
  5. Integrated temperature sensor with 0.25°C resolution.
  6. Out of range indicator that can be software disabled or enabled.

AD7291
8-Channel, I2C, 12-Bit SAR ADC with Temperature Sensor
AD7291-fbl AD7291 Pin Configuration
Add to myAnalog

Add product to the Products section of myAnalog (to receive notifications), to an existing project or to a new project.

Create New Project
Ask a Question

Documentation

Learn More
Add to myAnalog

Add media to the Resources section of myAnalog, to an existing project or to a new project.

Create New Project

Software Resources


Hardware Ecosystem

Parts Product Life Cycle Description
Instrumentation Amplifiers 1
AD8420 RECOMMENDED FOR NEW DESIGNS Wide Supply Range, Micropower, Rail-to-Rail Instrumentation Amplifier
Operational Amplifiers (Op Amps) 4
AD8692 PRODUCTION Low Cost, Low Noise, Dual CMOS Rail-to-Rail Output Operational Amplifier
AD8606 PRODUCTION Precision, Low Noise, RRIO, CMOS Op Amp (Dual)
AD8022 PRODUCTION Dual High Speed, Low Noise Op Amp
ADA4692-2 PRODUCTION Low Power, 3.6 MHz, Low Noise, Rail-to-Rail Output, Operational Amplifiers
Voltage References 5
AD1582 PRODUCTION 2.5V Micropower, Precisions Series Mode Voltage References
ADR391 PRODUCTION 2.5V Micropower, Low Noise Precision Voltage Reference with Shutdown
AD780 PRODUCTION 2.5 V/3.0 V High Precision Reference
ADR441 PRODUCTION Ultralow Noise, LDO XFET® 2.5V Voltage Reference w/Current Sink and Source
ADR431 PRODUCTION Ultralow Noise XFET® Voltage References with Current Sink and Source Capability
Modal heading
Add to myAnalog

Add product to the Products section of myAnalog (to receive notifications), to an existing project or to a new project.

Create New Project

Evaluation Kits

eval board
AD-FMCADC7-EBZ

ADL5567 & AD9625 Analog Signal Chain Evaluation and ADF4355-2 Wideband Synthesizer with VCO

Features and Benefits

  • Single channel of 2.5 GSPS conversion utilizing JESD204B high speed serial interface
  • Driver amplifier interface with 20dB voltage gain adjustment
  • On-board PLL and VCO setup for clocking or external clocking
  • True DC coupled input and analog input frontend to the ADC, BW = DC to 1.8GHz
  • Product Details

    The AD-FMCADC7-EBZ is a single channel high speed data acquisition board featuring the AD9625 12bit, ADC sampling at 2500 MSPS and a ADL5567 low distortion, 4.8 GHz, differential amplifier driving the converter. The FMC form factor supports the JESD204B high speed serial interface. All clocking is supported using the on-board ADF4355-2 wideband PLL with VCO. This product is designed for sampling wide bandwidth analog signals from DC to 1.8GHz. The combination of wide input bandwidth, high sampling rate, and excellent linearity of the AD9625 is ideally suited for spectrum analyzers, data acquisition systems, and a wide assortment of military electronics applications.


    The board meets most of the FMC specifications in terms of mechanical size, mounting hole locations, and more. Although this board does meet most of the FMC specifications, it’s not meant as a commercial off the shelf (COTS) board. If you want a commercial, ready to integrate product, please refer to one of the many FMC manufacturers and the FMC specification (ANSI/VITA 57.1).


    This board is targeted to use the ADI reference designs that work with Xilinx development systems. ADI provides complete source (HDL and software) to re-create those projects (minus the IP provided by the FPGA vendors, which we use), but may not provide enough info to port this to your custom platform.


    The design of the board is specifically tailored to allow for true DC coupling on the analog input of the amplifier throughout the signal chain to the converter. Yielding the widest spectrum possible for the AD-FMCADC7-EBZ.


    The reference design includes the device data capture via the JESD204B serial interface and the SPI interface. The samples are written to the external DDR-DRAM. It allows programming the device and monitoring it’s internal registers via SPI.

    eval board
    AD-FMCADC4-EBZ

    ADA4961 & AD9680 Analog Signal Chain Evaluation and AD9528 Converter Synchronization

    Features and Benefits

    • Four channels of 1.0 GSPS conversion utilizing JESD204B high speed serial interface
    • Driver amplifier interface with 21dB voltage gain adjustment
    • Optional on-board or external clocking
    • Specific design and I/O added for multi-board synchronization

    Product Details

    The AD-FMCADC4-EBZ is a high speed 4-channel data acquisition board featuring two AD9680 dual channel ADC at 1000 MSPS and four ADA4961 low distortion, 3.2 GHz, RF DGA driving each converter. The FMC form factor supports the JESD204B high speed serial interface. All clocking and channel synchronization is support on-board using the AD9528 clock generator. This product is designed for sampling wide bandwidth analog signals up to the second Nyquist zone. The combination of wide input bandwidth, high sampling rate, and excellent linearity of the AD9680 is ideally suited for spectrum analyzers, data acquisition systems, and a wide assortment of military electronics applications, such as radar and jamming/anti-jamming measures.


    The board meets most of the FMC specifications in terms of mechanical size, mounting hole locations, and more. Although this board does meet most of the FMC specifications, it’s not meant as a commercial off the shelf (COTS) board. If you want a commercial, ready to integrate product, please refer to one of the many FMC manufacturers and the FMC specification (ANSI/VITA 57.1).

    This board is targeted to use the ADI reference designs that work with Xilinx development systems. ADI provides complete source (HDL and software) to re-create those projects (minus the IP provided by the FPGA vendors, which we use), but may not provide enough info to port this to your custom platform.

    The design of the board is specifically tailored to synchronizing multiple AD-FMCADC4-EBZ boards together. For more information on synchronization please refer to A Test Method for Synchronizing Multiple GSPS Converters. The reference design includes the device data capture via the JESD204B serial interface and the SPI interface. The samples are written to the external DDR-DRAM. It allows programming the device and monitoring its internal registers via SPI.

    eval board
    AD-FMCXMWBR1-EBZ

    FMC X-Microwave Compatible Level Translator and Power Supply Kit

    Features and Benefits

    • FMC-compatible form factor
    • Powered from FMC connector with external supply possibility
    • Provides level translation and various supply values
    • Compatible with RaspberryPi X-MW controller 

    Product Details

    The AD-FMCXMWBR1-EBZ is a level translator and power supply board, with FMC-compatible form factor. It is powered from the FMC connector, with the possibility to add an external supply, for application that require higher load currents. In this case, the external supply is prioritized. 

    AD-FMCXMWBR1-EBZ allows multiple level translated digital communications paths between a controller/FPGA device and X-MW blocks. The module provides multiple supply voltages with high current capability, that can be used to bias the X-MW blocks or other IC’s in a prototype design.

    APPLICATIONS

    • RF and Microwave designs
    • Voltage level translation
    • General-purpose software radios
    • Radar systems
    • Point to point communication systems
    • Multiple input/multiple output (MIMO) radios
    • Automated test equipment

    eval board
    AD-GMSL522-SL

    GMSL Carrier Board

    Features and Benefits

    • GMSL2 prototyping system supporting the NVIDIA Jetson™ SoCs
    • On-board MAX96724 that allows 4x GMSL2/1 camera inputs that allows for camera module bring-up, debug, and video streaming
    • On-board MAX96717 that can be used for camera emulation and head-unit debug
    • Enables development of GMSL applications with NVIDIA Jetson™ SoC
    • SAMTEC connector that allows connection of any GMSL DPHY EV Kit to the NVIDIA Jetson™
    • Additional inputs: USB, Ethernet, PCIe, and microSD card

    Product Details

    The AD-GMSL522-SL is a GMSL-enabled NVIDIA Jetson Xavier™ NX-based carrier board and software solution that allows for simple camera to display conversion. This solution creates a scalable, user friendly, GMSL platform for receiving and transmitting data over a gigabit multimedia serial link (GMSL). The platform enables demonstrations and ecosystem development by serving as a hardware platform for software development.

    The AD-GMSL522-SL supports two forms of camera input -- either straight CSI data coming through a SAMTEC connector, or via camera modules using GMSL2 or GMSL1 technology to connect to the on-board MAX96724 via COAX connectors. GMSL evaluation kits or any camera utilizing the standard 15- or 22-pin Raspberry Pi connector can be connected here using the AD-GMSLCAMRPI-SL adapter board.

    The AD-GMSL522-SL package includes software tools to enable customers in their development of GMSL applications. Among these tools are modified L4T kernels that support certain camera modules and documentation that allows any user to update these kernels for their specific hardware needs.

    The design incorporates the MAX96724GTN/VY+ Quad tunneling GMSL2/1 to CSI-2 deserializer and MAX96717GTJ/VY+ CSI-2 to GMSL2 serializer and provides a reliable platform to evaluate high-bandwidth GMSL.

    There are two system options available for purchase: the AD-GMSL522-SL which is the base carrier board and does not include the NVIDIA SoM, and the AD-GMSL522-SOM-SL which is the carrier board including the NVIDIA Jetson Xavier™ NX SoM.

    APPLICATIONS

    • ADAS Camera Solutions
    • Sensor Fusion ECU
    • Driver and Occupant Monitoring
    • In-cabin Infotainment

    eval board
    AD-FMCOMMS11-EBZ

    Direct RF to Baseband Transmit Radio

    Features and Benefits

    • TX
      • 16-bit 12GSPS RFDAC
      • JESD204B Interface
        • 8 lanes up to 12.5Gbps
      • 1x/2x/4x/6x/8x/12x/16x/24x/32x Interpolation
      • 64-bit NCO at max rate
      • Analog Modes of Operation:
        • Normal Mode: 6GSPS DAC rate
          • Synthesis up to 2.5GHz (1st Nyquist)
        • Mix Mode: 6GSPS DAC rate
          • Synthesis in 2nd & 3rd Nyquist zones
        • 2X Normal Mode: 12GSPS DAC rate
          • Synthesis up to 6GHz (1st Nyquist)
        • Excellent dynamic performance
    • RX
      • 3.2GHz full power bandwidth at 2.5GSPS
        • Noise Density = -149.5dBFs/Hz, ENOB = 9.5 bits
        • SFDR = 77 dBc at 1GHz Ain (2.5Gsps)
        • SFDR = 77dBc at 1.8GHz Ain (2.5Gsps)
      • +/-0.3 LSB DNL, +/-1.0 LSB INL
      • Dual supplies : 1.3V and 2.5V
      • 8 or 6 Lane JESD204B Outputs
      • Programmable clipping threshold for Fast Detect output
      • Two Integrated wide band digital down converters (DDC) per channel
        • 10-bit complex NCO
        • 2 cascaded half band filters (dec/8, dec/16)
      • Timestamp for synchronous processing alignment
        • SYSREF Setup/Hold detector
      • Programmable Interrupt (IRQ) event monitor

    Product Details

    The AD-FMComms11-EBZ board is a system platform board for communication infrastructure applications that demonstrates the Direct to RF (DRF) transmitter and observation receiver architecture. Using high sample rate RFDAC(s) and RFADC(s), a number of components in previous generation transmitters can be eliminated, such as mixers, modulators, IF amplifiers and filters. The objective being to bring the ADC or DAC as close to the antenna as possible, leading to possibly more cost effective and efficient communications solution.

    It is composed of multi-GSPS RF ADC and DAC, AD9625 and AD9162 respectively. The transmit path contains a balun, low pass filter, gain block and variable attenuation to produce an output appropriate for a power amplifier module. Along the observation path, the PA output is coupled back into the board through a variable attenuator, a balun and finally the ADC. Clock management is taken care of on board; all the necessary clocks are generated from a reference. Power management is present as well.

    eval board
    EVAL-ADRV9008/9

    ADRV9008/ADRV9009 Evaluation Board

    Features and Benefits

    • Complete Radio Card for evaluation
      • ADRV9009-W/PCBZ: Evaluation kit for ADRV9009 (Dual RF Rx/Tx/Orx Evaluation Board)
      • ADRV9008-1W/PCBZ: Evaluation kit for ADRV9008-1 (Dual RF Rx Evaluation Board)
      • ADRV9008-2W/PCBZ: Evaluation kit for ADRV9008-2 (Dual RF Tx/Orx Evaluation Board)
    • Wide band RF operation over 75MHz - 6GHz frequency range
    • Complete with high efficiency power supply solution and clocking solution
    • FMC connector to Xilinx motherboard (EVAL-TPG-ZYNQ3)
    • Powered from single FMC connector
    • Includes schematics, layout, BOM, HDL, drivers and application software

    Product Details

    The ADRV9009-W/PCBZ is a radio card designed to showcase the ADRV9009, the widest bandwidth, highest performance RF integrated transceiver. The radio card provides a single 2x2 transceiver platform for device evaluation and rapid prototyping of radio solutions. All peripherals necessary for the radio card to operate including a high efficiency switcher only power supply solution, and a high performance clocking solution are populated on the board. The ADRV9009-W/PCBZ is a single-chip TDD solution of dual receivers, dual transmitters with observation receiver.

    The ADRV9009-W/PCBZ operates over a wide tuning range 75MHz – 6GHz, however the RF performance is tempered by the very wide band front end match. This board is primarily intended for system investigation and bringing up various waveforms from a software team before custom hardware is complete. The objective being for designers to see waveforms, but not being concerned about the last 1dB or 1% EVM of performance.

    The ADRV9008-1W/PCBZ is an evaluation kit to showcase the ADRV9008-1, offering dual receivers over a tuning range 75MHz – 6GHz. The ADRV9008-2W/PCBZ is an evaluation kit to showcase the ADRV9008-2, offering dual transmitters with observation receiver over a tuning range 75MHz – 6GHz.

    ADRV9008/ADRV9009 Evaluation and Prototyping Platforms
    ADI provides a full set of software and hardware tools for evaluation, prototyping and reference design. The following table outlines the available hardware and software tools.

      Carrier Boards Software & Driver
    Evaluation Platform Evaluation Software:
    • API Library
    • Windows GUI for configuration and data capture
    Prototyping Platform

    Prototyping Software:

    • Open-source Linux driver
    • Open-source Linux IIO Scope for data capture
    • Compatible with GNU Radio
    • Publicly available reference design on GitHub, using ADI JESD204B Interface Framework

    eval board
    AD-FMCOMMS3-EBZ

    AD9361 Wideband Software Defined Radio Board

    Features and Benefits

    • Software tunable across wide frequency range (70 MHz to 6.0 GHz) with a channel bandwidth of <200 kHz to 56 MHz.
    • Phase and frequency synchronization on both transmit and receive paths
    • Allows high channel density
    • Powered from single FMC connector
    • Supports MIMO radio, with less than 1 sample sync on both ADC and DAC
    • Includes schematics, layout, BOM, HDL, Linux drivers and application software
    • Supports add on cards for spectrum specific designs (PA, LNA, etc.)

    Product Details

    The AD-FMCOMMS3-EBZ is a high-speed analog module designed to showcase the AD9361, a high performance, highly integrated RF transceiver intended for use in RF applications, such as 3G and 4G base station and test equipment applications, and software defined radios. Its programmability and wideband capability make it ideal for a broad range of transceiver applications. The device combines an RF front end with a flexible mixed-signal baseband section and integrated frequency synthesizers, simplifying design-in by providing a configurable digital interface to a processor or FPGA. The AD9361 chip operates in the 70 MHz to 6 GHz range, covering most licensed and unlicensed bands. The chip supports channel bandwidths from less than 200 kHz to 56 MHz by changing sample rate, digital filters, and decimation, which are all programmable within the AD9361 itself.

    The AD-FMCOMMS3-EBZ provides software developers and system architect who want a single platform to operate over a wider tuning range than the AD-FMCOMMS2-EBZ. RF performance expectations of this board must be tempered with the very wide band front end. It does meet the datasheet specifications at 2.4 GHz, but does not over the entire RF tuning range that the board supports. Typical performance data for the entire range (70 MHz – 6 GHz) which is supported by the platform is published within the board documentation. This board is primarily intended for system investigation and bringing up various waveforms from a software team before custom hardware is complete. The objective being for designers to see waveforms, but not being concerned about the last 1dB or 1% EVM of performance. For performance-oriented platforms – please refer to the AD-FMCOMMS2-EBZ.

    eval board
    AD-FMCOMMS2-EBZ

    AD9361 Software Defined Radio Board (2.4GHz Optimized)

    Features and Benefits

    • Software tunable across wide frequency range (70 MHz to 6.0 GHz) with a channel bandwidth of <200 kHz to 56 MHz.
    • Phase and frequency synchronization on both transmit and receive paths
    • Performance optimized for the narrowband range of 2.4GHz to 2.5GHz

    Product Details

    The AD-FMCOMMS2-EBZ is a high-speed analog module designed to showcase the AD9361, a high performance, highly integrated RF transceiver intended for use in RF applications, such as 3G and 4G base station and test equipment applications, and software defined radios. Its programmability and wideband capability make it ideal for a broad range of transceiver applications. The device combines an RF front end with a flexible mixed-signal baseband section and integrated frequency synthesizers, simplifying design-in by providing a configurable digital interface to a processor or FPGA. The AD9361 chip operates in the 70 MHz to 6 GHz range, covering most licensed and unlicensed bands. The AD-FMCOMMS2-EBZ board comes specifically tuned and optimized to 2.4 GHz and due to the limitations of the on-board discrete external components, it may exhibit diminished RF performance on some other programmed configurations. The chip supports channel bandwidths from less than 200 kHz to 56 MHz by changing sample rate, digital filters, and decimation, all programmable within the AD9361 itself.

    The AD-FMCOMMS2-EBZ provides RF engineers the ability to connect the AD9361 to a RF testbench (Vector Signal Analyzer, Signal generator, etc) and measure performance. The external components (which can easily be swapped) on the AD-FMCOMMS2-EBZ have a narrower RF tuning range 2400 – 2500 MHz. It is expected that most engineers will change these external components (pin for pin replacements from various vendors are available) for their specific application/frequency of interest. Anyone interested in a wider tuning range board should look at the AD-FMCOMMS3-EBZ.

    EVAL-AD7291

    AD7291 Evaluation Board

    Product Details

    The EVAL-AD7291SDZ is a fully featured evaluation board for the AD7291. This board operates in stand alone mode or in conjunction with the System Development Platform, EVAL-SDP-CB1Z . When operated with the System Development Platform software is provided enabling the user to perform detailed analysis of the ADC's performance. When operated in standalone mode the ADZS-BRKOUT-EX3 break out board is recommended for access to various control pins.


    eval board
    AD-FMCOMMS4-EBZ

    AD9364 Wideband Software Defined Radio Board

    Features and Benefits

    • Software tunable across wide frequency range (70 MHz to 6.0 GHz) with a channel bandwidth of <200 kHz to 56 MHz
    • Phase and frequency synchronization on both transmit and receive paths
    • Powered from single FMC connector

    Product Details

    The AD-FMCOMMS4-EBZ provides software developers and system architect with a single 1 x 1 transceiver platform that can be software-configured for wideband tuning as well as narrowband RF performance.


    In the wideband configuration, the AD-FMCOMMS4-EBZ will operate over the full 70 MHz to 6 GHz tuning range of the AD9364, however, the RF performance expectations of this configuration must be tempered with the very wide band front end. It will meet the AD9364 datasheet specifications at 2.4 GHz, but does not over the entire RF tuning range that the board can support. Typical performance data for the platform’s entire tuning range is published within the board documentation. This configuration is primarily intended for system investigation and bringing up various waveforms from a software team before custom hardware is complete. The objective being for designers to see waveforms, but not being concerned about the last 1dB or 1% EVM of performance.


    The AD-FMCOMMS4-EBZ can also be user-configured for optimum performance in the 2400 – 2500 MHz band. In this configuration it may exhibit diminished RF performance on tuned frequencies or programmed configurations, outside of this band. This configuration is primarily intended to provide RF engineers with the ability to connect the AD9364 to an RF test bench (Vector Signal Analyzer, Signal generator, etc.) and achieve its optimum performance. The AD-FMCOMMS4-EBZ is a high-speed 1 x 1 agile RF transceiver analog FMC module software-tunable over the 56 MHz to 6 GHz band.

    AD-FMCADC7-EBZ
    ADL5567 & AD9625 Analog Signal Chain Evaluation and ADF4355-2 Wideband Synthesizer with VCO
    AD-FMCADC7-Front AD-FMCADC7-Back AD-FMCADC7-Combined
    AD-FMCADC4-EBZ
    ADA4961 & AD9680 Analog Signal Chain Evaluation and AD9528 Converter Synchronization
    AD-FMCADC4-EBZ Evaluation Board (top) AD-FMCADC4-EBZ Evaluation Board (bottom)
    AD-FMCXMWBR1-EBZ
    FMC X-Microwave Compatible Level Translator and Power Supply Kit
    AD-FMCXMWBR1-EBZ FMC X-Microwave Protoplate Board AD-FMCXMWBR1-EBZ-KIT
    AD-GMSL522-SL
    GMSL Carrier Board
    AD-GMSL522-SL Board Photo Angle View AD-GMSL522-SL Board Photo Top View AD-GMSL522-SL Board Photo Bottom View AD-GMSL522-SL Block Diagram
    AD-FMCOMMS11-EBZ
    Direct RF to Baseband Transmit Radio
    AD-FMCOMMS11-EBZ Block Diagram AD-FMCOMMS11-EBZ Evaluation Board AD-FMCOMMS11-EBZ Evaluation Board - Top View AD-FMCOMMS11-EBZ Evaluation Board - Bottom View
    EVAL-ADRV9008/9
    ADRV9008/ADRV9009 Evaluation Board
    ADRV9009-W-PCBZANGLE-web ADRV9009-W-PCBZBOTTOM-web ADRV9009-W-PCBZTOP-web
    AD-FMCOMMS3-EBZ
    AD9361 Wideband Software Defined Radio Board
    AD-FMCOMMS3-EBZ Evaluation Board AD-FMCOMMS3-EBZ Evaluation Board - Bottom View AD-FMCOMMS3-EBZ Evaluation Board - Top View
    AD-FMCOMMS2-EBZ
    AD9361 Software Defined Radio Board (2.4GHz Optimized)
    AD-FMCOMMS2-EBZ Block Diagram AD-FMCOMMS2-EBZ Evaluation Board AD-FMCOMMS2-EBZ Evaluation Board - Top View AD-FMCOMMS2-EBZ Evaluation Board - Bottom View
    EVAL-AD7291
    AD7291 Evaluation Board
    AD-FMCOMMS4-EBZ
    AD9364 Wideband Software Defined Radio Board
    AD-FMCOMMS4-EBZ Evaluation Board AD-FMCOMMS4-EBZ Evaluation Board - Bottom View AD-FMCOMMS4-EBZ Evaluation Board - Top View

    Latest Discussions

    Recently Viewed