Learn more about our new, streamlined product navigation and improved parametric search tables enabling faster product selection.

ADPA1112

RECOMMENDED FOR NEW DESIGNS

1GHz to 22GHz, 15W, GaN Power Amplifier

Viewing:

Overview

  • Frequency range: 1GHz to 22GHz
  • 50Ω matched input and output
  • Power gain: 14dB typical from 8GHz to 16GHz
  • POUT: 42dBm typical from 8GHz to 16GHz
  • PAE: 25% typical from 8GHz to 16GHz
  • S21: 20.5dB typical from 8GHz to 16GHz
  • OIP3: 44dBm typical from 8GHz to 16GHz
  • Integrated RF power detector
  • VDD: 28V
  • IDQ: 600mA

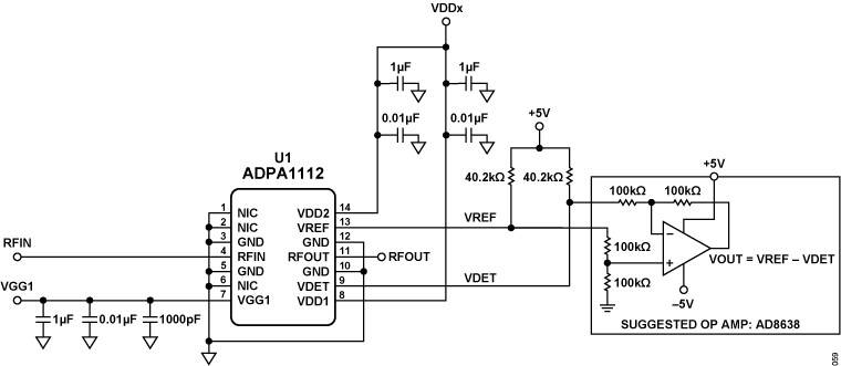
The ADPA1112 is a 1GHz to 22GHz wideband power amplifier with a saturated output power (POUT) of 42dBm, power added efficiency (PAE) of 25%, and a power gain of 14dB typical from 8GHz to 16GHz at input power (PIN) of 28.0dBm. The RF input and RF output are internally matched and AC-coupled. A drain bias voltage (VDD) of 28V is applied to the VDD1 and VDD2 pins, which have integrated bias inductors. The drain current is set by applying a negative voltage to the VGG1 pin. A temperature-compensated RF detector is integrated allowing monitoring of the RF output power.

The ADPA1112 is fabricated on a gallium nitride (GaN) process and is specified for operation from −40°C to +85°C.

APPLICATIONS

  • Electronic warfare
  • Test and measurement equipment

ADPA1112
1GHz to 22GHz, 15W, GaN Power Amplifier
ADPA1112 Functional Block Diagram ADPA1112  Circuit Diagram ADPA1112 Pin Configuration ADPA1112CHIPS  Functional Block Diagram ADPA1112CHIPS Pin Configuration ADPA1112CHIPS Circuit Diagram ADPA1112 Chip Illustration
Add to myAnalog

Add product to the Products section of myAnalog (to receive notifications), to an existing project or to a new project.

Create New Project
Ask a Question

Documentation

Learn More
Add to myAnalog

Add media to the Resources section of myAnalog, to an existing project or to a new project.

Create New Project

Software Resources

Can't find the software or driver you need?

Request a Driver/Software

Hardware Ecosystem

Parts Product Life Cycle Description
LDO Linear Regulators 2
MAX17651 PRODUCTION 4V to 60V, 100mA, Ultra-Low Quiescent Current, Linear Regulator
LT3093 RECOMMENDED FOR NEW DESIGNS –20V, 200mA, Ultralow Noise, Ultrahigh PSRR Negative Linear Regulator
MOSFET & Gate Drivers 1
LTC7000A RECOMMENDED FOR NEW DESIGNS Fast 150V Protected High Side NMOS Static Switch Driver
Switching Regulators & Controllers 1
LT8618
LT8618-3.3
LT8618C
High Efficiency 65V/100mA Synchronous Bucks
Modal heading
Add to myAnalog

Add product to the Products section of myAnalog (to receive notifications), to an existing project or to a new project.

Create New Project

Tools & Simulations


Evaluation Kits

eval board
EVAL-ADPA1112

Evaluating the ADPA1112 1GHz to 22GHz, 15W, GaN Power Amplifier

Features and Benefits

  • 2-layer Rogers 4350B evaluation board with heat spreader
  • End launch 2.92mm RF connectors
  • Through calibration path

Product Details

The ADPA1112-EVALZ is a 2-layer printed circuit board (PCB) fabricated from 10mil thick Rogers 4350B copper clad mounted to an aluminum heat spreader. The heat spreader in providing thermal relief to the ADPA1112 and mechanical support to the PCB. The mounting holes on the heat spreader allow attachment to larger heatsinks to improve thermal management. The RFIN and RFOUT ports are populated by 2.92mm female coaxial connectors, and their respective RF traces are of 50Ω characteristic impedance. The ADPA1112-EVALZ is populated with components suitable for use over the entire operating temperature range of the ADPA1112.

The RF transmission lines are 50Ω grounded coplanar waveguides. The package ground leads connect directly to the ground plane. The package flange is mechanically connected to the heat spreader using four, 0-80 × 3/16" stainless steel, socket head screws. To ensure adequate electrical and thermal conduction from the flange bottom to the heat spreader, an indium shim sits between them.

The power supply decoupling capacitors shown in Figure 5 in the User Guide represent the configuration used to characterize the device. Consult the ADPA1112 data sheet in conjunction with this user guide when working with the ADPA1112-EVALZ evaluation board.

eval board
ADPULSERPLUSEBZ

Pulser Plus Reference Design for GaN PA Biasing and Sequencing

Features and Benefits

  • Complete Bias Control and Sequencing Solution for Pulsed GaN Radar Power Amplifiers
  • Pin Compatible with ADI's existing Pulser Board and with ADI's GaN Power Amplifier Evaluation Boards
  • Operation in Drain Pulsed Mode or Gate Pulsed Mode
  • Optional Crowbar Circuit for Fast Turn Off in Drain Pulsed Mode
  • Single 24 V to 50 V Power Supply with on-board Negative Gate Voltage Generation.
  • Drain Current Monitoring Circuit

Product Details

Pulser Plus is a reference design for biasing Gallium Nitride RF Power Amplifiers. It plugs directly into Analog Devices’ GaN PA evaluation boards such as ADPA1106 and ADPA1107. The only input signals required to control and operate the board are a power supply voltage between 24 V and 50V and a 0V/3V signal on the Drain Pulse Enable or Gate Pulse Enable digital inputs.

Pulser Plus was specifically designed to enable fast pulsing of GaN Radar Power Amplifiers. It can support RF pulses as short as 1us and with rise and fall times of less than 100 ns in both Drain Pulsed mode and Gate Pulsed Mode.

EVAL-ADPA1112
Evaluating the ADPA1112 1GHz to 22GHz, 15W, GaN Power Amplifier
EVAL-ADPA1112 Board Photo Angle View EVAL-ADPA1112 Board Photo Top View EVAL-ADPA1112 Board Photo Bottom View
ADPULSERPLUSEBZ
Pulser Plus Reference Design for GaN PA Biasing and Sequencing
ADPULSERPLUSEBZ Angle View ADPULSERPLUSEBZ Bottom View ADPULSERPLUSEBZ Top View ADPULSERPLUSEBZ Pulser Plus Block Diagram ADPULSERPLUSEBZ Drain Pulsed Mode Block Diagam

Latest Discussions

No discussions on ADPA1112 yet. Have something to say?

Start a Discussion on EngineerZone®

Recently Viewed