Overview
Features and Benefits
- Complete Bias Control and Sequencing Solution for Pulsed GaN Radar Power Amplifiers
- Pin Compatible with ADI's existing Pulser Board and with ADI's GaN Power Amplifier Evaluation Boards
- Operation in Drain Pulsed Mode or Gate Pulsed Mode
- Optional Crowbar Circuit for Fast Turn Off in Drain Pulsed Mode
- Single 24 V to 50 V Power Supply with on-board Negative Gate Voltage Generation.
- Drain Current Monitoring Circuit
Product Details
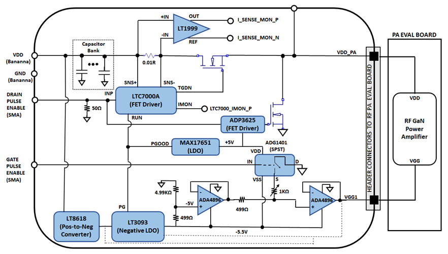
Pulser Plus is a reference design for biasing Gallium Nitride RF Power Amplifiers. It plugs directly into Analog Devices’ GaN PA evaluation boards such as ADPA1106 and ADPA1107. The only input signals required to control and operate the board are a power supply voltage between 24 V and 50V and a 0V/3V signal on the Drain Pulse Enable or Gate Pulse Enable digital inputs.
Pulser Plus was specifically designed to enable fast pulsing of GaN Radar Power Amplifiers. It can support RF pulses as short as 1us and with rise and fall times of less than 100 ns in both Drain Pulsed mode and Gate Pulsed Mode.
Documentation & Resources
-
ADPULSERPLUSEBZ User Guide2/9/2024WIKI
-
GaN Power Amplifier Biasing9/5/2025




