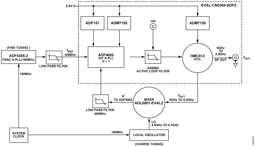
通信测试设备
通信测试仪广泛用于UE设备和基站的RF和一致性测试。它们支持各种现有和新兴的无线标准,如5G、6G、Wi-Fi等。ADI提供各种解决方案来满足通信测试设备整个信号链的需求。我们的解决方案包括高速数据转换器、集成收发器、RF放大器、混频器、可调谐滤波器、开关、衰减器以及PLL和VCO,它们均具有出色的性能,支持高性能通信测试解决方案。
价值和优势
ADI公司提供广泛的RF和高速解决方案,可以满足通信测试设备的新兴需求。
提供种类齐全的RF和高速产品组合,可满足多样化的高速信号链要求
在频率范围、带宽和动态范围内实现出色性能,为满足无线新标准做好准备
提供优良的技术和应用支持,以缩短上市时间
互动式信号链
评估板
AD-FMCOMMS5-EBZ评估板
核心资源
设计工具
培训和支持
培训和指南
文件和下载
UG1541: ADuCM410 Development System Getting Started Tutorial User Guide
1.11 M
UG1848: Evaluating the ADL5206 1 GHz DGA with 30 dB Range and 1 dB Step Size
615.19 K
MT-230:噪声在高速转换器信号链中的考 虑因素
443.89 K
MT-075: 高速ADC用差分驱动器概述
183 kB
MT-086: 锁相环(PLL)基本原理
407 kB
MT-085: 直接数字频率合成(DDS)基本原理
173 kB
MT-013: 评估高速DAC性能
175 kB
MT-019: DAC接口基本原理
345 kB
MT-003:了解SINAD、ENOB、SNR、THD、 THD + N、SFDR,不在噪底中迷失
294 kB
AN-501: 孔径不确定度与ADC系统性能[中文版]
227 kB
AN-756: 系统采样以及时钟相位噪声和抖动的影响[中文版]
808 kB
AN-928: 了解高速DAC测试和评估
4445 kB
Power You Can Trust: Achieving Efficient Battery-Powered Solutions
11.85 M
Selected Reference Designs: Test and Measurement Solutions
5.88 M
Table of Contents
2296 kB
Section 1: High Speed Data Conversion Overview
Section 2: Optimizing Data Converter Interfaces
1677 kB
Section 3: DAC, DDS, PLL's, and Clock Distribution
7676 kB
Section 4: PC Board Layout and Design Tools
3570 kB
{{modalTitle}}
{{modalDescription}}
{{dropdownTitle}}
- {{defaultSelectedText}} {{#each projectNames}}
- {{name}} {{/each}} {{#if newProjectText}}
-
{{newProjectText}}
{{/if}}
{{newProjectTitle}}
{{projectNameErrorText}}