概览
设计资源
设计与集成文件
• Schematic• Bill of Materials
• Gerber Files
• Layout Files (Allegro)
• Assembly Drawing 下载设计文件 1.72 M
评估硬件
产品型号带"Z"表示符合RoHS标准。评估此电路需要下列选中的电路板
- EVAL-ADICUP360 ($60.92) EVAL-ADICUP360
- EVAL-CN0396-ARDZ ($101.52) EVAL-CN0396-ARDZ
器件驱动器
软件(如C代码和/或FPGA代码等)用于与元件的数字接口通信。
AD779x Linux GitHub Driver Source Code
优势和特点
- 双通道电化学气体传感器
- 温度补偿
- 16位数字化
产品类别
领域和技术
所用产品
参考资料
-
EVAL-CN0396-ARDZ Shield - Hardware User Guide2018/10/16WIKI
-
CN0396: 带温度补偿功能的双通道电化学气体传感器2016/10/27PDF215 K
电路功能与优势
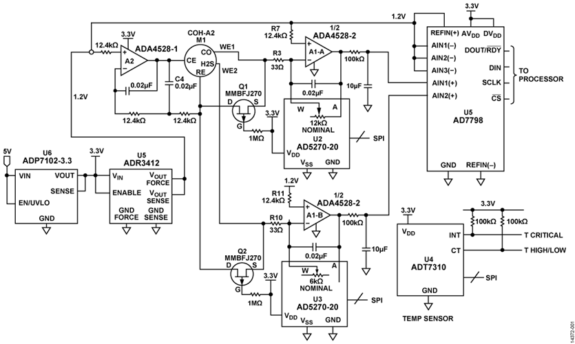
图1所示电路是一种便携式气体探测器,它采用4电极电化学传感器,可同时探测两种不同的气体。该恒电位电路利 用最佳器件组合来提供单电源、低功耗、低噪声性能,并且具有很强的编程能力,支持各类传感器来探测不同类型的气体。

对于探测或测量多种有毒气体浓度的仪器,电化学传感器能够提供多项优势。大多数传感器都是针对特定气体而设计,可用分辨率小于气体浓度的百万分之一 (ppm)。
本例使用Alphasense COH-A2传感器,其可检测一氧化碳(CO)和硫化氢 (H2S)。
EVAL-CN0396-ARDZ 印刷电路板 (PCB) 采用Arduino兼容扩展板尺寸设计,并与Arduino兼容平台板 EVAL-ADICUP360 对接,便于快速开发原型。
电路描述
图2显示电化学传感器测量电路的原理示意图。

电化学传感器的工作原理是允许气体通过薄膜扩散到传感器内,并与工作电极 (WE) 相互作用。传感器参考电极 (RE) 向放大器U2-A提供反馈,以便通过改变反电极 (CE) 上的电压保持WE引脚的恒定电位。WE引脚上的电流方向取决于 传感器内发生的反应是氧化还是还原。一氧化碳传感器发生的是氧化;因此,电流会流入工作电极,这要求反电极 相对于工作电极处于负电压(通常为300 mV至400 mV)。驱动CE引脚的运算放大器相对于VREF必须具有±1 V的输出 电压范围,以便为不同类型的传感器提供充足裕量(Alphasense应用笔记AAN-105-03,设计恒电位电路)。
4电极电化学气体传感器有两个工作电极(图1中显示为WE1和WE2)。每个WE响应一种特定气体。本例使用 Alphasense COH-A2传感器。一个工作电极响应CO,另一个响应H2S。传感器采用特殊化学过滤器来防止一种气体影 响另一个电极。两个工作电极共用RE和CE电极。
对于每ppm气体浓度的CO,流入WE引脚的电流小于100nA;对于每ppm气体浓度的H2S,流入WE引脚的电流小于 1000 nA。因此,将此电流转换为输出电压需要具有极低输入偏置电流的跨阻放大器。 ADA4528-1/ADA4528-2 运算放大器在室温下具有最大输入偏置电流为220 pA的CMOS输入,因此很适合这种应用。ADA4528-1/ADA4528-2是自稳零型放大器,室温下的最大失调电压为2.5 µV,具有业界较领先的5.6 µV/√Hz电压噪声密度性能。
ADR3412 基准电压源为电路建立1.2 V伪地基准电压,因此支持单电源供电,同时消耗的静态电流极低(最大值为100 µA)。ADR3412的精度为0.1%,温漂为8 ppm/°C。
放大器A2从CE引脚吸取足够的电流,以便在传感器的WE和RE引脚间保持0 V电位。RE引脚连接到放大器A2的反相 输入,因此其中无电流流动。这意味着电流从WE引脚流出,随气体浓度呈现线性变化。
跨阻放大器A1-A和A1-B将传感器电流转换为与气体浓度成正比的电压。
此电路选择的传感器是Alphasense COH-A2一氧化碳 (CO)和硫化氢 (H2S) 传感器。表1显示了与此类传感器相关的典型规格。
此电路及兼容传感器可测量有毒气体。测试此电路时应极其小心。操作一氧化碳和硫化氢等气体时,应注意暴露限值并采取安全防范措施。
| 参数 | 值 |
| 一氧化碳 | |
| 灵敏度 | 50 nA/ppm 至 100 nA/ppm |
| 响应时间 (t90 0 ppm 至 400 ppm CO) | <35 秒 |
| 范围 (ppm CO, 保证性能) | 0 ppm 至 1000 ppm |
| 超量程限制(不保证规格) | 2000 ppm |
| 硫化氢 |
|
| 灵敏度 | 600 nA/ppm 至 1000 |
| 响应时间 (t90 0 ppm 至 20 ppm H2S) | <30 秒 |
| 范围 (ppm, H2S, 保证性能) | 0 ppm 至 200 ppm |
| 超量程限制(不保证规格) | 400 ppm |
跨阻放大器的输出电压为:

其中:
IWE 为流入WE引脚的电流。
RAW 为跨阻反馈电阻(图1中显示为
AD5270-20 U2和U3数字
变阻器)。
用于探测CO气体的COH-A2传感器的最大响应是100 nA/ppm,其最大输入范围为1000 ppm。对于H2S气体,其最大响应 为1000 nA/ppm,最大输入范围为200 ppm。根据这些数值可知,对于CO和H2S电极,最大输出电流分别为100 μA和 200 μA。跨阻放大器反馈电阻决定模数转换器 (ADC) 的最大输入电压。
等式2显示了CO电极TIA输出电压的计算。

将1.2 V电压施加于VREF AD7798可使跨阻放大器A1-A和A1-B的输出端具有±1.2 V的可用范围。为CO通道选择标称12 kΩ反馈电阻,为H2S通道选择标称6 kΩ反馈电阻,可为这两类传感器提供大约2.4 V的最大输出电压。电阻的确切值由已知浓度的气体的单点校准决定。
AD5270-20数字变阻器用于提供两个通道中的反馈电阻,最大阻值为20 kΩ。由于有1024个电阻位置,因此电阻阶跃为 19.5 Ω。AD5270-20的电阻温度系数为5 ppm/°C,优于大多数分立电阻;其电源电流为1 µA,对系统总功耗的影响极小。
温度补偿
ADT7310 是一款16位数字串行外设接口 (SPI) 温度传感器,其精度为±0.5°C。在本电路中,它用于监视环境温度。温度数据可用来校正温度变化对气体传感器性能的影响。建议将该温度传感器靠近气体传感器放置。
气体传感器灵敏度(表示为nA/ppm)相对于室温的变化通 常 在 0.1%/°C 到 0.3%/°C 范围(Alphasense 应用笔记 AAN-110,环境变化:温度、压力、湿度)。
ADT7310测量环境温度,并把结果通过SPI接口发送到微处理器,然后由软件利用查找表或公式执行校正。
务必咨询制造商,获得系统所用特定传感器的温度校正数据。
噪声性能
传感器WE引脚的输出阻抗是相对较大电容和电阻的并联组合。电容引起放大器噪声增益随频率提高而增大,从而提 高输出噪声。R3和R10电阻与传感器输出阻抗串联,使TIA的噪声增益 (NG) 保持在合理水平。选择此电阻的最优值 时,应权衡高浓度气体下的响应时间(R3、R4越低且噪声增益越高,响应时间越快)与噪声性能(R3、R4越高且噪 声增益越低,噪声越低)。对于等式3和等式4所示的例子,R4 = 33 Ω,CO通道的噪声增益为365,H2S通道的噪声增益为183,忽略WE引脚的输出阻抗:


跨阻放大器的输入噪声在输出端表现为由噪声增益放大。对于本电路,只需关注低频噪声,因为传感器工作频率极低。ADA4528-2的0.1 Hz至10 Hz输入电压噪声为97 nV p-p。
12.4 kΩ电阻R7和R11各在0.1 Hz至10 Hz带宽上贡献大约294 nV p-p噪声。
因此,总输入噪声为97 nV p-p和294 nV p-p的rss值,即309 nV p-p。
由噪声增益反射到输出端后,得到365 × 309 nV = 113 μV p-p(CO通道)和183 × 309 nV = 57 μV p-p(H2S通道)。
由于此噪声是低频1/f噪声,所以很难滤除。然而,传感器响应也很慢,因此可以使用截止频率为0.16 Hz、时间常数 为2.2秒的极低频率低通滤波器 (100 kΩ/10 μF)。即使是如此大的时间常数,与大约30秒的传感器响应时间相比,滤波 器对传感器响应时间的影响也可忽略。
0.16 Hz滤波器将CO和H2S输出噪声从113 μV p-p和57 μV p-p分别降至大约14.3 μV p-p和7.2 μV p-p。
在0.16 Hz滤波器输出端测量的系统中各通道的理论无噪声码分辨率可计算如下:


这些计算假定传感器本身无噪声贡献。实际上,等效CO传感器rms噪声额定值小于0.5 ppm(满量程为1000 ppm),H2S 传感器额定值小于0.05 ppm(满量程为200 ppm)。
包含传感器的最终系统测试是在CO通道上进行,峰峰值噪 声测量值约为4 LSB,对于216−1= 32,768的满量程,可得到:

电化学传感器的一个重要特性是极长的时间常数。首次上电时,输出建立最终值可能需要几分钟。当暴露于目标气 体中,浓度阶跃为量程的一半时,传感器输出达到最终值的90%所需的时间可在25秒至40秒之间。如果RE与WE引脚 间的电压产生剧烈幅度变化,传感器输出电流建立最终值可能需要几分钟。这个较长的时间常数也同样适用于传感 器周期供电的情况。为避免启动时间过长,当电源电压降至JFET的栅极-源极阈值电压(约2.0 V)以下时,Q1和Q2 P沟道JFET将RE引脚与WE引脚短接。
功耗
电路由 ADP7102-3.3 LDO提供的3.3 V电源供电。LDO输出电流测得为4.5 mA。系统配置如表2所示。ADC、数字变阻器、温度传感器置于关断模式且禁用放大器电源时,系统最大功耗仅有17 μA。
| 器件 | 配置 |
| AD7798 | 使能缓冲器 增益 = 1 连续转换模式 4.17 Hz 更新速率 |
| AD5270-20 | 正常模式 电阻性能禁用 |
| ADT7310 |
1 SPS 模式 16位 |
系统气体浓度测量
利用CN-0396电路对一个经校准的气体腔进行测量。图3显示了实测浓度与腔浓度的关系。对于CO传感器,传感器制 造商建议在400 ppm浓度进行单点校准。数据显示,由于传感器固有误差和气体腔校准精度的影响,满量程增益误差约为80 ppm。

EVAL-CN0396-ARDZ板的完整原理图、物料清单和布局文 件位于 CN-0396Design Support 中。
电路评估与测试
图1所示电路采用EVAL-CN0396-ARDZ电路评估板和EVALADICUP360开发板。此外 , EVAL-CN0396-ARDZ 采用 Arduino扩展板尺寸,故而可利用引脚兼容开发板进行评估和原型开发。
利用CN-0396演示软件(参见CN-0396用户指南),EVALADICUP360板可配置EVAL-CN0396-ARDZ评估板并从其中读出数据。此数据可利用串行端口终端程序显示在PC上。
设备要求
需要以下设备:
- 带USB端口和 Windows® 7 (32位)或更高版本的PC
- EVAL-CN0396-ARDZ电路评估板
- EVAL-ADICUP360开发板
- USB-A转USB微型电缆
- 7 V to 12 V power supply
- CN-0396演示软件(参见CN-0396用户指南)
- 串行终端软件(PuTTY、Tera Term或类似软件)
- 4电极电化学气体传感器(CO和H2S传感器随评估板提供)
- 环境腔
- 校准气体
- 精密电流源(代替实际传感器和气体)
开始使用
关 于 EVAL-CN0396-ARDZ 的详细使用指南 , 请访问 www.analog.com/CN0396-UserGuide。 关于硬件和软件操作的所有方面,都可以参阅本用户指南。
关于EVAL-ADICUP360平台板的详细使用指南,也请访问www.analog.com/cn/EVAL-ADICUP360。
将EVAL-ADICUP360板上的跳线设置到CN-0396用户指南指出的位置。
利用Eclipse IDE和DEBUG USB连接将CN-0396演示代码下载到EVAL-ADICUP360板。
通过提供的插口将气体传感器安装到EVAL-CN0396-ARDZ上。利用对接接头将EVAL-CN0396-ARDZ板连接到EVALADICUP360。
将EVAL-ADICUP360的USER USB端口连接到PC。在PC上启动首选串行终端软件并连接到EVAL-ADICUP360串行端口,开始读取数据。
也可以使用其他处理器来测试和评估EVAL-CN0396-ARDZ板,但可能没有提供所需的软件和驱动。
功能框图
图4显示测试设置的功能框图。评估板的完整原理图包含在CN-0396设计支持包中,其中包括布局、Gerber文件和物料清单。

电源配置正确连接EVAL-ADICUP360平台板之后,EVAL-CN0396-ARDZ评估板就会从EVAL-ADICUP360板获得必需的电压来为电路供电。
Test
要测量气体浓度,应将系统放在待测环境中。必须将ADC提供的数据转换为电压值。ADC输入电压与变阻器电阻值和传感器灵敏度一起用来计算气体浓度。
电路性能测试可以无需气体腔,只需利用精密电流源来模拟传感器输出电流,如图5所示。进行测试时必须插入传感器,以使电路阻抗和电压电平正确。

图6显示EVAL-CN0396-ARDZ板的实物照片。




