banner background image

楼宇环境监测解决方案

Monitoring environmental conditions such as the quality of water or the presence of gas in the air within a building requires the use of many specialized sensors for identification of target elements. There are many sensor types, but all require the transformation of an analog signal into digital. In many cases, solutions like electrochemical sensors have challenges such as sensor drift over lifetime, calibration requirements, and the complex signal chains that are required to digitize the measurement for use within an intelligent building infrastructure.

Analog Devices’ environmental monitoring solutions are built from our legacy of sensing and interpreting data at the edge and delivering intelligent insights that help create successful outcomes.

 

Value and Benefits

Our purpose-built analog front ends (AFEs) for environmental sensors are built upon a legacy of high-performance data conversion products.

thumbsupImg Benefits

Measurement accuracy

thumbsupImg Benefits

Sensor-agnostic

thumbsupImg Benefits

Low power for longer sensor lifetime

产品特性

buy sample product image
ADP160
超低静态电流、150 mA、CMOS线性调节器,提供1.2V至4.2V范围内的15种固定输出电压选项

显示更多

Arrow image

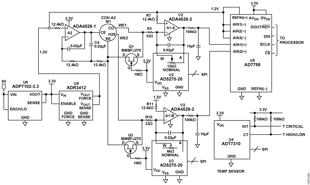
信号链

(5)

单击图片中的任意部分,即可了解该部件的内容

参考设计

显示更多

Arrow image

评估板

显示更多

Arrow image
carousel title icon
Training and Support

Trainings and Tutorials

Title
Subtitle
了解更多
添加至 myAnalog

将文章添加到 myAnalog 的资源部分、现有项目或新项目。

创建新项目

ADI 支持

让我们知道您的需求,我们将与您分享 ADI 知识库中的最佳答案。

button icon

得到帮助