MAX8600A

量产

单输入、1节Li+电池充电器,提供OVP保护和可编程充电定时器

单节Li+电池充电器,具有热管理、OVP和可编程充电定时器,在便携式设计中无需使用墙上适配器充电装置

产品技术资料帮助

ADI公司所提供的资料均视为准确、可靠。但本公司不为用户在应用过程中侵犯任何专利权或第三方权利承担任何责任。技术指标的修改不再另行通知。本公司既没有含蓄的允许,也不允许借用ADI公司的专利或专利权的名义。本文出现的商标和注册商标所有权分别属于相应的公司。

Viewing:

概述

  • 低压差:0.75A时为-0.188V
  • 最大1A的可编程快充电流
  • 5%充电电流精度
  • 逻辑低电平使能输入
  • 14V输入过压保护
  • 内置可编程充电定时器
  • 电池热敏电阻输入
  • 三个充电器状态指示输出
  • 根据温度优化充电速率
  • 14引脚、3mm x 3mm TDFN封装

MAX8600A单输入线性电池充电器可对单节Li+电池安全充电。针对Li+电池充电优化的充电控制算法包括低电池电压预充、限压和限流快充以及浮充,在充电的同时连续监测电池的过压、过热/过冷状态以及充电时间。可编程充电器的超时保护,并可通过三个漏极开路输出指示充电器状态。

MAX8600A线性充电器针对特定应用的温度特性调节充电速率,优化充电时间,无需降低最大充电电流去适应最差工作条件下充电器的功率耗散要求。

MAX8600A与MAX8600相比,改善了压差指标,更改了一些规格参数。关于MAX8600/MAX8600A的差异请参考Maxim网站。

MAX8600A采用3mm x 3mm功率增强型TDFN封装。

应用

  • 蜂窝电话
  • 数码相机
  • GPS
  • MP3播放器
  • PDA
  • 便携式媒体播放器
  • 无线应用

MAX8600A
单输入、1节Li+电池充电器,提供OVP保护和可编程充电定时器
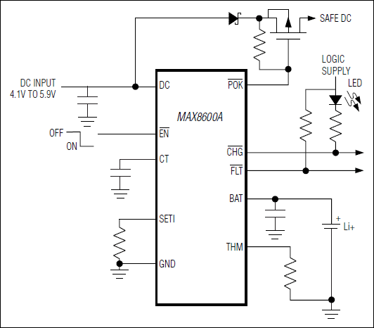
MAX8600A:典型工作电路
添加至 myAnalog

将产品添加到myAnalog 的现有项目或新项目中(接收通知)。

创建新项目
提问

参考资料

了解更多
添加至 myAnalog

Add media to the Resources section of myAnalog, to an existing project or to a new project.

创建新项目

软件资源

找不到您所需的软件或驱动?

申请驱动/软件

硬件生态系统

部分模型 产品周期 描述
电池充电器IC 2
MAX8600 量产 单/双输入、1节Li+电池充电器,提供OVP保护和可编程充电定时器
MAX1874 量产 USB/AC适配器双路输入、单节Li+电池充电器,带OVP与温度调节
Modal heading
添加至 myAnalog

将产品添加到myAnalog 的现有项目或新项目中(接收通知)。

创建新项目

最新评论

需要发起讨论吗? 没有关于 MAX8600A的相关讨论?是否需要发起讨论?

在EngineerZone®上发起讨论

近期浏览