MAX4952B

量产

双通道1.5/3.0/6.0Gbps SAS/SATA转接驱动器

低成本、MAX4952B信号路由、转接驱动器,支持连接器驱动

产品技术资料帮助

ADI公司所提供的资料均视为准确、可靠。但本公司不为用户在应用过程中侵犯任何专利权或第三方权利承担任何责任。技术指标的修改不再另行通知。本公司既没有含蓄的允许,也不允许借用ADI公司的专利或专利权的名义。本文出现的商标和注册商标所有权分别属于相应的公司。

Viewing:

概述

  • +3.3V单电源供电
  • 极低的关断电流(350µA,典型值),用于功耗敏感设计
  • 支持SAS I/II/III ≤ 6.0Gbps
  • 极低的回波损耗
    • 优于SAS/SATA回波损耗模板(3GHz下优于8dB)
  • 支持SAS/SATA OOB信令,具有5ns (最大值)快速进入、退出时间,可编程SAS/SATA门限
  • 独立的输出提升电路可选择两种电平:0dB和6dB
  • 片内50Ω输入/输出端接
  • 引脚按信号流向排列
  • 节省空间的4.0mm × 4.0mm TQFN封装
  • 所有引脚提供ESD保护:±5.5kV (人体模式)

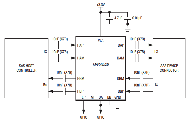
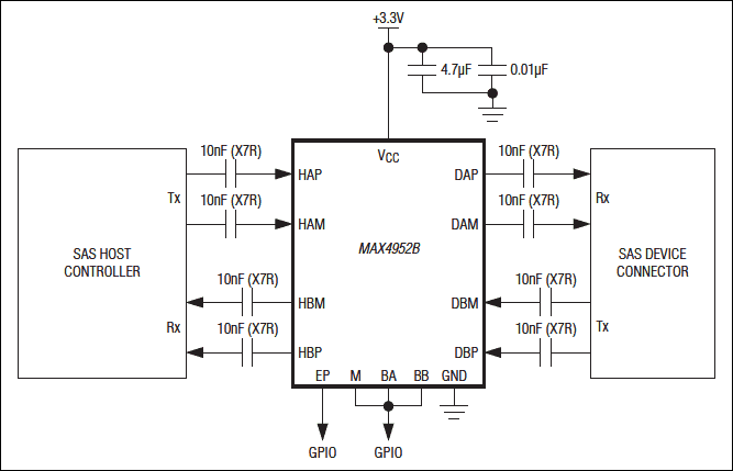
MAX4952B双通道转接驱动器设计用于转接驱动一路双向SAS或SATA信号,可支持高达6.0Gbps的数据速率,器件采用+3.3V单电源供电。MAX4952B设计用于商用SAS或SAS/SATA系统,例如服务器。

MAX4952B具有独立的输出提升电路,通过重建完整的输出电平改善接收信号的完整性。利用输入端的高速幅度检测支持SAS和SATA带外(OOB)信令,禁止相应输出。

输入和输出内部带有50Ω端接电阻,具有极低的回波损耗。

MAX4952B采用小尺寸、20引脚、4.0mm × 4.0mm TQFN封装,引脚按信号流向排列,易于布局。器件工作于0°C至+70°C温度范围。

应用

  • 数据存储
  • 服务器

MAX4952B
双通道1.5/3.0/6.0Gbps SAS/SATA转接驱动器
MAX4952B:典型应用电路
添加至 myAnalog

将产品添加到myAnalog 的现有项目或新项目中(接收通知)。

创建新项目
提问

参考资料

了解更多
添加至 myAnalog

Add media to the Resources section of myAnalog, to an existing project or to a new project.

创建新项目

评估套件

MAX4952BEVKIT

MAX4952B评估板

特性和优点

  • 带SATA输入/输出的应用电路
  • 带SMA输入/输出的特征电路
  • 校准线路(50Ω负载引线和直通引线)
  • 经过验证的PCB布局
  • 完全安装并经过测试

产品详情

MAX4952B评估板(EV kit)提供经过验证的设计,用于评估MAX4952B双通道转接驱动器。评估板包含4部分:应用电路、特征电路和两组校准线路。

应用电路设计用于演示MAX4952B IC在转接驱动SATA和SAS信号时的应用。这部分评估板采用外部+5V电源经板上LDO稳压至+3.3V后,为MAX4952B (U1)供电。应用电路部分采用100Ω差分阻抗受控引线。

特征电路提供SMA连接器和50Ω阻抗受控引线,用于眼图评估。这部分电路由外部+3.3V电源供电。

应用

  • 数据存储
  • 服务器

MAX4952BEVKIT
MAX4952B评估板

最新评论

需要发起讨论吗? 没有关于 MAX4952B的相关讨论?是否需要发起讨论?

在EngineerZone®上发起讨论

近期浏览