MAX4951C

最后购买期限

6Gbps SATA双向转接驱动器,具有输入均衡、预加重和高级电源管理

确保输出共模电平满足SATA 3.0标准

产品技术资料帮助

ADI公司所提供的资料均视为准确、可靠。但本公司不为用户在应用过程中侵犯任何专利权或第三方权利承担任何责任。技术指标的修改不再另行通知。本公司既没有含蓄的允许,也不允许借用ADI公司的专利或专利权的名义。本文出现的商标和注册商标所有权分别属于相应的公司。

Viewing:

概述

  • 独特设计节省功耗
    • 低功耗、20µA (典型值) SATA电缆/驱动检测
    • 动态降低功耗
      • 空闲模式有助于降低功耗
      • 保持共模输出电平
      • 退出低功耗模式时无数据损失
  • 提高设计灵活性
    • +3.3V单电源供电
    • 兼容于SATA 3i (6.0Gbps)和SATA 2i/2m (3.0Gbps)
    • 兼容于SATA 1i/1m (1.5Gbps)
  • 支持更远的传输距离
    • 输入均衡
    • 可选择输出预加重
  • 高集成度设计改善性能
    • 优异的输入/输出回波损耗指标,支持速率高达6Gbps
    • 支持SATA 2i和3i输出电平
    • 支持SATA OOB信令
    • OOB信号检测:3ns (典型值)
    • 所有引脚提供较高的ESD保护:±8kV (HBM)
  • 节省电路板空间
    • 内置50Ω输入/输出端接电阻
    • 引脚按信号流向排列,简化布局
    • 节省空间的4mm × 4mm、TQFN封装,带有裸焊盘
    • 引脚兼容于MAX4951BE

MAX4951C双通道缓冲器带有输入均衡和预加重功能,理想用于转接驱动内部串行ATA (SATA) 1i、2i和3i信号以及eSATA 1m和2m信号。器件具有±8kV人体模式(HBM)的高压静电放电(ESD)保护。器件可以置于主板靠近SATA连接器的位置,用于补偿电路板损耗并确保SATA兼容性。器件符合SATA 3.0版规范(黄金标准),并可通过引脚配置满足SATA 2.6版规范(黄金标准)。

器件具有硬件SATA驱动电缆检测,没有驱动连接时,自动将器件置于待机模式,待机电流小于20µA (典型值)。此外,器件还具有独立的通道动态断电模式,有助于在没有输入信号时降低功耗。器件输出共模电平,以满足SATA 3.0版标准要求,并在退出低功耗模式时避免延时。

器件通过重建完整的输出电平保持接收信号的完整性,并通过输入均衡降低总体系统抖动(TJ)。器件通道间具有独立的数字预加重控制,在远距离线缆传输中驱动SATA输出,以满足SATA规范。输入端的高速带外(OOB)信号检测以及相应输出端的禁止功能支持SATA带外信号。输入及输出均采用50Ω内部端接,必须交流耦合至SATA控制器IC和SATA器件。

MAX4951C采用+3.3V (典型值)单电源供电,提供小尺寸4mm × 4mm、TQFN封装,引脚按信号流向排列,简化了布局。器件工作在0°C至+70°C温度范围。MAX4951C引脚兼容于MAX4951BE SATA 6.0Gbps转接驱动器。

应用

  • 数据存储/工作站
  • 台式计算机
  • 坞站
  • 笔记本电脑
  • 服务器

MAX4951C
6Gbps SATA双向转接驱动器,具有输入均衡、预加重和高级电源管理
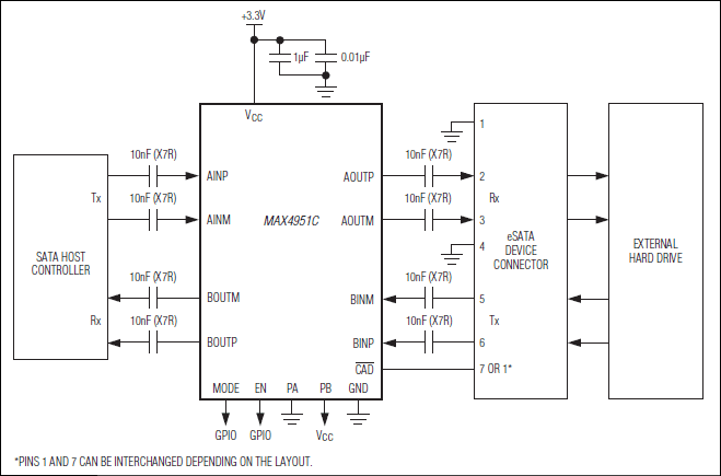
MAX4951C: Typical Operating Circuit
添加至 myAnalog

将产品添加到myAnalog 的现有项目或新项目中(接收通知)。

创建新项目
提问

参考资料

了解更多
添加至 myAnalog

Add media to the Resources section of myAnalog, to an existing project or to a new project.

创建新项目

评估套件

MAX4951CEVKIT

MAX4951C评估板

特性和优点

  • 带有SATA输入/输出的应用电路
  • 眼图测试电路提供输入/输出SMA
  • 校准线(50Ω负载线和直通引线)
  • 经过验证的PCB布局
  • 完全安装并经过测试

产品详情

MAX4951C评估板(EV kit)提供经过验证的设计,用于评估MAX4951C双通道缓冲器。评估板包含4部分电路:应用电路、特征匹配电路和两组校准线。

应用电路设计用于演示器件在转接驱动串行ATA (SATA)信号和SATA电缆检测中的应用。评估板的这部分电路采用外部+5V供电,经过板上LDO稳压至+3.3V后向器件供电。应用电路的所有引线均为100Ω差分阻抗受控引线。

特征匹配电路带有SMA连接器和50Ω阻抗受控引线,用于眼图测试。这部分电路由外部+3.3V电源供电。

应用

  • 数据存储/工作站
  • 台式计算机
  • 坞站
  • 笔记本电脑
  • 服务器

MAX4951CEVKIT
MAX4951C评估板

最新评论

需要发起讨论吗? 没有关于 MAX4951C的相关讨论?是否需要发起讨论?

在EngineerZone®上发起讨论

近期浏览