MAX4945L

过压保护控制器,内置FET

提供高达+28V的输入电压保护,无需外部nFET

产品技术资料帮助

ADI公司所提供的资料均视为准确、可靠。但本公司不为用户在应用过程中侵犯任何专利权或第三方权利承担任何责任。技术指标的修改不再另行通知。本公司既没有含蓄的允许,也不允许借用ADI公司的专利或专利权的名义。本文出现的商标和注册商标所有权分别属于相应的公司。

Viewing:

概述

  • 高达+28V的输入电压保护
  • 集成nFET开关
  • 预设过压保护门限电压
    • 7.40V (MAX4943)
    • 6.35V (MAX4944_)
    • 5.80V (MAX4945_)
    • 4.56V (MAX4946)
    • 8.90V (MAX4949)
  • 低电流欠压锁定模式
  • 短路保护(锁定/自动重试)
  • 内部15ms (典型值)开机延时和重试时间
  • 输入电源就绪逻辑输出
  • 过热关断保护
  • 小型、8引脚(2mm x 2mm) µDFN封装

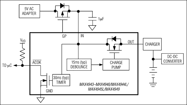
MAX4943–MAX4946/MAX4949系列过压保护器具有低至80mΩ (典型值) RON的内部FET,可为低压系统提供高达+28V的故障保护。器件还可驱动可选的外部pFET为负载提供抵达-28V的反向电流保护。当输入电压超过过压门限时,器件关断内部FET,以防止损坏被保护元件。

所有开关均具有1.2A过流保护。在短路情况下,MAX4944B和MAX4945B将开关置为锁定状态,并维持开关关断。对于自动重试器件,开关关断后每隔15ms (典型值)重试时间打开一次,以连续监测过载条件。

过压门限(OVLO)预设为7.4V、6.35V、5.8V、4.56V或8.9V。欠压锁定(UVLO)门限预设为2.45V和4.15V。当输入电压跌落至低于欠压锁定(UVLO)门限时,器件进入低电流待机模式。(UVLO/OVLO方面的更多详细信息,请参考完整数据资料中的定购信息/选型指南部分)。

所有器件提供小型、8引脚µDFN (2mm x 2mm)封装,工作于-40°C至+85°C温度范围。

应用

  • 蜂窝电话
  • 数码相机
  • MP3播放器
  • PDA与掌上电脑设备

MAX4945L
过压保护控制器,内置FET
MAX4943、MAX4944、MAX4944L、MAX4945、MAX4946、MAX4949:典型工作电路
添加至 myAnalog

将产品添加到myAnalog 的现有项目或新项目中(接收通知)。

创建新项目
提问

参考资料

了解更多
添加至 myAnalog

Add media to the Resources section of myAnalog, to an existing project or to a new project.

创建新项目

软件资源

找不到您所需的软件或驱动?

申请驱动/软件

硬件生态系统

部分模型 产品周期 描述
保护开关和控制器 4
MAX4843 过期 过压保护控制器,具有低待机电流
MAX4844 过压保护控制器,具有低待机电流
MAX4845 量产 过压保护控制器,具有低待机电流
MAX4846 过期 过压保护控制器,具有低待机电流
Modal heading
添加至 myAnalog

将产品添加到myAnalog 的现有项目或新项目中(接收通知)。

创建新项目

最新评论

需要发起讨论吗? 没有关于 MAX4945L的相关讨论?是否需要发起讨论?

在EngineerZone®上发起讨论

近期浏览