MAX4007

量产

高精度、76V、高端电流监测,SOT23封装

高压、76V、高边电流监视器,检流范围:10nA至10mA

产品技术资料帮助

ADI公司所提供的资料均视为准确、可靠。但本公司不为用户在应用过程中侵犯任何专利权或第三方权利承担任何责任。技术指标的修改不再另行通知。本公司既没有含蓄的允许,也不允许借用ADI公司的专利或专利权的名义。本文出现的商标和注册商标所有权分别属于相应的公司。

Viewing:

概述

  • 宽广的参考电流动态范围
    • 在250nA至2.5mA范围内可保证5%的监测精度
    • 在10nA至10mA范围内监测精度为10%
  • 监测输出为电流(MAX4007)或电压(MAX4008)信号
  • 参考电流限流保护(典型20mA)
  • 电压钳位保护后续电路
  • +2.7V至+76V宽电压范围
  • 6引脚SOT23封装

MAX4007/MAX4008是高精度、高侧、高电压电流监测器,专门设计用于监测光纤应用中光电二极管的电流。它们提供了一路参考电流输出和一路正比于参考电流的监测输出。MAX4007的监测输出是正比于参考电流的电流信号。MAX4008的监测输出是正比于参考电流的电压信号。这些电流监测器具有六个数量级的动态范围,能够以优于5%的精度监测250nA至2.5mA的参考电流。如果精度要求降低一些,这些器件能够监测10nA至10mA范围的光电管电流。

MAX4007/MAX4008可工作于+2.7V至+76V电源,适用于APD或PIN光电二极管。内部的限流保护(典型20mA)可防止器件因短路至地而损坏。还集成了一个钳位二极管,可防止监测输出过压。另外,如果芯片的温度达到+150°C,这些器件还可以热关断。

MAX4007/MAX4008采用尺寸微小的6引脚SOT23封装,适用温度范围为-40°C至+85°C。

应用

  • 消费类电子
  • 电流至电压转换
  • 实验室仪表
  • 电平转换
  • 医疗仪表
  • 光电二极管电流监视系统
  • 便携式仪表

MAX4007
高精度、76V、高端电流监测,SOT23封装
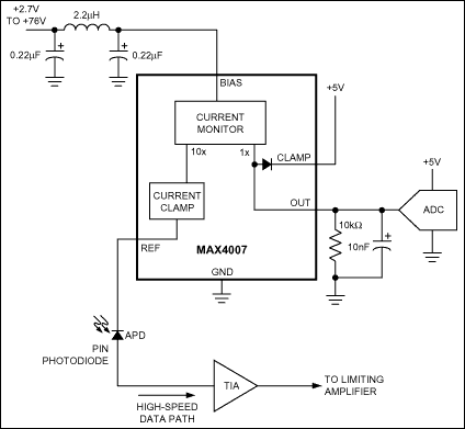
MAX4007、MAX4008:典型应用电路
添加至 myAnalog

将产品添加到myAnalog 的现有项目或新项目中(接收通知)。

创建新项目
提问

参考资料

了解更多
添加至 myAnalog

Add media to the Resources section of myAnalog, to an existing project or to a new project.

创建新项目

软件资源

找不到您所需的软件或驱动?

申请驱动/软件

硬件生态系统

部分模型 产品周期 描述
保护开关和控制器 2
MAX4004 量产 高精度、高端电流监测,SOT23封装
MAX4006 过期 高精度、高端电流监测,SOT23封装
电流检测放大器 2
MAX4080 量产 76V、高边、电流检测放大器,带有电压输出
MAX4070 量产 双向、高边、电流检测放大器,内置电压基准
Modal heading
添加至 myAnalog

将产品添加到myAnalog 的现有项目或新项目中(接收通知)。

创建新项目

工具及仿真模型

最新评论

需要发起讨论吗? 没有关于 MAX4007的相关讨论?是否需要发起讨论?

在EngineerZone®上发起讨论

近期浏览