MAX3453E

量产

±15kV ESD保护、USB收发器

具有±15kV ESD保护的USB收发器

产品技术资料帮助

ADI公司所提供的资料均视为准确、可靠。但本公司不为用户在应用过程中侵犯任何专利权或第三方权利承担任何责任。技术指标的修改不再另行通知。本公司既没有含蓄的允许,也不允许借用ADI公司的专利或专利权的名义。本文出现的商标和注册商标所有权分别属于相应的公司。

Viewing:

概述

  • D+和D-端提供±15kV ESD保护
  • 与USB 1.1和USB 2.0 (低速和全速)兼容的收发器
  • 结合VP和VM输入/输出
  • +1.65V至+3.6V VL逻辑电源输入,便于和低电压ASIC连接
  • 枚举输入功能(MAX3453E/MAX3454E)
  • 可由Li+电池供电,电压低至+3.1V (MAX3454E/MAX3456E)
  • VBUS检测(MAX3453E/MAX3455E)
  • 内置上拉电阻(MAX3453E/MAX3454E)
  • 无上电顺序要求

MAX3453E–MAX3456E带±15kV ESD保护的USB兼容收发器可将低压ASIC连接至USB设备。这款器件工作在全速(12Mbps)或低速(1.5Mbps)时,完全符合USB 1.1和USB 2.0规范。MAX3453E–MAX3456E可工作在低至+1.65V的VL下,保证与低电压ASIC的兼容性。

MAX3453E–MAX3456E具有逻辑可选的挂起模式,电流消耗可减少至40µA以下。内部集成的±15kV ESD保护电路为USB D+和D-双向总线连接提供了保护。

MAX3453E仅支持全速(12Mbps)工作模式,MAX3453E/MAX3454E内部有一个1.5kΩ的USB上拉电阻和枚举功能,该功能允许将插入的设备逻辑上断开。MAX3453E/MAX3455E提供了一个推挽式总线检测(BD)输出,当VBUS高于+4.0V时输出高电平信号。

MAX3453E-MAX3456E工作于-40°C至+85°C扩展级温度范围,采用14引脚的TSSOP和16引脚(3mm x 3mm)薄型QFN封装。

应用

  • 蜂窝电话
  • 数据托架
  • MP3播放器
  • PC外设
  • PDA

MAX3453E
±15kV ESD保护、USB收发器
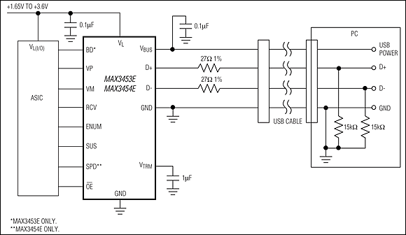
MAX3453E、MAX3454E、MAX3455E、MAX3456E:典型工作电路
添加至 myAnalog

将产品添加到myAnalog 的现有项目或新项目中(接收通知)。

创建新项目
提问

参考资料

了解更多
添加至 myAnalog

Add media to the Resources section of myAnalog, to an existing project or to a new project.

创建新项目

硬件生态系统

部分模型 产品周期 描述
接口收发器和隔离器 3
MAX3456E 量产 ±15kV ESD保护、USB收发器
MAX3454E 量产 ±15kV ESD保护、USB收发器
MAX3455E 过期 ±15kV ESD保护、USB收发器
Modal heading
添加至 myAnalog

将产品添加到myAnalog 的现有项目或新项目中(接收通知)。

创建新项目

工具及仿真模型

IBIS 模型 1

最新评论

需要发起讨论吗? 没有关于 MAX3453E的相关讨论?是否需要发起讨论?

在EngineerZone®上发起讨论

近期浏览