MAX3384E

量产

±15kV ESD保护、3.0V至5.5V、低功耗、高达250kbps、真RS-232收发器

产品技术资料帮助

ADI公司所提供的资料均视为准确、可靠。但本公司不为用户在应用过程中侵犯任何专利权或第三方权利承担任何责任。技术指标的修改不再另行通知。本公司既没有含蓄的允许,也不允许借用ADI公司的专利或专利权的名义。本文出现的商标和注册商标所有权分别属于相应的公司。

Viewing:

概述

  • 为RS-232 I/O引脚提供ESD保护
    • ±15kV——人体模型
    • ±8kV——IEC 1000-4-2,接触放电
    • ±15kV——IEC 1000-4-2,气隙放电
  • 不会发生闩锁
  • 电源电流:300µA
  • 低功耗关断:1µA
  • 支持250kbps数据速率
  • V+上存在3kΩ负载时,退出关断模式的时间为250µs
  • 支持6V/µs摆率
  • 在关断模式下,发射器和接收器输出为高阻抗
  • 符合低至3.0V的EIA/TIA-232规范

MAX3384E是一款3V电源供电的EIA/TIA-232和V.28/V.24通信接口,具有低功耗、高数据速率和增强型静电放电(ESD)保护功能。所有发射器输出和接收器输入均使用IEC 1000-4-2气隙放电受到±15kV的保护,使用IEC 1000-4-2接触放电受到±8kV的保护,并使用人体模型受到±15kV的保护。

该收发器配备专有的低压差发射器输出级,可利用双电荷泵通过+3.0V至+5.5V电源提供真正的RS-232性能。电荷泵仅需要四个0.1µF的小电容即可在+3.3V电源下工作。每个器件都保证以250kbps的数据速率运行,同时保持RS-232输出电平。

MAX3384E集成两个接收器和两个驱动器。它具有1µA关断模式,可降低便携式系统的功耗并延长电池寿命。

MAX3384E采用节省空间的SSOP封装,支持商用温度范围(0°C至+70°C)或扩展温度范围(-40°C至+85°C)。

 

应用

  • 电池供电应用
  • 手持式设备
  • PDA
  • 外设
  • 打印机

MAX3384E
±15kV ESD保护、3.0V至5.5V、低功耗、高达250kbps、真RS-232收发器
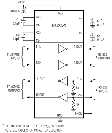
MAX3384E:典型工作电路
添加至 myAnalog

将产品添加到myAnalog 的现有项目或新项目中(接收通知)。

创建新项目
提问

参考资料

了解更多
添加至 myAnalog

Add media to the Resources section of myAnalog, to an existing project or to a new project.

创建新项目

最新评论

需要发起讨论吗? 没有关于 MAX3384E的相关讨论?是否需要发起讨论?

在EngineerZone®上发起讨论

近期浏览