MAX2769
量产通用的GPS接收器
利用首款可完全编程的通用GNSS RF接收器改善GPS和GALILEO系统的性能并降低其成本
- 产品模型
- 2
概述
- GPS/GLONASS/伽利略接收机
- 无需外部IF SAW或分立式滤波器
- 可编程设置IF频率
- 集成VCO的N分频频率合成器支持宽范围的参考时钟频率
- 内部独立的双输入LNA分别用于无源和有源天线输入
- 总噪声系数1.4dB
- 内置晶体振荡器
- 内置温度检测器
- 内置有源天线检测器
- 低功耗模式下电源电流为10mA
- 供电电压为2.7V至3.3V
- 微型28引脚、RoHS兼容、薄型QFN无铅封装(5mm x 5mm)
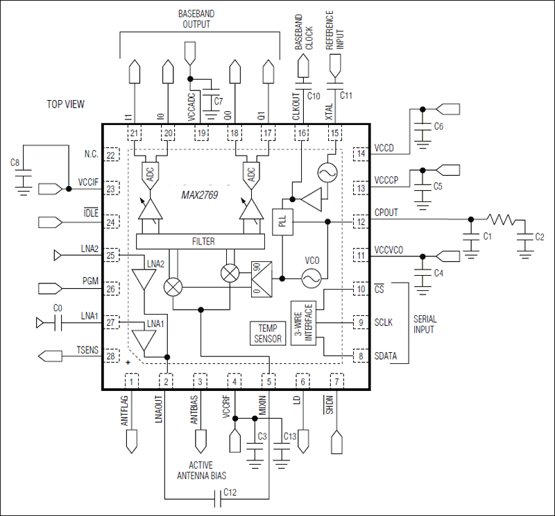
MAX2769是业界第一款通用的单芯片全球导航卫星系统(GNSS)接收机,用于GPS 、GLONASS以及伽利略导航卫星系统。这款直接变频、低IF GNSS接收器能够为蜂窝手机等消费类产品提供优异的性能。
MAX2769采用Maxim先进的低功率SiGe BiCMOS工艺,能够以较低的成本提供业界最高的性能和集成度。单芯片内集成了完整的接收链路,包括双输入LNA、混频器、镜频抑制滤波器、PGA、VCO、N分频频率合成器、晶体振荡器和位复用ADC。该接收器的总噪声系数低至1.4dB。
MAX2769集成了单芯片滤波器,无需有源天线应用中的外部IF滤波器,仅需少量外部元件即可构建完整的低成本GPS接收机方案。
MAX2769是目前设计最为灵活的一款接收机。片内Σ-Δ N分频合成器可以在主机系统所提供的任意参考频率或晶振频率下,以±40Hz的精度设置IF频率。片上ADC可以同时为I和Q通道各输出一位或两位量化值,或者为I通道输出三位量化值。提供CMOS或有限差分逻辑电平两种输出数据格式。
MAX2769采用带裸焊盘的小尺寸、5mm x 5mm、28引脚薄型QFN封装。该器件还可提供裸片,详细信息请与工厂联系。
应用
- 数码相机和便携式摄像机
- 车载导航系统
- 笔记本电脑和超便携移动PC
- 移动定位业务(LBS)
- PDA (个人数字助理)
- PMP (个人媒体播放器)
- PND (个人导航设备)
- 娱乐终端/舰队导航/航空电子
- 软件GPS
- 远程信息处理(物品跟踪、库存管理)
参考资料
数据手册 1
可靠性数据 1
用户手册 2
设计笔记 1
技术文章 4
ADI 始终高度重视提供符合最高质量和可靠性水平的产品。我们通过将质量和可靠性检查纳入产品和工艺设计的各个范围以及制造过程来实现这一目标。出货产品的“零缺陷”始终是我们的目标。查看我们的质量和可靠性计划和认证以了解更多信息。
| 产品型号 | 引脚/封装图-中文版 | 文档 | CAD 符号,脚注和 3D模型 | 
|---|---|---|---|
| MAX2769ETI+ | 28-LFCSP-5X5X0.75 | ||
| MAX2769ETI+T | 28-LFCSP-5X5X0.75 | 
| 产品型号 | 产品生命周期 | PCN | 
|---|---|---|
| 8月 14, 2023 - 2275A WAFER FAB | ||
| MAX2769ETI+ | 量产 | |
| MAX2769ETI+T | 量产 | |
这是最新版本的数据手册
软件资源
找不到您所需的软件或驱动?
申请驱动/软件评估套件
最新评论
需要发起讨论吗? 没有关于 MAX2769的相关讨论?是否需要发起讨论?
在EngineerZone®上发起讨论