MAX2164

预发布

ISDB-T 1段调谐器

微型移动TV调谐器,集成LNA,用于日本移动TV市场

产品技术资料帮助

ADI公司所提供的资料均视为准确、可靠。但本公司不为用户在应用过程中侵犯任何专利权或第三方权利承担任何责任。技术指标的修改不再另行通知。本公司既没有含蓄的允许,也不允许借用ADI公司的专利或专利权的名义。本文出现的商标和注册商标所有权分别属于相应的公司。

Viewing:

概述

  • 470MHz至806MHz频率范围
  • 集成噪声系数为1.2dB的宽带LNA
  • 宽动态范围:-100dBm至0dBm
  • 集成VCO和频率合成器
  • 较低的LO相位噪声:10kHz下-93dBc/Hz
  • 集成低IF滤波器
  • 镜频抑制大于40dB
  • +2.65V至+3.3V单电源供电
  • 功耗低至77mW (典型值)
  • 2线I²C串行控制接口
  • 低功耗关断模式和待机模式

MAX2164低IF调谐器IC设计用于ISDB-T 1段应用。MAX2164利用宽带I/Q下变频器直接将UHF波段的信号转换到低IF。其工作频率范围可扩展到470MHz至806MHz UHF波段。

MAX2164包含一个独立的噪声系数为1.2dB (典型值)的LNA,无需外部LNA。MAX2164还包含RF可变增益放大器、I和Q下变频混频器、基带可变增益放大器以及低IF滤波器。MAX2164还包括完备的单芯片VCO和频率合成器,带有片上晶体振荡器和输出缓冲器。该款器件能够配合32MHz至36MHz晶体工作。

MAX2164具有一个多址2线I²C兼容串行控制接口,适用于多调谐器设计。这款器件具有低功耗待机模式,该模式下关断整个信号通道,而串行接口和寄存器电路仍保持有效。此外,可通过一个外部引脚控制器件完全关断。

MAX2164工作于-40°C至+85°C扩展级温度范围,采用2.06mm x 2.49mm x 0.35mm、5 x 6焊球WLP无铅封装。

应用

  • 手机移动TV
  • 游戏控制台
  • 家庭音频设备
  • 个人数字助理(PDA)
  • 便携式TV、音频或GPS设备

MAX2164
ISDB-T 1段调谐器
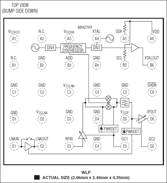
MAX2164:引脚配置/功能框图
添加至 myAnalog

将产品添加到myAnalog 的现有项目或新项目中(接收通知)。

创建新项目
提问

参考资料

技术文章 1

申请保密协议

完成保密协议(NDA)后可获得完整的文件。

申请保密协议
了解更多
添加至 myAnalog

Add media to the Resources section of myAnalog, to an existing project or to a new project.

创建新项目

软件资源

找不到您所需的软件或驱动?

申请驱动/软件

硬件生态系统

部分模型 产品周期 描述
RF模拟接收器 2
MAX2163 预发布 ISDB-T 1段调谐器
MAX2160 预发布 ISDB-T单段、低IF调谐器
产品 1
MAX2161 ISDB-T 1段和3段、低IF调谐器
Modal heading
添加至 myAnalog

将产品添加到myAnalog 的现有项目或新项目中(接收通知)。

创建新项目

最新评论

需要发起讨论吗? 没有关于 MAX2164的相关讨论?是否需要发起讨论?

在EngineerZone®上发起讨论

近期浏览