MAX1773A

量产

双电池系统电源选择器

电源选择器可充分降低系统成本和复杂性

产品技术资料帮助

ADI公司所提供的资料均视为准确、可靠。但本公司不为用户在应用过程中侵犯任何专利权或第三方权利承担任何责任。技术指标的修改不再另行通知。本公司既没有含蓄的允许,也不允许借用ADI公司的专利或专利权的名义。本文出现的商标和注册商标所有权分别属于相应的公司。

Viewing:

概述

  • 7-MOSFET拓扑支持低成本解决方案
  • 自动检测并响应:
    • 低电池电压条件
    • 电池插入和取出
    • 交流适配器存在
  • 可直接驱动P沟道MOSFET
  • 简化电源管理µP固件
  • 电源管理µP可进入待机状态以延长电池续航时间
  • 交流适配器输入电压范围:4.75V至28V
  • 集成LDO,具有1mA驱动能力
  • 小尺寸20引脚TSSOP封装

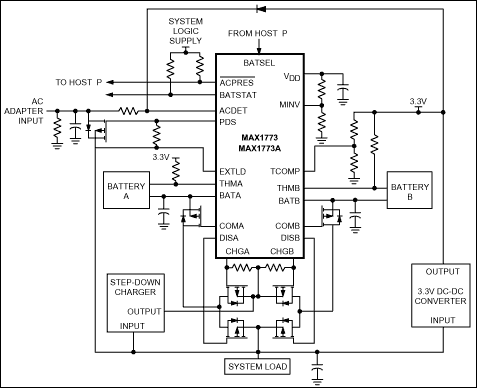
MAX1773/MAX1773A均为高度集成的IC,可用作多电源系统的控制逻辑。这些IC可直接驱动外部P沟道MOSFET,以选择从AC适配器或双电池源进行充电和放电。做出选择的依据是电源的存在与否和电池的状态。MAX1773/MAX1773A利用集成式模拟比较器检测低电池电量状况,并通过电池热敏电阻输出确定电池是否存在。

MAX1773/MAX1773A可与采用降压拓扑的充电器搭配使用。他们针对模拟电源很难控制的问题提供了一种简单有效的解决方案。MAX1773/MAX1773A还提供大部分电源监控和选择功能,将系统电源管理微处理器(µP)解放出来执行其他任务。这不仅简化了微处理器电源管理固件开发,而且由于微处理器可进入待机状态,还有助于降低系统功耗。

推荐将MAX1773A用于新型设计。

 

应用

  • 双电池供电便携式设备
  • 互联网平板电脑
  • 笔记本电脑和小型笔记本电脑
  • PDA和手持终端

MAX1773A
双电池系统电源选择器
MAX1773、MAX1773A:典型工作电路
添加至 myAnalog

将产品添加到myAnalog 的现有项目或新项目中(接收通知)。

创建新项目
提问

参考资料

了解更多
添加至 myAnalog

Add media to the Resources section of myAnalog, to an existing project or to a new project.

创建新项目

软件资源

找不到您所需的软件或驱动?

申请驱动/软件

硬件生态系统

部分模型 产品周期 描述
电池充电器IC 2
MAX1772 量产 低成本、多种化学类型电池充电器电路
MAX1645A 高级、与化学类型无关的Level 2电池充电器,带有输入限流
Modal heading
添加至 myAnalog

将产品添加到myAnalog 的现有项目或新项目中(接收通知)。

创建新项目

评估套件

MAX1773EVKIT

MAX1773评估板

特性和优点

  • 交流适配器输入范围:+4.75V至+28V
  • 高达5A的转向能力
  • P沟道MOSFET转向开关
  • 可调电池最低电压水平
  • SMBus多路复用器
  • 交流电存在LED和电池状态LED
  • MAX1772EVKIT电池充电器接口
  • 表面贴装元件
  • 装配完成且经过测试

产品详情

MAX1773评估套件(EV套件)是一款装配完成并经过测试的表贴电路板,可在两个电池组、降压电池充电器和交流适配器电源之间传送充电和放电电流。该电路采用20引脚TSSOP封装的MAX1773 IC,配置为+4.75VDC至+28VDC的交流适配器输入范围。

该评估套件使用七个P沟道MOSFET来控制电源和负载之间的电流。电池最低电压电平用来设置电池欠压条件的阈值,可在+4.65V至+13V范围内调节。

该评估套件具有一个SMBus™信号多路复用器,可为智能电池组路由SMBus信号。提供LED以指示交流适配器和电池组的状态。MAX1773评估套件还演示了低电流使用情况,并提供多种选项来降低电流使用。

应用

  • 双电池供电便携式设备
  • 互联网平板电脑
  • 笔记本电脑和小型笔记本电脑
  • PDA和手持终端

MAX1773EVKIT
MAX1773评估板

最新评论

需要发起讨论吗? 没有关于 MAX1773A的相关讨论?是否需要发起讨论?

在EngineerZone®上发起讨论

近期浏览