MAX17491

量产

单相同步整流MOSFET驱动器

单相栅极驱动器,具有低导通电阻并可提供高达7A的输出峰值电流

产品技术资料帮助

ADI公司所提供的资料均视为准确、可靠。但本公司不为用户在应用过程中侵犯任何专利权或第三方权利承担任何责任。技术指标的修改不再另行通知。本公司既没有含蓄的允许,也不允许借用ADI公司的专利或专利权的名义。本文出现的商标和注册商标所有权分别属于相应的公司。

Viewing:

概述

  • 单相同步MOSFET驱动器
  • 0.5Ω低边导通电阻
  • 0.7Ω高边导通电阻
  • 10ns最小死区时间
  • 集成自举“二极管”
  • 2V至24V输入电压范围
  • 可选的跳脉冲模式
  • 小外形、3mm x 3mm TQFN封装

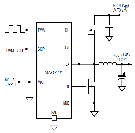
MAX17491是一款单相、同步、同相MOSFET驱动器。MAX17491可在多相笔记本CPU核电压调节器中与MAX8736、MAX8786或MAX17030等控制器IC配合工作。

调节器可以直接从电池电压降压产生核电压,也可以从主系统电源降压。单级转换方式能够实现最高效率,在较高的开关频率下采用2级转换有助于减小外部元件的物理尺寸。

低边驱动器经过优化可以驱动3nF容性负载,典型下降/上升时间为4ns/8ns;高边驱动器的典型下降/上升时间为8ns/10ns。自适应死区时间控制防止产生直通电流,使转换器效率达到最高。

与MAX8791/MAX8791B相比,MAX17491改善了过零和UVLO性能。

MAX17491采用小尺寸、8引脚、3mm x 3mm TQFN无铅封装。

应用

  • CPU核电源
  • 多相降压型转换器
  • 笔记本/台式机/服务器

MAX17491
单相同步整流MOSFET驱动器
MAX17491:典型工作电路
添加至 myAnalog

将产品添加到myAnalog 的现有项目或新项目中(接收通知)。

创建新项目
提问

参考资料

了解更多
添加至 myAnalog

Add media to the Resources section of myAnalog, to an existing project or to a new project.

创建新项目

软件资源

找不到您所需的软件或驱动?

申请驱动/软件

最新评论

需要发起讨论吗? 没有关于 MAX17491的相关讨论?是否需要发起讨论?

在EngineerZone®上发起讨论

近期浏览