MAX17435

量产

高频、低成本SMBus电池充电器

低成本SMBus充电器,可提供高达7A的充电电流

产品技术资料帮助

ADI公司所提供的资料均视为准确、可靠。但本公司不为用户在应用过程中侵犯任何专利权或第三方权利承担任何责任。技术指标的修改不再另行通知。本公司既没有含蓄的允许,也不允许借用ADI公司的专利或专利权的名义。本文出现的商标和注册商标所有权分别属于相应的公司。

Viewing:

概述

  • 低成本SMBus充电器
  • 高开关频率(0.85MHz、0.5MHz)
  • 内置自举开关
  • SMBus可编程的充电电压、输入限流、充电电流、重新学习电压以及数字IINP回读电压
  • 单点补偿
  • 自动选择系统电源
    • 适配器n沟道MOSFET通过内部专用电荷泵驱动
    • 适配器软启动
  • 充电电压精度为±0.4%
  • 输入限流精度为±2.5%
  • 充电电流精度为±3%
  • 提供监测输出
    • 交流适配器电流(±2%精度)
    • 电池放电电流(±2%精度)
    • 交流适配器连接检测
  • 交流适配器过压保护
  • 11位电池电压设置
  • 6位、充电电流设置/输入电流设置
  • 低输入电流下改进的IINP精度

MAX17435/MAX17535是集成的多种化学类型电池充电器IC,简化了高精度、高效充电器的设计。MAX17435/MAX17535可通过SMBus™控制充电电流、充电电压、输入限流、重新学习电压以及IINP电压的数字回读。MAX17435/MAX17535在接入适配器时利用电荷泵控制n沟道MOSFET,进行适配器选择。当适配器断开时,电荷泵关断且通过p沟道MOSFET选择电池。

MAX17435/MAX17535可以对2节、3节或4节串联的锂离子(Li+)电池充电,提供高达7A的充电电流。充电电流和输入限流检测放大器具有很低的输入失调误差,允许使用10mΩ检流电阻。MAX17435/MAX17535具有固定的电感纹波架构,显著降低了元件尺寸和电路成本。

MAX17435/MAX17535提供一个用于指示适配器是否与充电器连接的数字输出、一个用于指示适配器或电池电流(根据适配器是否连接而定)的模拟输出,并提供用于指示适配器电流是否超出用户设定门限的数字输出。

MAX17435工作在850kHz开关频率,而MAX17535工作在500kHz开关频率。

MAX17435/MAX17535采用小尺寸、4mm x 4mm x 0.75mm、24引脚QFN无铅封装。可提供评估板。

应用

  • 2至4节Li+电池供电设备
  • 笔记本电脑
  • PDA与移动通信

MAX17435
高频、低成本SMBus电池充电器
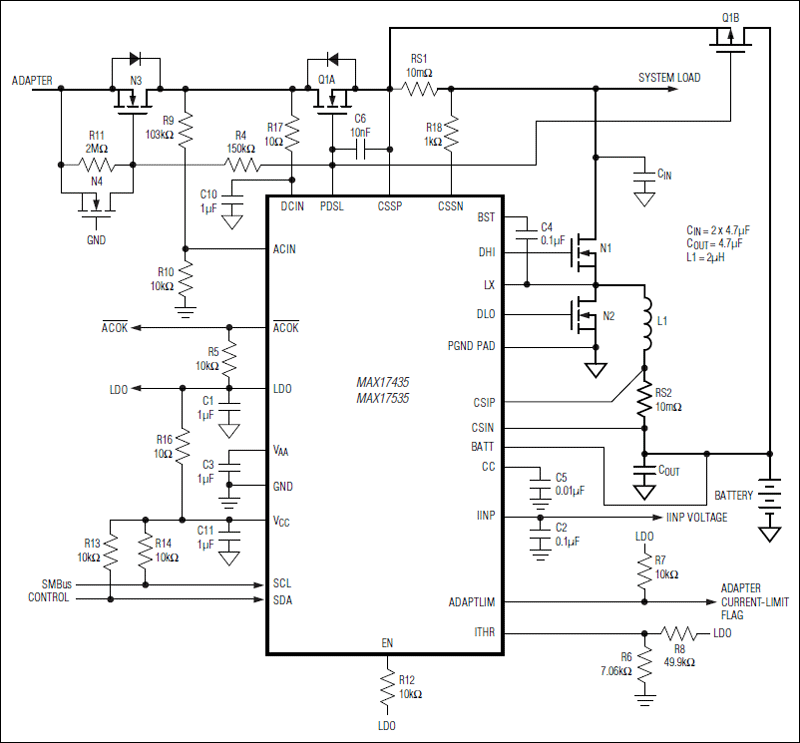
MAX17035、MAX17435、MAX17535:标准应用电路
添加至 myAnalog

将产品添加到myAnalog 的现有项目或新项目中(接收通知)。

创建新项目
提问

参考资料

了解更多
添加至 myAnalog

Add media to the Resources section of myAnalog, to an existing project or to a new project.

创建新项目

软件资源

找不到您所需的软件或驱动?

申请驱动/软件

硬件生态系统

部分模型 产品周期 描述
电池充电器IC 1
MAX8731A 量产 SMBus Level 2电池充电器,提供远端检测
Modal heading
添加至 myAnalog

将产品添加到myAnalog 的现有项目或新项目中(接收通知)。

创建新项目

工具及仿真模型


评估套件

MAX17435EVKIT

MAX17435评估板

特性和优点

  • 8V至24V输入电压
  • 软件控制
    • 输入源电流可达11A
    • 充电电流可达7A
    • 充电电压可达19.2V
    • 重新学习电压可达19.2V
    • IINP电压数据回读
  • 监测器输出可监测
    • 交流适配器电流/电池放电电流
    • 是否连接交流适配器
  • 5.4V线性稳压器输出
  • 自动电源选择
  • 经过验证的PCB布局
  • 板上USB接口电路产生SMBus兼容信号
  • USB至PC连接(包括电缆)
  • 用于连接用户提供的SMBus兼容信号的PCB焊盘
  • 评估24引脚TQFN封装并带有裸焊盘的MAX17435ETG+
  • Windows 2000、Windows XP和Windows Vista (32位)兼容软件
  • 完全安装并经过测试

产品详情

MAX17435评估板(EV kit)是完全安装并经过测试的PCB,用于评估MAX17435 IC。MAX17435为多化学类型电池充电控制器,可通过SMBus™接口编程充电电流、充电电压、输入限流、重新学习电压和IINP电压的数字读数。评估板能够在为系统负载供电的同时给多种化学类型电池组充电。工作过程中,评估板电路自动选择交流适配器输入或电池,作为给系统负载供电的主电源。任何情况下,一旦超出评估板电流限定值,将在优先保证系统负载供电的前提下自动降低电池充电电流。

通过SMBus兼容串行接口对评估板输入电流门限、电池充电电压和最大电池充电电流进行编程,数据通信速率可达100kbps。通过板上USB接口电路,利用PC或用户提供的SMBus控制器发送SMBus数据。

评估板带有Windows® 2000、Windows XP®和Windows Vista®兼容软件,为演示MAX17435的功能提供用户界面。程序采用菜单驱动,提供带有按键、复选框的图形用户界面(GUI)。

应用

  • 2至4节Li+电池供电设备
  • 笔记本电脑
  • PDA与移动通信

MAX17535EVKIT

MAX17535评估板

特性和优点

  • 8V至24V输入电压
  • 软件控制
    • 输入源电流可达11A
    • 充电电流可达7A
    • 充电电压可达19.2V
    • 重新学习电压可达19.2V
    • IINP电压数据回读
  • 监测器输出可监测
    • 交流适配器电流/电池放电电流
    • 是否连接交流适配器
  • 5.4V线性稳压器输出
  • 自动电源选择
  • 经过验证的PCB布局
  • 板上USB接口电路产生SMBus兼容信号
  • USB至PC连接(包括电缆)
  • 用于连接用户提供的SMBus兼容信号的PCB焊盘
  • 评估24引脚TQFN封装(带有裸焊盘)的MAX17535ETG+
  • Windows 2000、Windows XP和Windows Vista (32位)兼容软件
  • 完全安装并经过测试

产品详情

MAX17535评估板(EV kit)是完全安装并经过测试的PCB,用于评估MAX17535 IC。该款IC为多化学类型电池充电控制器,可通过SMBus™接口编程充电电流、充电电压、输入限流、重新学习电压和IINP电压的数字读数。评估板能够在为系统负载供电的同时给多种化学类型电池组充电。工作过程中,评估板电路自动选择交流适配器输入或电池,作为给系统负载供电的主电源。任何情况下,一旦超出评估板电流限定值,将在优先保证系统负载供电的前提下自动降低电池充电电流。

通过SMBus兼容串行接口对评估板输入电流门限、电池充电电压和最大电池充电电流进行编程,数据通信速率可达100kbps。通过板上USB接口电路,利用PC或用户提供的SMBus控制器发送SMBus数据。

评估板带有Windows® 2000、Windows XP®和Windows Vista®兼容软件,为演示IC的功能提供用户界面。程序采用菜单驱动,提供带有按键、复选框的图形用户界面(GUI)。

应用

  • 2至4节Li+电池供电设备
  • 笔记本电脑
  • PDA与移动通信

MAX17435EVKIT
MAX17435评估板
MAX17535EVKIT
MAX17535评估板

最新评论

需要发起讨论吗? 没有关于 MAX17435的相关讨论?是否需要发起讨论?

在EngineerZone®上发起讨论

近期浏览