MAX16024

推荐用于新设计

可提供稳压输出的电池备份电路

低功耗电池备份电路,可调节输出大大减少外部元件数量

产品技术资料帮助

ADI公司所提供的资料均视为准确、可靠。但本公司不为用户在应用过程中侵犯任何专利权或第三方权利承担任何责任。技术指标的修改不再另行通知。本公司既没有含蓄的允许,也不允许借用ADI公司的专利或专利权的名义。本文出现的商标和注册商标所有权分别属于相应的公司。

Viewing:

概述

  • 系统监测5V、3.3V、3V、2.5V或1.8V电源电压
  • 100mA低压差稳压器
  • 工厂预置和可调节输出电压
  • 1.53V至5.5V工作电压范围
  • 低功耗:4µA (典型值)
  • 电源失效检测比较器能够检测低至0.6V的电压
  • 电池供电指示
  • 电池保鲜
  • 内置CE信号选通,1.5ns传输延迟(MAX16024)
  • 经过去抖的手动复位输入
  • 145ms (最小值)复位超时周期
  • 小型8引脚或10引脚TDFN封装
  • 经过UL®认证,符合IEC60950-1规范

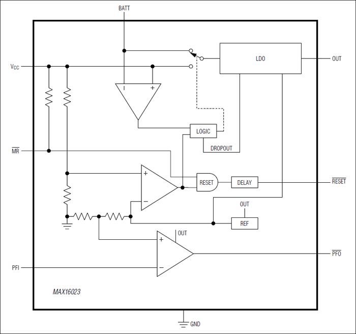
MAX16023/MAX16024低功耗电池备份电路提供稳压输出,能够提供高达100mA的输出电流。MAX16023/MAX16024包括一个低压差稳压器、微处理器(µP)复位电路以及电池切换电路。其它功能还包括手动复位、电源失效检测比较器和电池供电指示器。这两款器件减少了外部元件的数量,减小了电路板空间并提高了可靠性。

MAX16023/MAX16024非常适合为存储敏感数据的存储器提供备份电源,例如静态随机存取存储器(SRAM)或实时时钟(RTC)。电源电压跌落时,通过VCC供电的稳压输出切换至备份电源。MAX16023/MAX16024可接受1.53V至5.5V输入,并可提供固定的1.2V、1.8V、2.5V、3.0V和3.3V标准输出电压。MAX16024可通过外部电阻分压器设置输出电压。所有输出均采用推挽或漏极开路配置。

MAX16023提供一路电源失效检测比较器,用于监测额外的电压或提供预警。其它功能还包括手动复位输入(MAX16023/MAX16024),MAX16024还具有电池供电指示和芯片使能选通功能。

MAX16023/MAX16024提供8引脚或10引脚TDFN封装,工作在-40°C至+85°C温度范围。

应用

  • GPS系统
  • 工业控制
  • 用于RTC/SRAM的主电源/备份电源
  • 销售终端机(POS)装置
  • 便携式/电池供电设备
  • 机顶盒

MAX16024
可提供稳压输出的电池备份电路
MAX16023、MAX16024:功能框图
添加至 myAnalog

将产品添加到myAnalog 的现有项目或新项目中(接收通知)。

创建新项目
提问

参考资料

了解更多
添加至 myAnalog

Add media to the Resources section of myAnalog, to an existing project or to a new project.

创建新项目

软件资源

找不到您所需的软件或驱动?

申请驱动/软件

硬件生态系统

部分模型 产品周期 描述
监控电路和复位器IC 8
MAX16038 预发布 低功耗电池备份电路,采用微型µDFN封装
MAX16037 量产 低功耗电池备份电路,采用微型µDFN封装
MAX16040 量产 低功耗电池备份电路,采用微型µDFN封装
MAX16039 量产 低功耗电池备份电路,采用微型µDFN封装
MAX16034 量产 低功耗电池备份电路,采用微型µDFN封装
MAX16033 量产 低功耗电池备份电路,采用微型µDFN封装
MAX16036 量产 低功耗电池备份电路,采用微型µDFN封装
MAX16035 量产 低功耗电池备份电路,采用微型µDFN封装
Modal heading
添加至 myAnalog

将产品添加到myAnalog 的现有项目或新项目中(接收通知)。

创建新项目

最新评论

需要发起讨论吗? 没有关于 MAX16024的相关讨论?是否需要发起讨论?

在EngineerZone®上发起讨论

近期浏览