MAX16021
量产低功耗微处理器监控电路,具有电池备份电路和片选控制
业内最灵活的电池备份监控电路,具有片选控制和电源监测功能
- 产品模型
- 11
Viewing:
概述
- 对5V、3.3V、3V、2.5V或1.8V电源电压进行系统监控
- 1.53V至5.5V工作电压范围
- 1.2µA低电源电流(电池备份模式下为0.25µA)
- 145ms (最小值)复位超时周期
- 电池“保鲜”功能
- 板上CE选通信号,1.5ns传输延迟(MAX16020/MAX16021)
- 去抖手动复位输入
- 看门狗定时器,1.2s (典型值)超时设置
- 电源故障比较器及监测电压可低至0.6V的低电源电压指示
- 电池接通、电池就绪及电池测试指示
- 小型10引脚TDFN或16引脚TQFN封装
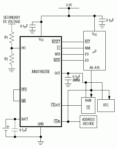
MAX16016/MAX16020/MAX16021监控电路可对电源进行监测,提供电池备份控制以及片选(CE)控制功能,对基于微处理器(µP)系统的存储器进行写保护。这些低功耗器件在很小的封装内集成了多种监控功能,提高了系统可靠性。
MAX16016/MAX16020/MAX16021具有以下四种基本功能:
- 在VCC电源上电、掉电及停止供电期间提供µP复位输出。
- 当主电源掉电时,VCC内部切换至备份电池以保持数据或使存储器、实时时钟(RTC)及其它数字逻辑以低功耗方式工作。
- 停电期间通过内部片选提供存储器写保护。
- 提供数据资料特性部分列出的附加监控功能。
MAX16016/MAX16020/MAX16021采用小型TDFN/TQFN封装,规定工作在-40°C至+85°C温度范围。
应用
- GPS系统
- 工业控制
- 用于RTC、CMOS存储器的主电源/备份电源
- 销售终端机(POS)装置
- 便携式/电池供电设备
- 机顶盒
参考资料
数据手册 2
可靠性数据 1
ADI 始终高度重视提供符合最高质量和可靠性水平的产品。我们通过将质量和可靠性检查纳入产品和工艺设计的各个范围以及制造过程来实现这一目标。出货产品的“零缺陷”始终是我们的目标。查看我们的质量和可靠性计划和认证以了解更多信息。
| 产品型号 | 引脚/封装图-中文版 | 文档 | CAD 符号,脚注和 3D模型 |
|---|---|---|---|
| MAX16021LTER+T | 16-LFCSP-4X4X0.75 | ||
| MAX16021LTES+ | 16-LFCSP-4X4X0.75 | ||
| MAX16021LTES+T | 16-LFCSP-4X4X0.75 | ||
| MAX16021LTET+ | 16-LFCSP-4X4X0.75 | ||
| MAX16021LTET+T | 16-LFCSP-4X4X0.75 | ||
| MAX16021LTEY+ | 16-LFCSP-4X4X0.75 | ||
| MAX16021PTES+ | 16-LFCSP-4X4X0.75 | ||
| MAX16021PTES+T | 16-LFCSP-4X4X0.75 | ||
| MAX16021PTET+ | 16-LFCSP-4X4X0.75 | ||
| MAX16021PTEV+ | 16-LFCSP-4X4X0.75 | ||
| MAX16021PTEV+T | 16-LFCSP-4X4X0.75 |
| 产品型号 | 产品生命周期 | PCN |
|---|---|---|
|
6月 20, 2016 - 1612 ASSEMBLY |
||
| MAX16021LTER+T | ||
| MAX16021LTES+ | 量产 | |
| MAX16021LTES+T | 量产 | |
| MAX16021LTET+ | 量产 | |
| MAX16021LTET+T | 量产 | |
| MAX16021LTEY+ | 量产 | |
| MAX16021PTES+ | 量产 | |
| MAX16021PTES+T | 量产 | |
| MAX16021PTET+ | 量产 | |
| MAX16021PTEV+ | 量产 | |
| MAX16021PTEV+T | 量产 | |
这是最新版本的数据手册
软件资源
找不到您所需的软件或驱动?
申请驱动/软件硬件生态系统
| 部分模型 | 产品周期 | 描述 |
|---|---|---|
| 监控电路和复位器IC 1 | ||
| MAX16033 | 量产 | 低功耗电池备份电路,采用微型µDFN封装 |
最新评论
需要发起讨论吗? 没有关于 MAX16021的相关讨论?是否需要发起讨论?
在EngineerZone®上发起讨论