MAX14667

最后购买期限

双路USB充电适配器仿真器

业界首款双通道USB充电适配器仿真器,优化用于专用充电器

产品技术资料帮助

ADI公司所提供的资料均视为准确、可靠。但本公司不为用户在应用过程中侵犯任何专利权或第三方权利承担任何责任。技术指标的修改不再另行通知。本公司既没有含蓄的允许,也不允许借用ADI公司的专利或专利权的名义。本文出现的商标和注册商标所有权分别属于相应的公司。

Viewing:

概述

  • 针对充电适配器优化
    • 灵活的设备和适配器连接顺序
  • 快速充电
    • Apple 2A充电
    • Samsung Galaxy平板2A充电
  • 提高充电器的通用性
    • 符合USB充电标准1.2
    • 支持Samsung Galaxy智能手机
    • 向下兼容USB充电标准
    • 符合中国YD/T1591-2009充电标准
  • 提高用户设计灵活性
    • CB_引脚控制充电模式
  • 节省电路板空间
    • 8引脚、2.9mm×1.6mm SOT23封装
    • DP和DM引脚具有较高的ESD (人体模式)保护

MAX14667是一款双通道USB充电适配器仿真器,具有自动主机充电识别电路,非常适合USB专用充电器设计。
器件允许USB墙上适配器、旅行充电器及其它专用充电器将自身识别为USB专用充电器(对于USB设备而言)、Apple充电器(对于Apple产品)或三星Galaxy平板专用充电器(对于三星Galaxy平板)。
器件带有一个控制输入,用来控制充电模式。MAX14667支持USB电池充电(BC)标准1.2版兼容设备,包括了Samsung、Nokia、Blackberry、LG、Apple等厂商的大多数USB设备,提供1A或2A自动检测模式。
MAX14667提供8引脚、2.9mm × 1.6mm SOT23封装,工作温度为-40°C到+85°C。

应用

  • 通用充电器含iPod®/iPad®/iPhone®
  • USB车充和点火适配器
  • USB墙上充电器和旅行适配器

MAX14667
双路USB充电适配器仿真器
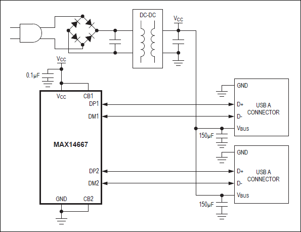
MAX14667: Typical Operating Circuit
添加至 myAnalog

将产品添加到myAnalog 的现有项目或新项目中(接收通知)。

创建新项目
提问

参考资料

了解更多
添加至 myAnalog

Add media to the Resources section of myAnalog, to an existing project or to a new project.

创建新项目

软件资源

找不到您所需的软件或驱动?

申请驱动/软件

最新评论

需要发起讨论吗? 没有关于 MAX14667的相关讨论?是否需要发起讨论?

在EngineerZone®上发起讨论

近期浏览