MAX14525
量产具有四个使能控制的电池开关
四个独立的控制引脚,简化锂离子电池的断开控制
- 产品模型
- 2
概述
- RON低至35mΩ (典型值)的负载开关
- 0.8µA (典型值) 超低电源电流
- 四个使能输入:
- TA:+28V (最大值)
- ON_K:精确的+3V触发门限
- JIG:工厂模式使能
- S_EN:与IN进行逻辑“与”
- 节省空间的8引脚、2mm x 2mm TDFN封装
- 受控制的开启过程以限制由于引线电感所产生的dI/dt脉冲
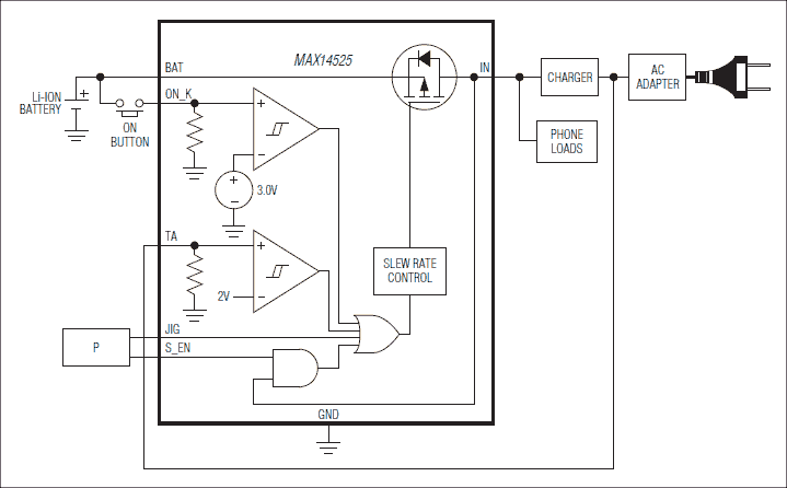
MAX14525是一款具有35mΩ (典型值)低RON的负载开关,带有4个唯一的使能输入。MAX14525可理想用于断开便携设备(如手机)中的锂离子(Li+)电池与负载的连接。MAX14525工作在+2.2V至+5.5V电源电压。
MAX14525具有极低的0.8µA (典型值)静态电源电流,有效延长便携设备的电池使用寿命。可通过四个输入信号使能器件:连接到外部高达+28V的旅行适配器(TA)充电电压、开机键(ON_K)、工厂模式使能(JIG)以及开关使能(S_EN)。S_EN输入在器件内部与切换后的电池连接电压(IN)进行“与”操作。
MAX14525采用小型8引脚、2mm x 2mm TDFN封装,工作在-40°C至+85°C扩展级温度范围。
应用
- 蜂窝电话
- 数码相机
- GPS
- PDA
- UMPC计算机
参考资料
数据手册 1
可靠性数据 1
ADI 始终高度重视提供符合最高质量和可靠性水平的产品。我们通过将质量和可靠性检查纳入产品和工艺设计的各个范围以及制造过程来实现这一目标。出货产品的“零缺陷”始终是我们的目标。查看我们的质量和可靠性计划和认证以了解更多信息。
| 产品型号 | 引脚/封装图-中文版 | 文档 | CAD 符号,脚注和 3D模型 |
|---|---|---|---|
| MAX14525ETA+ | Thin Dual Flatpack No Leads, Exposed Pad | ||
| MAX14525ETA+T | Thin Dual Flatpack No Leads, Exposed Pad |
| 产品型号 | 产品生命周期 | PCN |
|---|---|---|
|
3月 9, 2023 - 2276A WAFER FAB |
||
| MAX14525ETA+ | 最后购买期限 | |
| MAX14525ETA+T | 最后购买期限 | |
这是最新版本的数据手册
软件资源
找不到您所需的软件或驱动?
申请驱动/软件工具及仿真模型
LTspice
LTspice中提供以下器件型号:
- MAX14525
LTspice®是一款强大高效的免费仿真软件、原理图采集和波形观测器,为改善模拟电路的仿真提供增强功能和模型。
最新评论
需要发起讨论吗? 没有关于 MAX14525的相关讨论?是否需要发起讨论?
在EngineerZone®上发起讨论