LTC1502-3.3
量产单节电池至 3.3V 稳压充电泵 DC/DC 转换器
- 产品模型
- 6
概述
- 输入电压范围:0.9V 至 1.8V
- 有保证的 0.9V 启动电压
- 稳定的输出电压:3.3V ±4%
- 输出电流:10mA (VIN ≥ 1V)
- 无电感器
- 停机模式把负载与 VIN 断接
- 低工作电流:40μA
- 低停机电流:5μA
- 短路和过热保护
- 应用电路可安放在 <0.125in2 的 PCB 面积之内
- 采用 8 引脚 MSOP 封装和 SO 封装
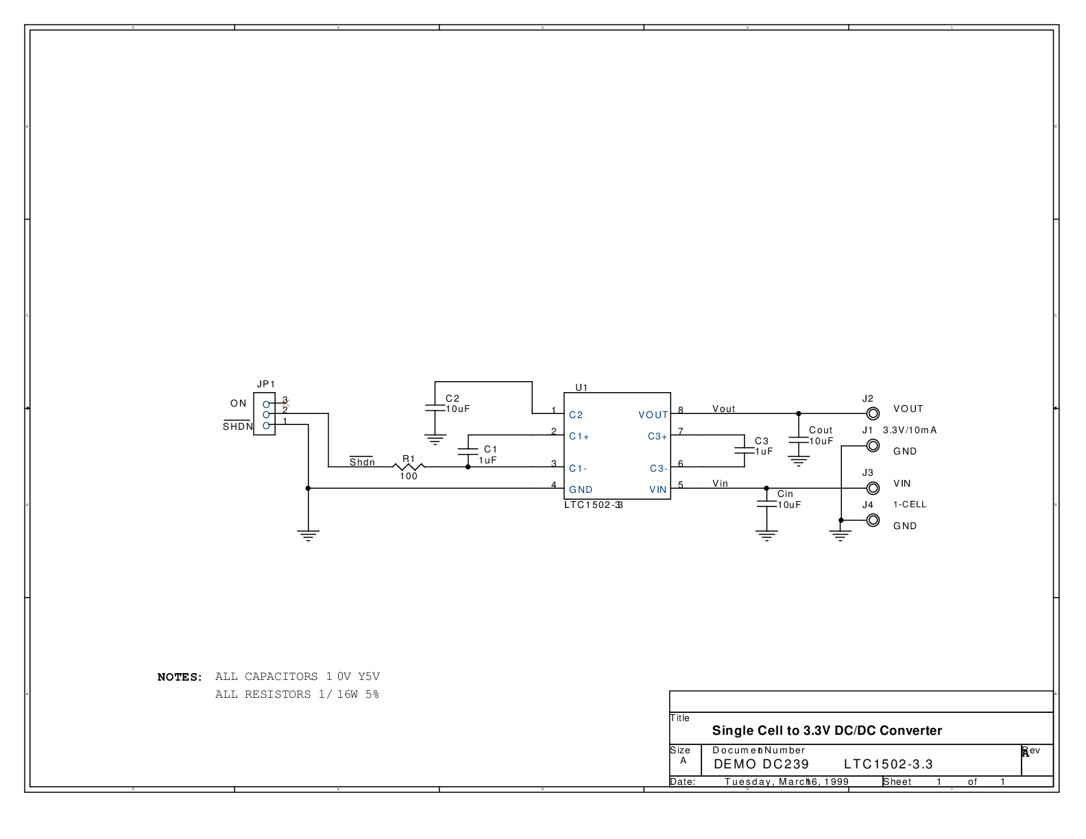
LTC®1502-3.3 是一款 4 通道充电泵 DC/DC 转换器,其可从一个单节碱性电池输入产生一个稳定的 3.3V 输出。该器件仅需 5 个小的外部电容器 ─ 无需电感器。低电源电流 (典型值为 40μA,在停机模式中则为 5μA) 和极小的外部组件使 LTC1502-3.3 非常适合注重空间和功耗的单节电池供电应用。下面所示电路的总印刷电路板面积小于 0.125in2。
通过一个外部阻性下拉元件强制 C1–/SHDN 引脚为低电平将置器件于停机模式。在停机期间,使内部振荡器停止工作并把负载与 VIN 断接。C1–/SHDN 引脚上的一个内部上拉电流将强制器件在下拉电阻被拿掉后立即返回正常操作模式。
LTC1502-3.3 具有短路保护功能,并能安然度过无限期的 VOUT 短路至地。LTC1502-3.3 采用 8 引脚 MSOP 封装和 SO 封装。
- 寻呼机
- 电池备份电源
- 便携式电子设备
- 手持式医疗仪器
- 血糖仪
参考资料
数据手册 1
可靠性数据 1
用户手册 1
ADI 始终高度重视提供符合最高质量和可靠性水平的产品。我们通过将质量和可靠性检查纳入产品和工艺设计的各个范围以及制造过程来实现这一目标。出货产品的“零缺陷”始终是我们的目标。查看我们的质量和可靠性计划和认证以了解更多信息。
| 产品型号 | 引脚/封装图-中文版 | 文档 | CAD 符号,脚注和 3D模型 |
|---|---|---|---|
| LTC1502CMS8-3.3#PBF | 8-Lead MSOP | ||
| LTC1502CMS8-3.3#TRPBF | 8-Lead MSOP | ||
| LTC1502CS8-3.3#PBF | 8-Lead SOIC (Narrow 0.15 Inch) | ||
| LTC1502CS8-3.3#TRPBF | 8-Lead SOIC (Narrow 0.15 Inch) | ||
| LTC1502IS8-3.3#PBF | 8-Lead SOIC (Narrow 0.15 Inch) | ||
| LTC1502IS8-3.3#TRPBF | 8-Lead SOIC (Narrow 0.15 Inch) |
| 产品型号 | 产品生命周期 | PCN |
|---|---|---|
|
6月 5, 2024 - 24_0004 Epoxy Change from Henkel 8290 to 8290A for MSOP (3) |
||
| LTC1502CMS8-3.3#PBF | 量产 | |
| LTC1502CMS8-3.3#TRPBF | 量产 | |
|
2月 3, 2020 - 20_0128 Laser Top Mark for 8 Lead MSOP Packages Assembled in ADPG and UTAC |
||
| LTC1502CMS8-3.3#PBF | 量产 | |
| LTC1502CMS8-3.3#TRPBF | 量产 | |
|
12月 14, 2023 - 22_0255 Epoxy Change from Henkel 8290 to 8290A for 8-Lead SOIC Package (PCN part 2 of 2) |
||
| LTC1502CS8-3.3#PBF | 量产 | |
| LTC1502CS8-3.3#TRPBF | 量产 | |
| LTC1502IS8-3.3#PBF | 量产 | |
| LTC1502IS8-3.3#TRPBF | 量产 | |
|
6月 16, 2021 - 21_0026 Laser Top Mark for 8SOICN Assembled in ADPG, UTL and CRM |
||
| LTC1502CS8-3.3#PBF | 量产 | |
| LTC1502CS8-3.3#TRPBF | 量产 | |
| LTC1502IS8-3.3#PBF | 量产 | |
| LTC1502IS8-3.3#TRPBF | 量产 | |
这是最新版本的数据手册
软件资源
找不到您所需的软件或驱动?
申请驱动/软件工具及仿真模型
LTspice 1
LTspice中提供以下器件型号:
- LTC1502-3.3
LTspice®是一款强大高效的免费仿真软件、原理图采集和波形观测器,为改善模拟电路的仿真提供增强功能和模型。
评估套件
最新评论
需要发起讨论吗? 没有关于 LTC1502-3.3的相关讨论?是否需要发起讨论?
在EngineerZone®上发起讨论