ADP3654
推荐用于新设计高速、双通道、4 A MOSFET驱动器
- 产品模型
 - 6
 
        Viewing:
        
    
    概述
- 兼容工业标准的引脚排列
 - 大电流驱动能力
 - 精密UVLO比较器,带迟滞功能
 - 3.3 V 兼容输入
 - 负载为2.2 nF时的上升时间和下降时间:10 ns(典型值)
 - 通道间匹配的传播延迟
 
- 快速传播延迟
 - 电源电压:4.5 V至18 V
 - 可并联的双路输出
 - 结温范围:−40°C至+125°C
 - 散热增强型封装:8引脚SOIC_N_EP和8引脚MINI_SO_EP
 
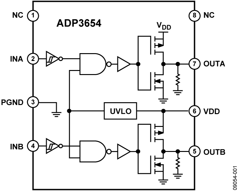
ADP3654是大电流、双通道高速驱动器,能够驱动两个独立的N沟道功率MOSFET。该驱动器采用工业标准外形尺寸,增加了高速开关性能。
宽输入电压范围使驱动器能够同时与模拟和数字PWM控制器兼容。
数字电源控制器由低压电源供电,驱动器由较高电压电源供电。ADP3654增加了UVLO和迟滞功能,与低压数字控制器配合使用时支持较高电压电源的安全启动和关断。
该驱动器采用散热增强型SOIC_N_EP和MINI_SO_EP封装,在较小印刷电路板(PCB)面积内可较大限度地提升高频和大电流开关性能。
参考资料
ADI 始终高度重视提供符合最高质量和可靠性水平的产品。我们通过将质量和可靠性检查纳入产品和工艺设计的各个范围以及制造过程来实现这一目标。出货产品的“零缺陷”始终是我们的目标。查看我们的质量和可靠性计划和认证以了解更多信息。
| 产品型号 | 引脚/封装图-中文版 | 文档 | CAD 符号,脚注和 3D模型 | 
|---|---|---|---|
| ADP3654ARDZ | 8-Lead SOIC w/ EP | ||
| ADP3654ARDZ-R7 | 8-Lead SOIC w/ EP | ||
| ADP3654ARDZ-RL | 8-Lead SOIC w/ EP | ||
| ADP3654ARHZ | 8-Lead MSOP w/ EP | ||
| ADP3654ARHZ-R7 | 8-Lead MSOP w/ EP | ||
| ADP3654ARHZ-RL | 8-Lead MSOP w/ EP | 
| 产品型号 | 产品生命周期 | PCN | 
|---|---|---|
| 
                                                            4月 7, 2025 - 25_0099 ADP3654 Package Outline Drawing and Data Sheet Revision  | 
                                                    ||
| ADP3654ARDZ | 量产 | |
| ADP3654ARDZ-R7 | 量产 | |
| ADP3654ARDZ-RL | 量产 | |
| ADP3654ARHZ | 量产 | |
| ADP3654ARHZ-R7 | 量产 | |
| ADP3654ARHZ-RL | 量产 | |
| 
                                                            5月 23, 2012 - 10_0047 TSMC Fab 10 Qualification for LD20 Process  | 
                                                    ||
| ADP3654ARDZ-RL | 量产 | |
| ADP3654ARHZ-RL | 量产 | |
| 
                                                            7月 5, 2015 - 15_0128 Change of Moisture Sensitivity Level Rating from MSL 3 to MSL 1 for ADP3654 MSOP Devices  | 
                                                    ||
| ADP3654ARHZ | 量产 | |
| ADP3654ARHZ-R7 | 量产 | |
| ADP3654ARHZ-RL | 量产 | |
这是最新版本的数据手册
软件资源
找不到您所需的软件或驱动?
申请驱动/软件工具及仿真模型
LTspice
LTspice中提供以下器件型号:
- ADP3654
 
LTspice®是一款强大高效的免费仿真软件、原理图采集和波形观测器,为改善模拟电路的仿真提供增强功能和模型。