MAX7302

过期

SMBus™/I²C接口、9端口电平转换GPIO和LED驱动器,具有CLA

低电压LED驱动器,提供闪烁控制、PWM调节、瞬变检测及电平转换

产品技术资料帮助

ADI公司所提供的资料均视为准确、可靠。但本公司不为用户在应用过程中侵犯任何专利权或第三方权利承担任何责任。技术指标的修改不再另行通知。本公司既没有含蓄的允许,也不允许借用ADI公司的专利或专利权的名义。本文出现的商标和注册商标所有权分别属于相应的公司。

Viewing:

概述

  • 1.62V至5.5V I/O电平转换端口电源(VLA)
  • 1.62V至3.6V电源电压
  • 9路独立可配置GPIO端口
    • P1漏极开路I/O
    • P2–P9推挽或漏极开路I/O
  • 独立的33级PWM亮度控制
  • 输出端具有15级闪烁控制
  • 1kHz PWM周期提供无闪烁的LED亮度控制
  • 25mA (最大值)端口输出吸收电流(接地电流最大值100mA)
  • 输入过压保护达5.5V (VLA)
  • 带有可选中断输出的瞬变检测
  • 可选的输入去抖
  • I/O端口可配置为逻辑门(CLA)
  • 外部/RST输入
  • 振荡器输入和输出使能级联的多个器件
  • 0.75µA (典型值)低待机电流

MAX7302为I²C/SMBus™兼容串行接口外设,具有9路电平转换I/O,工作在1.62V至3.6V的电源电压下。MAX7302具有端口电源VLA,允许I/O端口电平转换采用独立的1.62V至5.5V电源供电。地址选择输入AD0可为器件选择四个唯一从地址。

MAX7302的端口P2–P9可配置为推挽输出和漏极开路输出。端口P1可配置为通用输入、漏极开路输出或漏极开路INT输出。端口P2–P9可分别配置为OSCIN和OSCOUT。端口P2–P9可用于配置逻辑阵列(CLA),以构建用户定义的逻辑门,从而替代分立的门电路。配置为推挽输出时,输出最高可吸入25mA电流,源出10mA电流。

MAX7302内置振荡器,可用于PWM、闪烁控制和按键去抖,或者级联多片MAX7302。内部时钟可用于设置特定的PWM和闪烁时序。/RST输入可异步清除2线接口并终止和MAX7302有关的总线锁死。

所有配置为输出的端口具有33级PWM,可将任意一路输出设置为从完全关断、1/32至31/32占空比到完全导通。所有输出端口还具有LED闪烁控制功能,可设置的闪烁周期为:1/8秒、1/4秒、1/2秒、1秒、2秒、4秒或8秒。在此周期内任何端口均能以1/16至15/15的占空比闪烁。

MAX7302额定工作在-40°C至+125°C温度范围,采用16引脚QSOP和16引脚TQFN (3mm x 3mm)封装。

应用

  • 蜂窝电话
  • LCD/键盘背光
  • LED状态指示器
  • 服务器
  • 系统I/O端口

MAX7302
SMBus™/I²C接口、9端口电平转换GPIO和LED驱动器,具有CLA
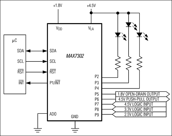
MAX7302:典型工作电路
添加至 myAnalog

将产品添加到myAnalog 的现有项目或新项目中(接收通知)。

创建新项目
提问

参考资料

了解更多
添加至 myAnalog

Add media to the Resources section of myAnalog, to an existing project or to a new project.

创建新项目

硬件生态系统

部分模型 产品周期 描述
I/O扩展器 3
MAX7301 量产 4线接口、2.5V至5.5V、20端口或28端口输入/输出扩展器
MAX7300 量产 2线接口、2.5V至5.5V、20端口或28端口输入/输出扩展器
MAX7307 过期 SMBus/I²C接口、4端口电平转换GPIO和LED驱动器
LED 驱动器 IC 5
MAX6965 量产 9路输出LED驱动器,带有亮度控制和热插入保护
MAX6964 量产 17路输出LED驱动器/GPO,带有亮度控制和热插入保护
MAX6957 量产 4线接口、2.5V至5.5V、20端口或28端口LED显示驱动器及输入/输出扩展器
MAX6956 量产 2线接口、2.5V至5.5V、20端口或28端口LED显示驱动器及输入/输出扩展器
MAX7306 量产 SMBus/I²C接口、4端口电平转换GPIO和LED驱动器
Modal heading
添加至 myAnalog

将产品添加到myAnalog 的现有项目或新项目中(接收通知)。

创建新项目

最新评论

需要发起讨论吗? 没有关于 MAX7302的相关讨论?是否需要发起讨论?

在EngineerZone®上发起讨论

近期浏览