製品概要
機能と利点
- TX
- 16-bit 12GSPS RFDAC
- JESD204B Interface
- 8 lanes up to 12.5Gbps
- 1x/2x/4x/6x/8x/12x/16x/24x/32x Interpolation
- 64-bit NCO at max rate
- Analog Modes of Operation:
- Normal Mode: 6GSPS DAC rate
- Synthesis up to 2.5GHz (1st Nyquist)
- Mix Mode: 6GSPS DAC rate
- Synthesis in 2nd & 3rd Nyquist zones
- 2X Normal Mode: 12GSPS DAC rate
- Synthesis up to 6GHz (1st Nyquist)
- Excellent dynamic performance
- Normal Mode: 6GSPS DAC rate
- RX
- 3.2GHz full power bandwidth at 2.5GSPS
- Noise Density = -149.5dBFs/Hz, ENOB = 9.5 bits
- SFDR = 77 dBc at 1GHz Ain (2.5Gsps)
- SFDR = 77dBc at 1.8GHz Ain (2.5Gsps)
- +/-0.3 LSB DNL, +/-1.0 LSB INL
- Dual supplies : 1.3V and 2.5V
- 8 or 6 Lane JESD204B Outputs
- Programmable clipping threshold for Fast Detect output
- Two Integrated wide band digital down converters (DDC) per channel
- 10-bit complex NCO
- 2 cascaded half band filters (dec/8, dec/16)
- Timestamp for synchronous processing alignment
- SYSREF Setup/Hold detector
- Programmable Interrupt (IRQ) event monitor
- 3.2GHz full power bandwidth at 2.5GSPS
製品概要
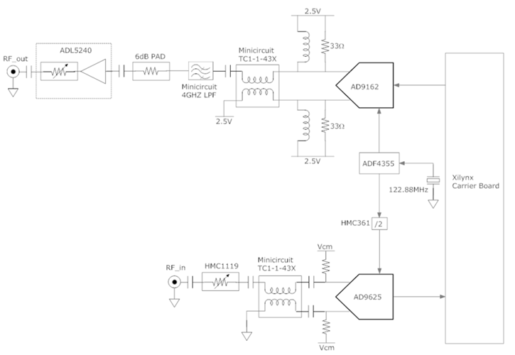
The AD-FMComms11-EBZ board is a system platform board for communication infrastructure applications that demonstrates the Direct to RF (DRF) transmitter and observation receiver architecture. Using high sample rate RFDAC(s) and RFADC(s), a number of components in previous generation transmitters can be eliminated, such as mixers, modulators, IF amplifiers and filters. The objective being to bring the ADC or DAC as close to the antenna as possible, leading to possibly more cost effective and efficient communications solution.
It is composed of multi-GSPS RF ADC and DAC, AD9625 and AD9162 respectively. The transmit path contains a balun, low pass filter, gain block and variable attenuation to produce an output appropriate for a power amplifier module. Along the observation path, the PA output is coupled back into the board through a variable attenuator, a balun and finally the ADC. Clock management is taken care of on board; all the necessary clocks are generated from a reference. Power management is present as well.
関連資料
-
AD-FMCOMMS11-EBZ Design & Integration Files2023/03/08ZIP6 M
-
AD-FMCOMMS11-EBZ User Guide2019/05/31WIKI
-
ラピッド・プロトタイピングを実現するためのソリューション2024/04/15PDF4 M
-
製造までの4つのステップ:モデル・ベース設計で実現するソフトウェア無線 (Part 4)2015/12/01 アナログ・ダイアログ
-
製造までの4つのステップ:モデル・ベース設計で実現するソフトウェア無線(Part 3)2015/11/01 アナログ・ダイアログ
-
製造までの4つのステップ:モデル・ベース設計で実現するソフトウェア無線(Part 2)2015/10/01 アナログ・ダイアログ
-
製造までの4つのステップ:モデル・ベース設計で実現するソフトウェア無線 (Part 1)2015/09/01 アナログ・ダイアログ



