MAX9730

製造中

2.4W、単一電源G級パワーアンプ

バッテリから超高出力のパワースピーカアンプ

利用上の注意

本データシートの英語以外の言語への翻訳はユーザの便宜のために提供されるものであり、リビジョンが古い場合があります。最新の内容については、必ず最新の英語版をご参照ください。

なお、日本語版のデータシートは基本的に「Rev.0」(リビジョン0)で作成されています。そのため、英語版が後に改訂され、複数製品のデータシートがひとつに統一された場合、同じ「Rev.0」の日本語版のデータシートが異なる製品のデータシートとして表示されることがあります。たとえば、「ADM3307E」の場合、日本語データシートをクリックすると「ADM3311E」が表示されます。これは、英語版のデータシートが複数の製品で共有できるように1本化され、「ADM3307E/ADM3310E/ADM3311E/ADM3312E/ADM3315E」(Rev.J)と改訂されたからで、決して誤ってリンクが張られているわけではありません。和文化されたデータシートを少しでも有効に活用していただくためにこのような方法をとっておりますので、ご了解ください。

アナログ・デバイセズ社は、提供する情報が正確で信頼できるものであることを期していますが、その情報の利用に関して、あるいはその利用によって生じる第三者の特許やその他の権利の侵害に関して一切の責任を負いません。また、アナログ・デバイセズ社の特許または特許の権利の使用を明示的または暗示的に許諾するものでもありません。仕様は予告なしに変更する場合があります。本紙記載の商標および登録商標は、各社の所有に属します。

Viewing:

製品情報

  • 動作電圧:2.7V~5.5V
  • チャージポンプ電源内蔵
  • 効率:63% (VCC = 5V、POUT = 1W)
  • 2.4W出力電力を8Ωに供給(VCC = 5Vの場合)
  • クリックレス/ポップレス動作
  • 放熱効果に優れる小型パッケージ
    • 2mm x 2.5mmの20ピンWLP
    • 4mm x 4mmの28ピンTQFN

MAX9730は、反転チャージポンプ電源を内蔵するモノラルG級パワーアンプを搭載しています。チャージポンプは2.7VDC~5.5VDCの電源電圧範囲で最大500mAのピーク出力電流を供給可能で、8Ω負荷へ最大2.4Wの出力電力が保証されています。2.4Wの出力電力を備えているため、バッテリ電源レイルが次第に低下しても、過渡オーディオコンテンツがクリッピングされません。

MAX9730は高効率であるため、バッテリ寿命が最長化されます。マキシム独自の出力段は、D級アンプに一般に付随するEMI問題がなく、AB級デバイスを上回るレベルの効率を備えています。効率が高いため、出力電力能力をディレーティングせずに、MAX9730をWLPパッケージで提供することができます。

このデバイスは完全差動入力/出力、包括的クリック/ポップノイズ抑制、シャットダウン制御、およびソフトスタート回路を採用しています。MAX9730は-40℃~+85℃の拡張温度範囲での動作が完全保証され、鉛フリー、超小型20ピンWLPパッケージ(2mm x 2.5mm)および28ピンTQFNパッケージ(4mm x 4mm)で提供されます。

アプリケーション

  • 携帯電話
  • 携帯ゲーム用コンソール
  • MP3プレーヤー
  • ノートブックコンピュータ
  • パーソナルメディアプレーヤー
  • スマートフォン

MAX9730
2.4W、単一電源G級パワーアンプ
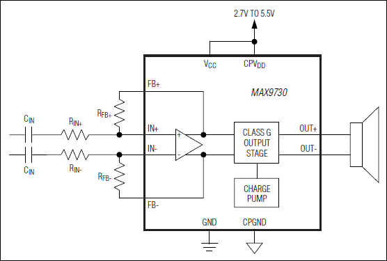
MAX9730:簡易ブロックダイアグラム
myAnalogに追加

myAnalogの製品セクション(通知受け取り)、既存/新規プロジェクトに製品を追加する。

新規プロジェクトを作成
質問する
サポート

アナログ・デバイセズのサポート・ページはアナログ・デバイセズへのあらゆるご質問にお答えするワンストップ・ポータルです。


ドキュメント

さらに詳しく
myAnalogに追加

myAnalogのリソース・セクション、既存/新規プロジェクトにメディアを追加する。

新規プロジェクトを作成

ソフトウェア・リソース

必要なソフトウェア/ドライバが見つかりませんか?

ドライバ/ソフトウェアをリクエスト

ハードウェア・エコシステム

製品モデル 製品ライフサイクル 詳細
オーディオ・アンプ 2
MAX9705 製造中 2.3W、超低EMI、フィルタレス、D級オーディオアンプ
MAX9788 製造中 14VP-P、G級セラミックスピーカドライバ
Modal heading
myAnalogに追加

myAnalogの製品セクション(通知受け取り)、既存/新規プロジェクトに製品を追加する。

新規プロジェクトを作成

評価用キット

MAX9730EVKIT

MAX9730の評価キット

機能と利点

  • 5Vの単一電源動作
  • 完全差動出力
  • 2.4Wを8Ωスピーカに供給
  • 設定可能なスイッチング周波数
  • 28ピンTQFNパッケージ(4mm x 4mm x 0.8mm)で提供されるMAX9730を評価
  • MAX9730 ICは20ピンUCSPパッケージ(2mm x 2.5mm)で提供
  • 完全実装および試験済み

製品詳細

MAX9730の評価キット(EVキット)は、G級パワーアンプのMAX9730を使ってポータブルオーディオアプリケーションにおいてブリッジ接続負荷(BTL)スピーカを駆動する完全実装および試験済みPCBです。このEVキットは2.7V~5.5VDCの電源で動作するように設計され、シングルエンドまたは差動入力信号を受け付けます。このEVキットは、2.4Wを8Ωスピーカに供給可能な完全差動出力を供給します。

MAX9730EVKIT
MAX9730の評価キット

最新のディスカッション

MAX9730に関するディスカッションはまだありません。意見を投稿しますか?

EngineerZone®でディスカッションを始める

最近表示した製品