MAX8643A
製造中スイッチ内蔵、3A、2MHzステップダウンレギュレータ
超小型、最高2.4MHzの周波数、高効率3Aステップダウンレギュレータ
- 製品モデル
- 4
- 1Ku当たりの価格
- 最低価格:$4.27
製品情報
- 37mΩのRDSON MOSFETを内蔵
- 連続出力電流:3A
- 負荷、入力電圧、および温度の全範囲の出力精度:±1%
- 2.35V~3.6V電源で動作
- 可変出力:0.6V~(0.9 x VIN)
- ソフトスタートによって突入電源電流を低減
- 可変スイッチング周波数:500kHz~2MHz
- セラミック、ポリマ、および電解出力コンデンサの使用が可能
- VIDによって選択可能な出力電圧- 0.6、0.7、0.8、1.0、1.2、1.5、1.8、2.0、および2.5V
 
- 過電流および温度過昇から完全保護
- プリバイアス出力に安全な起動
- DDRアプリケーションのシンク/ソース電流
- 鉛フリー、4mm x 4mmの24ピンTQFNパッケージ
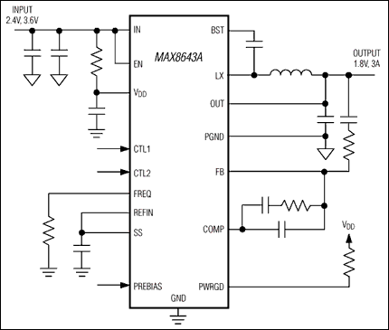
MAX8643Aは高効率スイッチングレギュレータで、0.6V~(0.9 x VIN)の出力電圧で最大3Aの負荷電流を供給します。このICは2.35V~3.6Vで動作するため、ボードに搭載するポイントオブロードおよびポストレギュレーションアプリケーションに最適です。総出力エラーは、負荷、入力電圧、および温度のすべての範囲で±1%を下回ります。
MAX8643Aは、外付け抵抗で設定される500kHz~2MHzのスイッチング周波数範囲の固定周波数PWMモードの動作が特長です。高周波動作によって、オールセラミックコンデンサの設計が可能になります。また、高い動作周波数のため、外付け部品を小型化することもできます。
低抵抗の内蔵nMOSスイッチによって、重要なインダクタンスを最小限の大きさにして、重負荷で高効率を実現するため、ディスクリートソリューションに比べてレイアウトが容易になります。簡素なレイアウトとフットプリントによって、新規設計を初回で完了させることができます。
MAX8643Aは、広帯域(> 14MHz)の電圧エラーアンプを備えています。電圧モード制御アーキテクチャと電圧エラーアンプによって、タイプIII補償方式を採用することができ、スイッチング周波数の最高20%まで最大ループ帯域幅を実現します。広ループ帯域幅によって高速過渡応答が得られるため、必要な出力容量を低減し、オールセラミックコンデンサの設計が可能になります。
MAX8643Aは、9つのプリセットされた出力電圧のいずれか1つを選択する2つのトライステート、ロジック入力を備えています。プリセットされた出力電圧によって、高コストの0.1%抵抗を使用せずに±1%の出力電圧精度を実現することができます。さらに、0.6Vの内部リファレンスを使用してのフィードバック点に2つの外付け抵抗を使用するか、または外部リファレンス電圧をREFIN入力に印加して、出力電圧をどのようなカスタマ値にも設定することもできます。MAX8643Aはコンデンサによって設定するソフトスタート時間を備え、入力突入電流を低減します。MAX8643Aは、鉛フリーで4mm x 4mmの24ピンTQFNパッケージで提供されます。
アプリケーション
- ASIC/CPU/DSPコアおよびI/O電圧
- 基地局電源
- DDR電源
- POL
- RAID制御電源
- テレコムおよびネットワーク用電源
ドキュメント
データシート 2
信頼性データ 1
ユーザ・ガイド 1
| 製品モデル | ピン/パッケージ図 | 資料 | CADシンボル、フットプリント、および3Dモデル | 
|---|---|---|---|
| MAX8643AETG+ | 24-TQFN-4X4X0.75 | ||
| MAX8643AETG+T | 24-TQFN-4X4X0.75 | ||
| MAX8643AETG/V+ | 24-TQFN-4X4X0.75 | ||
| MAX8643AETG/V+T | 24-TQFN-4X4X0.75 | 
これは最新改訂バージョンのデータシートです。
ソフトウェア・リソース
必要なソフトウェア/ドライバが見つかりませんか?
ドライバ/ソフトウェアをリクエストハードウェア・エコシステム
| 製品モデル | 製品ライフサイクル | 詳細 | 
|---|---|---|
| スイッチング・レギュレータ & コントローラ 8 | ||
| MAX1972 | 製造中 | PORおよびRSI/PFO付き、デュアル、位相反転、1.4MHz 750mAステップダウンレギュレータ | 
| MAX1974 | 製造中 | 超小型、1A、1.4MHz、ステップダウンレギュレータ | 
| MAX8505 | 製造中 | パワーOK付き、3A、1MHz、1%精度、スイッチ内蔵ステップダウンレギュレータ | 
| MAX1951 | 製造中 | 1MHz、オールセラミック、2.6V~5.5V入力、2A PWMステップダウンDC-DCレギュレータ | 
| MAX1945 | 製造中 | 1MHz、1%精度、6A内部スイッチ、ステップダウンレギュレータ | 
| MAX8855 | 製造中 | デュアル、5A、2MHzステップダウンレギュレータ | 
| MAX8833 | 製造中 | デュアル、3A、2MHzステップダウンレギュレータ | 
| MAX8646 | 製造中 | スイッチ内蔵、6A、2MHzステップダウンレギュレータ | 
| パワー・システム・マネージメント(PSM) & シーケンサ 1 | ||
| MAX8688 | 製造中 | PMBusインタフェース内蔵、デジタル電源コントローラ/モニタ | 
| 製品 2 | ||
| MAX8659 | 1- to 8-Phase, Master-Slave CPU Core Regulator with Integrated Power MOSFETs | |
| MAX8658 | 1- to 8-Phase, Master-Slave CPU Core Regulator with Integrated Power MOSFETs | |
最新のディスカッション
MAX8643Aに関するディスカッションはまだありません。意見を投稿しますか?
EngineerZone®でディスカッションを始める