MAX2022

製造中

高ダイナミックレンジ、ダイレクトアップ/ダウンコンバージョン1500MHz~3000MHz直交変調器/復調器

4キャリアWCDMA Txを可能にする高リニアリティ、超低ノイズ2GHz ZIF変調器

利用上の注意

本データシートの英語以外の言語への翻訳はユーザの便宜のために提供されるものであり、リビジョンが古い場合があります。最新の内容については、必ず最新の英語版をご参照ください。

なお、日本語版のデータシートは基本的に「Rev.0」(リビジョン0)で作成されています。そのため、英語版が後に改訂され、複数製品のデータシートがひとつに統一された場合、同じ「Rev.0」の日本語版のデータシートが異なる製品のデータシートとして表示されることがあります。たとえば、「ADM3307E」の場合、日本語データシートをクリックすると「ADM3311E」が表示されます。これは、英語版のデータシートが複数の製品で共有できるように1本化され、「ADM3307E/ADM3310E/ADM3311E/ADM3312E/ADM3315E」(Rev.J)と改訂されたからで、決して誤ってリンクが張られているわけではありません。和文化されたデータシートを少しでも有効に活用していただくためにこのような方法をとっておりますので、ご了解ください。

アナログ・デバイセズ社は、提供する情報が正確で信頼できるものであることを期していますが、その情報の利用に関して、あるいはその利用によって生じる第三者の特許やその他の権利の侵害に関して一切の責任を負いません。また、アナログ・デバイセズ社の特許または特許の権利の使用を明示的または暗示的に許諾するものでもありません。仕様は予告なしに変更する場合があります。本紙記載の商標および登録商標は、各社の所有に属します。

Viewing:

製品情報

  • RF周波数範囲:1500MHz~3000MHz
  • LO周波数範囲:1500MHz~3000MHz
  • スケーラブルパワー:外付け電流設定抵抗が低電力/低性能モード動作のオプションを提供
  • 小型パッケージで高アイソレーションを実現する36ピンTQFN (6mm x 6mm)
  • 変調器動作(2140MHz):
    • 4キャリアのWCDMA 65dBc ACLRに適合
    • OIP3:23.3dBm (typ)
    • OIP2:51.5dBm (typ)
    • 側波帯抑制:45.7dBc (typ)
    • LOリーク:-40dBm (typ)
    • -173.2dBm/Hz (typ)の出力ノイズ、RF出力フィルタ不要
    • ブロードバンドベースバンド入力
    • DC結合入力によって直接接続のDACインタフェースが実現し、高コストのI/Qバッファアンプが不要
  • 復調器動作(1890MHz):
    • IIP3:39dBm (typ)
    • IIP2:58dBm (typ)
    • 変換損失:9.2dB (typ)
    • NF:9.4dB (typ)

低ノイズ、高リニアリティ、ダイレクトコンバージョン、直交変調器/復調器のMAX2022は、シングルおよびマルチキャリア、1500MHz~3000MHzのUMTS/WCDMA、LTE/TD-LTE、cdma2000®、およびDCS/PCS基地局アプリケーション用に設計されています。ダイレクトコンバージョンアーキテクチャは従来のIFベースのダブルコンバージョンシステムに比べ、トランスミッタ/レシーバのコスト、部品点数、および消費電力を大幅に削減する点で有利です。

MAX2022は優れたリニアリティやノイズ性能を備えるだけでなく、高水準の部品集積度も実現しています。このデバイスは、同相および直交信号を変調/復調する2つの整合されたパッシブミキサ、3つのLOミキサアンプドライバ、およびLO直交スプリッタを内蔵しています。また、シングルエンドRFおよびLO接続を可能にするバランも内蔵しています。追加機能として、送信DACへの直接接続を可能にするためにベースバンド入力が整合されているため、高コストのI/Qバッファアンプは不要です。

MAX2022は+5Vの単一電源で動作します。この製品は、エクスポーズドパッド付きの小型36ピンTQFNパッケージ(6mm x 6mm)で提供されます。電気的性能は、-40℃~+85℃の拡張温度範囲で保証されています。

アプリケーション

  • デジタルおよびスペクトラム拡散通信システム
  • 固定ブロードバンド無線アクセス
  • マイクロ波リンク
  • 軍事用システム
  • PHS/PAS基地局
  • プリディストーショントランスミッタ
  • 個人用携帯無線機(PMR)
  • シングルおよびマルチキャリアcdmaOneおよびcdma2000®基地局
  • シングルおよびマルチキャリアDCS 1800/PCS 1900 EDGE基地局
  • シングルおよびマルチキャリアWCDMA/UMTS、およびLTE/TDLTE基地局
  • ワイヤレスローカルループ(WLL)

MAX2022
高ダイナミックレンジ、ダイレクトアップ/ダウンコンバージョン1500MHz~3000MHz直交変調器/復調器
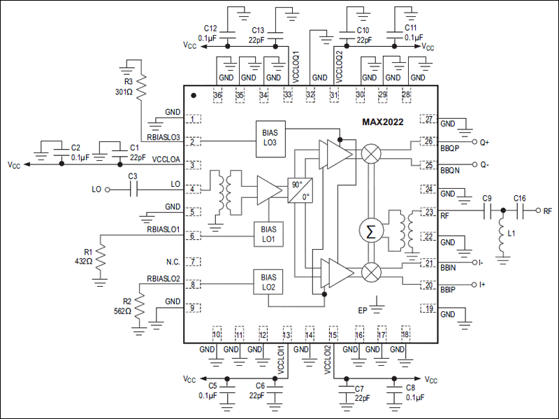
MAX2022:標準アプリケーション回路
myAnalogに追加

myAnalogの製品セクション(通知受け取り)、既存/新規プロジェクトに製品を追加する。

新規プロジェクトを作成
質問する
サポート

アナログ・デバイセズのサポート・ページはアナログ・デバイセズへのあらゆるご質問にお答えするワンストップ・ポータルです。


ドキュメント

さらに詳しく
myAnalogに追加

myAnalogのリソース・セクション、既存/新規プロジェクトにメディアを追加する。

新規プロジェクトを作成

ソフトウェア・リソース

必要なソフトウェア/ドライバが見つかりませんか?

ドライバ/ソフトウェアをリクエスト

ハードウェア・エコシステム

製品モデル 製品ライフサイクル 詳細
D/Aコンバータ(DAC) 2
MAX5895 最終販売 CMOS入力、16ビット、500Msps補間および変調デュアルDAC
MAX5875 製造中 16ビット、200Msps、高ダイナミック性能、CMOS入力、デュアルDAC
RFパワー・ディテクタ 2
MAX2015 製造中 0.1GHz~3GHz、75dB対数検出器/コントローラ
MAX2016 製造中 電力、利得、およびVSWR測定用、低周波~2.5GHz、ログスケールのデュアルディテクタ/コントローラ
可変ゲイン・アンプ(VGA) 1
MAX2057 製造中 アナログ利得制御付き、1300MHz~2700MHz可変利得アンプ
Modal heading
myAnalogに追加

myAnalogの製品セクション(通知受け取り)、既存/新規プロジェクトに製品を追加する。

新規プロジェクトを作成

評価用キット

MAX2022EVKIT

MAX2022の評価キット

機能と利点

  • 完全実装および試験済み
  • 入力および出力ポートに50ΩのSMAコネクタ装備
  • RF範囲:1500MHz~2500MHz
  • 高リニアリティおよび低ノイズ性能
  • ブロードバンドベースバンド入力/出力
  • DC結合入力はダイレクトDAC/ADCインタフェースに対応
  • 製品詳細

    MAX2022の評価キット(EVキット)によって、UMTS/WCDMA、cdma2000®、DCS/PCS、およびWiMAXSM基地局アプリケーション用のダイレクトアップ変換(ダウン変換)直交変調器(復調器)のMAX2022の評価が容易になります。このEVキットは完全実装および出荷時試験済みです。このEVキットの入力および出力ポートには50Ωの標準SMAコネクタが備えられているため、RF試験機器を使ってテストベンチで迅速かつ容易に評価することができます。

    デバイスを評価するのに必要な試験機器リスト、機能検証用の分かりやすい試験手順、EVキット回路の説明、回路図、EVキットの部品表(BOM)、およびPCBの各層ごとのアートワークが、このドキュメントに記載されています。

    アプリケーション

    • デジタルおよびスペクトラム拡散通信システム
    • 固定ブロードバンド無線アクセス
    • マイクロ波リンク
    • 軍事用システム
    • PHS/PAS基地局
    • プリディストーショントランスミッタ
    • 個人用携帯無線機(PMR)
    • シングルおよびマルチキャリアcdmaOneおよびcdma2000®基地局
    • シングルおよびマルチキャリアDCS 1800/PCS 1900 EDGE基地局
    • シングルおよびマルチキャリアWCDMA/UMTS基地局
    • ワイヤレスローカルループ(WLL)

    MAX2022EVKIT
    MAX2022の評価キット

    最新のディスカッション

    MAX2022に関するディスカッションはまだありません。意見を投稿しますか?

    EngineerZone®でディスカッションを始める

    最近表示した製品