MAX2016

製造中

電力、利得、およびVSWR測定用、低周波~2.5GHz、ログスケールのデュアルディテクタ/コントローラ

デュアルRFパワーディテクタが、900MHzで80dBのダイナミックレンジを提供

利用上の注意

本データシートの英語以外の言語への翻訳はユーザの便宜のために提供されるものであり、リビジョンが古い場合があります。最新の内容については、必ず最新の英語版をご参照ください。

なお、日本語版のデータシートは基本的に「Rev.0」(リビジョン0)で作成されています。そのため、英語版が後に改訂され、複数製品のデータシートがひとつに統一された場合、同じ「Rev.0」の日本語版のデータシートが異なる製品のデータシートとして表示されることがあります。たとえば、「ADM3307E」の場合、日本語データシートをクリックすると「ADM3311E」が表示されます。これは、英語版のデータシートが複数の製品で共有できるように1本化され、「ADM3307E/ADM3310E/ADM3311E/ADM3312E/ADM3315E」(Rev.J)と改訂されたからで、決して誤ってリンクが張られているわけではありません。和文化されたデータシートを少しでも有効に活用していただくためにこのような方法をとっておりますので、ご了解ください。

アナログ・デバイセズ社は、提供する情報が正確で信頼できるものであることを期していますが、その情報の利用に関して、あるいはその利用によって生じる第三者の特許やその他の権利の侵害に関して一切の責任を負いません。また、アナログ・デバイセズ社の特許または特許の権利の使用を明示的または暗示的に許諾するものでもありません。仕様は予告なしに変更する場合があります。本紙記載の商標および登録商標は、各社の所有に属します。

Viewing:

製品情報

  • 完全な利得およびVSWRディテクタ/コントローラ
  • デュアルチャネルRFパワーディテクタ/コントローラ
  • 周波数範囲:低周波~2.5GHz
  • 温度が変化しても高い精度を維持
  • 大きいダイナミックレンジ:80dB
  • 電源電圧範囲:2.7V~5.25V*
  • 内蔵リファレンス:2V
  • 電源および温度が変化しても安定したスケーリング動作
  • エラー出力を備えたコントローラモード
  • 5mm x 5mmの28ピンTQFNパッケージで提供

MAX2016は、ログスケールのデュアルディテクタ/コントローラで、2つの入力RF信号のパワー、利得/損失、および電圧定在波比(VSWR)の測定と比較のために設計された全機能内蔵システムです。2つの差動RF入力ポートにおける内部広帯域インピーダンス整合によって、低周波~2.5GHzの信号を同時にモニタすることができます。

MAX2016では、ログスケールのアンプペアを使用して、2つのRF入力信号のパワーレベルを検出し、比較します。このデバイスは、内部で、一方のパワーレベルを他方のパワーレベルから差し引き、パワーの差(利得)に比例するDC出力電圧を算出します。また、MAX2016では、任意の負荷に対して入射および反射パワーレベルをモニタすることによって、RF信号のリターンロス/VSWRを測定することができます。ウィンドウディテクタは、内蔵のコンパレータ、ORゲート、および2Vリファレンスを使用して容易に実現することができます。回路のこの組合せによって、測定された利得が設定した範囲から外れるタイミングを自動的に示すことができます。このため、高VSWR状態(オープンまたは短絡負荷など)を検出するためのアラーム監視を行うことができます。

MAX2016は、+2.7V~+5.25V*の単一電源で動作し、-40℃~+85℃の拡張温度範囲での作が保証されています。MAX2016は、省スペース、5mm x 5mmの28ピンTQFNで提供されます。

アプリケーション

  • セルラ基地局、マイクロ波リンク、レーダ
  • デュアルチャネル高精度AGC/RF電力制御
  • RF信号用デュアルチャネルRFパワー測定対数比機能
  • 軍事用アプリケーション
  • リモートシステム監視および診断
  • リターンロス/VSWR測定
  • RF/IFパワーアンプ(PA)線型化

MAX2016
電力、利得、およびVSWR測定用、低周波~2.5GHz、ログスケールのデュアルディテクタ/コントローラ
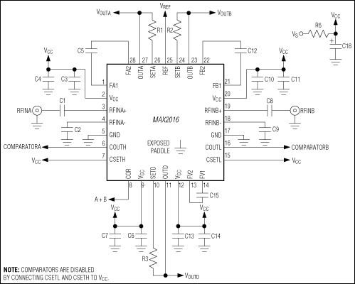
MAX2016:標準アプリケーション回路
myAnalogに追加

myAnalogの製品セクション(通知受け取り)、既存/新規プロジェクトに製品を追加する。

新規プロジェクトを作成
質問する
サポート

アナログ・デバイセズのサポート・ページはアナログ・デバイセズへのあらゆるご質問にお答えするワンストップ・ポータルです。


ドキュメント

さらに詳しく
myAnalogに追加

myAnalogのリソース・セクション、既存/新規プロジェクトにメディアを追加する。

新規プロジェクトを作成

ソフトウェア・リソース

必要なソフトウェア/ドライバが見つかりませんか?

ドライバ/ソフトウェアをリクエスト

ハードウェア・エコシステム

製品モデル 製品ライフサイクル 詳細
RFパワー・ディテクタ 1
MAX2015 製造中 0.1GHz~3GHz、75dB対数検出器/コントローラ
Modal heading
myAnalogに追加

myAnalogの製品セクション(通知受け取り)、既存/新規プロジェクトに製品を追加する。

新規プロジェクトを作成

評価用キット

MAX2016EVKIT

MAX2016の評価キット

機能と利点

  • 完全な利得およびVSWRディテクタ/コントローラ
  • デュアルチャネルRFパワーディテクタ/コントローラ
  • 周波数範囲:低周波~2.5GHz
  • 温度が変化しても高い精度を維持
  • 大きいダイナミックレンジ:80dB
  • 電源電圧範囲:2.7V~5.25V*
  • 内蔵リファレンス:2V
  • 電源および温度が変化しても安定したスケーリング動作
  • エラー出力を備えたコントローラモード
  • 5mm x 5mmの28ピンTQFNパッケージで提供

*フルデータシートの「電源の接続」の項を参照してください。

製品詳細

MAX2016の評価キット(EVキット)は、完全実装およびテスト済みの表面実装回路ボードで、ログスケールのデュアルディテクタ/コントローラであるMAX2016を簡単に評価することができます。MAX2016のEVキットは、デバイスを検出器またはコントローラとして動作させる接続を備えています。RF入力には50Ω SMAコネクタを使用しており、テスト機器との接続に便利です。

アプリケーション

  • セルラ基地局、マイクロ波リンク、レーダ
  • デュアルチャネル高精度AGC/RF電力制御
  • デュアルチャネルRF電力測定
  • RF信号用対数比機能
  • 軍事用アプリケーション
  • リモートシステム監視および診断
  • リターンロス/VSWR測定
  • RF/IFパワーアンプ(PA)線型化

MAX2016EVKIT
MAX2016の評価キット

最新のディスカッション

最近表示した製品