LTC4012

製造中

PowerPath制御付き、高効率、マルチケミストリ・バッテリ・チャージャ

利用上の注意

本データシートの英語以外の言語への翻訳はユーザの便宜のために提供されるものであり、リビジョンが古い場合があります。最新の内容については、必ず最新の英語版をご参照ください。

なお、日本語版のデータシートは基本的に「Rev.0」(リビジョン0)で作成されています。そのため、英語版が後に改訂され、複数製品のデータシートがひとつに統一された場合、同じ「Rev.0」の日本語版のデータシートが異なる製品のデータシートとして表示されることがあります。たとえば、「ADM3307E」の場合、日本語データシートをクリックすると「ADM3311E」が表示されます。これは、英語版のデータシートが複数の製品で共有できるように1本化され、「ADM3307E/ADM3310E/ADM3311E/ADM3312E/ADM3315E」(Rev.J)と改訂されたからで、決して誤ってリンクが張られているわけではありません。和文化されたデータシートを少しでも有効に活用していただくためにこのような方法をとっておりますので、ご了解ください。

アナログ・デバイセズ社は、提供する情報が正確で信頼できるものであることを期していますが、その情報の利用に関して、あるいはその利用によって生じる第三者の特許やその他の権利の侵害に関して一切の責任を負いません。また、アナログ・デバイセズ社の特許または特許の権利の使用を明示的または暗示的に許諾するものでもありません。仕様は予告なしに変更する場合があります。本紙記載の商標および登録商標は、各社の所有に属します。

Viewing:

製品情報

  • 汎用バッテリ・チャージャ・コントローラ
  • 効率的な550kHz 同期整流式降圧PWM トポロジー
  • ±0.5%の出力フロート電圧精度
  • プログラム可能な充電電流:精度4%
  • プログラム可能なACアダプタ電流制限:精度3%
  • セラミック・コンデンサで可聴ノイズなし
  • INFETの低損失理想ダイオードPowerPath 制御
  • 広い入力電圧範囲: 6V~28V
  • 広い出力電圧範囲: 2V~28V
  • ACアダプタ接続、充電、C/10 電流検出、入力電流制限を知らせるインジケータ出力
  • アナログ充電電流モニタ
  • マイクロパワー・シャットダウン
  • 20ピン4mm × 4mm × 0.75mm QFN パッケージ

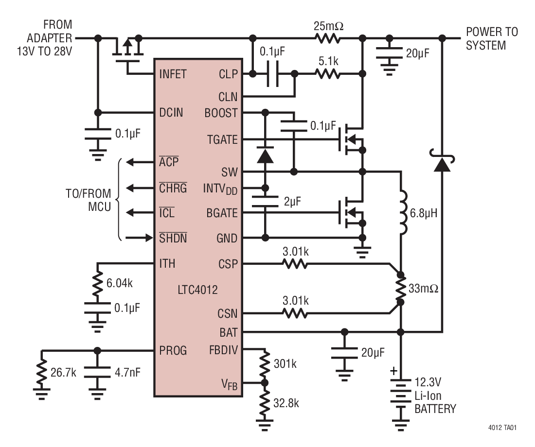
LTC4012は、定電流/定電圧バッテリ・チャージャ・コントローラです。同期整流式、準固定周波数PWM制御アーキテクチャを採用しており、セラミックのバルク・コンデンサを使用した場合でも可聴ノイズを生成しません。充電電流は外付け抵抗で設定され、出力電圧としてモニタできます。LTC4012ファミリは終端を内蔵していないので、外部制御の下で種々のバッテリを充電します。

LTC4012は完全に調整可能な出力電圧を特長とします。LTC4012-1とLTC4012-2 は、1個、2個、3個または4個の直列セルで構成されたリチウムイオン/ポリマー・バッテリパック向けにピンで設定可能です。LTC4012-1は4.1V/セル、LTC4012-2は4.2V/セルの出力電圧を供給します。

このデバイスはAC アダプタ入力電流制限機能を搭載し、一定の入力電力レベルまで充電レートを最大限に向上させます。外付けセンス抵抗で入力電流制限を設定し、ICL ステータス・ピンがACアダプタ電流制限の結果、充電電流が減少中であることを知らせます。また、アダプタ入力での理想ダイオード制御により、チャージャの効率が向上します。

CHRGステータス・ピンはあらゆる充電モードでアクティブで、充電電流が少ないことを通知します。


Vfloat Vfloat Range /ACP Pin
LTC4012 Adj. 2V-28V Yes
LTC4012-1 4.1V 1-4 Li-Ion Cells Yes
LTC4012-2 4.2V 1-4 Li-Ion Cells Yes
LTC4012-3 Adj. 2V-28V No

アプリケーション

  • ノートブック・コンピュータ
  • 携帯計測器
  • バッテリ・バックアップ・システム

LTC4012
PowerPath制御付き、高効率、マルチケミストリ・バッテリ・チャージャ
Efficiency at DCIN = 20V Product Package 1 Product Package 2
myAnalogに追加

myAnalogの製品セクション(通知受け取り)、既存/新規プロジェクトに製品を追加する。

新規プロジェクトを作成
質問する
サポート

アナログ・デバイセズのサポート・ページはアナログ・デバイセズへのあらゆるご質問にお答えするワンストップ・ポータルです。


ドキュメント

データシート

これは最新改訂バージョンのデータシートです。

さらに詳しく
myAnalogに追加

myAnalogのリソース・セクション、既存/新規プロジェクトにメディアを追加する。

新規プロジェクトを作成

ソフトウェア・リソース

必要なソフトウェア/ドライバが見つかりませんか?

ドライバ/ソフトウェアをリクエスト

ハードウェア・エコシステム

製品モデル 製品ライフサイクル 詳細
回路モニタ 1
LTC2960 新規設計に推奨 36Vナノ電流2入力電圧モニタ
保護スイッチ & コントローラ 2
LTC2955 新規設計に推奨 自動電源投入機能を備えたプッシュボタン・オン/オフコントローラ
LTC4365 新規設計に推奨 低電圧、過電圧および逆電源保護コントローラ
Modal heading
myAnalogに追加

myAnalogの製品セクション(通知受け取り)、既存/新規プロジェクトに製品を追加する。

新規プロジェクトを作成

評価用キット

eval board
DC1614A

LTC4012CUF Demo Board | Multi-Chemistry 8A Buck Battery Charger with PowerPath Control

製品詳細

Demonstration circuit 1614 features the LTC4012CUF, a multi-chemistry single battery charger controller with PowerPath control. The input supply voltage is 13.5V to 20V and is initially configured for a current limit of 10A. The charger float voltage is programmed by jumpers to support 1- to 4- series cells of both Li-Ion/Polymer and Li-iron phosphate (LiFePO4) at 4.2V/cell and 3.6V/cell, for a total of eight settings. The demo board is initially configured for constant-voltage charging of a 12.6V Li-Ion/ Polymer battery and constant-current charging at 8A, though current derating may be necessary due to certain operating conditions.

eval board
DC1256A

LTC4012CUF-2 Demo Board | Multi-Chemistry, 3A Sync Buck Battery Charger with PowerPath Control

製品詳細

Demonstration circuit DC1256A is a single-battery standalone battery charger that can support any version ofthe LTC4012 family of parts. The LTC4012 family of charge controller IC’s do not support charge termination for any specific battery chemistry. Any charger termination, if necessary, is accomplished outside the LTC4012 with the most common method using a microcontroller. The DC1256A is shipped with the LTC4012-2 installed,which is optimized for Li-ion charge applications using a 4.2V/cell float voltage.The charger output voltage is programmed by jumpers to support 1, 2, 3 and 4 series stack Li-ion batteries. The input voltage is can be between 6V and 20V with the maximum voltage of the Demo Board design limited by the input capacitor voltage ratings. To reach full charge,the minimum input voltage must be greater than the float voltage setting.


 


DC1614A
LTC4012CUF Demo Board | Multi-Chemistry 8A Buck Battery Charger with PowerPath Control
DC1614A Demo Board DC1614A Demo Board DC1614A Demo Board DC1614A Demo Board DC1614A Demo Board DC1614A - Schematic
DC1256A
LTC4012CUF-2 Demo Board | Multi-Chemistry, 3A Sync Buck Battery Charger with PowerPath Control
DC1256A - Schematic

最新のディスカッション

最近表示した製品