
Save time and deliver your solutions faster with ADI’s new suite of precision technology signal chains. Align your applications ranging from Smart Industry to Instrumentation, Electrification to Digital Health, to exactly the right precision technology combinations.
Tailor your signal chain with confidenceLT6600-10
製造中低ノイズ差動アンプおよび10MHzローパス・フィルタ
- 製品モデル
- 8
- 1Ku当たりの価格
- 最低価格:$3.89
製品の詳細
- 2本の外付け抵抗で差動利得をプログラム可能
- 出力同相電圧を調整可能
- 3V、5V、±5V電源で動作および規定
- カットオフ周波数10MHz、リップル0.5dBの4次ローパス・フィルタ
- 3V電源、2VP-P出力時にS/Nが82dB
- 低歪み(2VP-P、負荷800Ω時)
- 1MHz:88dBc(2次)、97dBc(3次)
- 5MHz:74dBc(2次)、77dBc(3次)
- 完全差動入出力
- 一般の差動アンプとピン互換
- SO-8パッケージとDFN-12パッケージ
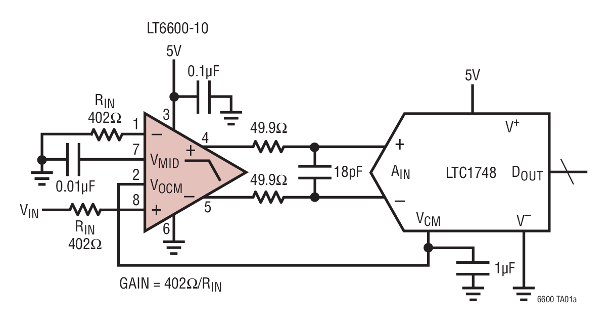
LT6600-10は、完全差動アンプとチェビシェフ周波数応答を近似する4次10MHzローパス・フィルタを組み合わせたデバイスです。ほとんどの差動アンプは、利得と帯域幅を調整するために多くの高精度外付け部品を必要とします。これに対し、LT6600-10は、差動利得を2本の外付け抵抗でプログラムでき、フィルタのカットオフ周波数(10MHz)と通過帯域リップルが内部設定されています。また、LT6600-10は出力同相電圧を設定するのに必要なレベルシフトを行い、A/Dのリファレンス電圧要件を満たすことができます。
独自の内部アーキテクチャを採用したLT6600-10は、歪み性能や低ノイズ特性を損なうことなく、アンチエイリアシング・フィルタと差動アンプ/ドライバの統合を図っています。ユニティ・ゲイン時に帯域内で測定されたSNRは82dBで、非常に優れています。利得がさらに高い場合は、入力換算ノイズが低減されるので、出力SNRを大幅に低下させることなく、より小さい入力差動信号を処理することができます。
また、低電圧動作を特長とするLT6600-10は、差動設計により、単一3V電源で動作しながら2VP-Pの信号レベルに対して優れた性能を提供します。
他のカットオフ周波数をもつ類似デバイスについては、 LT6600-20、LT6600-15、LT6600-5、LT6600-2.5を参照してください。
アプリケーション
- ネットワーキングや携帯電話基地局アプリケーションの高速ADCアンチエリアシングとDACスムージング
- 高速テストおよび計測機器
- 医療用画像処理
- 差動アンプとのドロップイン差し換え
ドキュメント
データシート 2
信頼性データ 1
ユーザ・ガイド 1
アプリケーション・ノート 1
デザイン・ノート 1
技術記事 1
製品セレクタ・カード 1
製品モデル | ピン/パッケージ図 | 資料 | CADシンボル、フットプリント、および3Dモデル |
---|---|---|---|
LT6600CDF-10#PBF | 12-Lead DFN (4mm x 4mm w/ EP) | ||
LT6600CDF-10#TRPBF | 12-Lead DFN (4mm x 4mm w/ EP) | ||
LT6600CS8-10#PBF | 8-Lead SOIC (Narrow 0.15 Inch) | ||
LT6600CS8-10#TRPBF | 8-Lead SOIC (Narrow 0.15 Inch) | ||
LT6600IDF-10#PBF | 12-Lead DFN (4mm x 4mm w/ EP) | ||
LT6600IDF-10#TRPBF | 12-Lead DFN (4mm x 4mm w/ EP) | ||
LT6600IS8-10#PBF | 8-Lead SOIC (Narrow 0.15 Inch) | ||
LT6600IS8-10#TRPBF | 8-Lead SOIC (Narrow 0.15 Inch) |
製品モデル | 製品ライフサイクル | PCN |
---|---|---|
10 24, 2024 - 24_0246 Migrating Bottom Trace Code Marking to Top Side Laser Marking for SOIC_N Package |
||
LT6600CS8-10#PBF | 製造中 | |
LT6600CS8-10#TRPBF | 製造中 | |
LT6600IS8-10#PBF | 製造中 | |
LT6600IS8-10#TRPBF | 製造中 | |
10 12, 2022 - 22_0255 Epoxy Change from Henkel 8290 to 8290A for 8-Lead SOIC Package (PCN part 2 of 2) |
||
LT6600CS8-10#PBF | 製造中 | |
LT6600CS8-10#TRPBF | 製造中 | |
LT6600IS8-10#PBF | 製造中 | |
LT6600IS8-10#TRPBF | 製造中 | |
6 16, 2021 - 21_0026 Laser Top Mark for 8SOICN Assembled in ADPG, UTL and CRM |
||
LT6600CS8-10#PBF | 製造中 | |
LT6600CS8-10#TRPBF | 製造中 | |
LT6600IS8-10#PBF | 製造中 | |
LT6600IS8-10#TRPBF | 製造中 |
これは最新改訂バージョンのデータシートです。
ソフトウェア・リソース
必要なソフトウェア/ドライバが見つかりませんか?
ドライバ/ソフトウェアをリクエストツールおよびシミュレーション
LTspice
下記製品はLTspiceで使用することが出来ます。:
- LT6600-10
- LT6600-15
- LT6600-2.5
- LT6600-20
- LT6600-5
Keysight Genesys向けのSys-Parameterモデル
Sys-Parameterモデルは、デバイスの直線性と非直線性を明らかにするP1dB、IP3、ゲイン、ノイズ指数、リターン損失などの挙動パラメータを提供します。
ツールを開くADIsimRF
ADIsimRFは使いやすいRFシグナル・チェーン計算ツールです。最大50段までのシグナル・チェーンについて、カスケード・ゲイン、ノイズ、歪み、消費電力を計算し、プロット、エクスポートが可能です。ADIsimRFには、アナログ・デバイセズのRFおよびミックスド・シグナル部品のデバイス・モデルの広範なデータ・ベースも含まれています。
ツールを開く
LTspice®は、無料で提供される強力で高速な回路シミュレータと回路図入力、波形ビューワに改善を加え、アナログ回路のシミュレーションを容易にするためのモデルを搭載しています。
評価用キット
最新のディスカッション
LT6600-10に関するディスカッションはまだありません。意見を投稿しますか?
EngineerZone®でディスカッションを始める