ADP2164

製造中

ステップダウンDC-DCレギュレータ、6.5V、4A、高効率

利用上の注意

本データシートの英語以外の言語への翻訳はユーザの便宜のために提供されるものであり、リビジョンが古い場合があります。最新の内容については、必ず最新の英語版をご参照ください。

なお、日本語版のデータシートは基本的に「Rev.0」(リビジョン0)で作成されています。そのため、英語版が後に改訂され、複数製品のデータシートがひとつに統一された場合、同じ「Rev.0」の日本語版のデータシートが異なる製品のデータシートとして表示されることがあります。たとえば、「ADM3307E」の場合、日本語データシートをクリックすると「ADM3311E」が表示されます。これは、英語版のデータシートが複数の製品で共有できるように1本化され、「ADM3307E/ADM3310E/ADM3311E/ADM3312E/ADM3315E」(Rev.J)と改訂されたからで、決して誤ってリンクが張られているわけではありません。和文化されたデータシートを少しでも有効に活用していただくためにこのような方法をとっておりますので、ご了解ください。

アナログ・デバイセズ社は、提供する情報が正確で信頼できるものであることを期していますが、その情報の利用に関して、あるいはその利用によって生じる第三者の特許やその他の権利の侵害に関して一切の責任を負いません。また、アナログ・デバイセズ社の特許または特許の権利の使用を明示的または暗示的に許諾するものでもありません。仕様は予告なしに変更する場合があります。本紙記載の商標および登録商標は、各社の所有に属します。

Viewing:

製品情報

  • 連続出力電流: 4A
  • 43mΩと29mΩのFETを内蔵
  • 出力精度:±1.5%
  • 入力電圧範囲: 2.7 V~6.5 V
  • 出力電圧範囲:0.6 V~入力電圧(VIN
  • スイッチング周波数:
    • 固定周波数:600kHzまたは1.2MHz
    • 可変周波数:500 kHz~1.4 MHz
  • 500 kHzと1.4 MHz間で同期可能
  • 選択可能な同期位相シフト0° または180°
  • 電流モード・アーキテクチャ
  • 正確なイネーブル入力
  • パワー・グッド出力を装備
  • 電圧トラッキング入力
  • ソフト・スタートを内蔵
  • 内部位相補償
  • プリチャージ出力でのスタートアップ
  • UVLO、OVP、OCP、サーマル・シャットダウン
  • 16ピンの4 mm × 4 mm LFCSPパッケージを採用

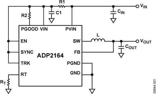
ADP2164は、4A、同期型、ステップダウンのDC-DC安定化電源で、小型4×4mmのLFCSPパッケージで供給されます。この製品は、電流モード、定周波数のパルス幅変調(PWM)制御を使っており、優れた安定性とトランジエント応答を実現しています。

ADP2164の入力電圧範囲は、2.7V~6.5Vです。ADP2164の出力電圧は、0.6V~入力電圧(VIN)間で調整可能となっています。また、ADP2164では、以下の6種の固定出力電圧オプションが用意されています:3.3V、2.5V、1.8V、1.5V、1.2 V、1.0V

ADP2164には、効率の最大化と外部部品数の最小化を図るために、低オン抵抗のPチャンネルとNチャンネルの内部MOSFETペアーが内蔵されています。100%のデューティ・サイクル動作は、4Aの出力電流時で、低ドロップアウト電圧を実現します。

高い1.2MHzのPWMスイッチング周波数を採用しているため、小型外部部品の使用が可能となっており、SYNC入力により、複数ICを異なる位相で同期させ、リップルを軽減させ、ビート周波数を排除します。

ADP2164のその他の機能として、アンダーボルテージ・ロックアウト(UVLO)機能、スタートアップ時の突入電流を制限するソフトスタート機能、過電圧保護機能(OVP)、過電流保護(OCP)およびサーマル・シャットダウン機能などがあります。

アプリケーション

  • POL(ポイント・オブ・ロード)変換
  • 通信関連、ネットワーキング装置
  • 工業用および計測機器
  • 民生用電子機器

ADP2164
ステップダウンDC-DCレギュレータ、6.5V、4A、高効率
ADP2164-cdl ADP2164 Pin Configuration
myAnalogに追加

myAnalogの製品セクション(通知受け取り)、既存/新規プロジェクトに製品を追加する。

新規プロジェクトを作成
質問する
サポート

アナログ・デバイセズのサポート・ページはアナログ・デバイセズへのあらゆるご質問にお答えするワンストップ・ポータルです。


ドキュメント

さらに詳しく
myAnalogに追加

myAnalogのリソース・セクション、既存/新規プロジェクトにメディアを追加する。

新規プロジェクトを作成

ソフトウェア・リソース

必要なソフトウェア/ドライバが見つかりませんか?

ドライバ/ソフトウェアをリクエスト

ツールおよびシミュレーション

LTspice


下記製品はLTspiceで使用することが出来ます。:

  • ADP2164
  • ADP2164-1.0
  • ADP2164-1.2
  • ADP2164-1.5
  • ADP2164-1.8
  • ADP2164-2.5
  • ADP2164-3.3

ADP21xx Buck Regulator Design Tool

Microsoft Excel download tool from ADIsimPower to generate a power supply design complete with a schematic, bill of materials, and performance specifications.

ツールを開く

SIMPLISモデル 1

LTspice

LTspice®は、無料で提供される強力で高速な回路シミュレータと回路図入力、波形ビューワに改善を加え、アナログ回路のシミュレーションを容易にするためのモデルを搭載しています。

 


評価用キット

eval board
AD-FMCOMMS3-EBZ

AD9361 広帯域ソフトウェア無線基板

機能と利点

  • 200 kHz 未満から 56 MHz までのチャンネル帯域幅に対応し、広い周波数範囲(70 MHz ~ 6.0 GHz)でソフトウェアによるチューニングが可能
  • 送信経路と受信経路での位相および周波数同期
  • 高いチャンネル密度
  • 1 個の FMC コネクタから給電
  • MIMO 無線に対応。ADC と DAC の両方で 1 未満サンプリング同期
  • 回路図、レイアウト、部品表、HDL、Linux ドライバ、アプリケーション・ソフトウェア
  • スペクトラム固有の設計が可能なアドオン・カードに対応(PA、LNAなど)

製品詳細

AD-FMCOMMS3-EBZ は、3G / 4G 基地局や試験装置アプリケーション、ソフトウェア無線など、RF アプリケーションを想定した高性能、高集積化 RF トランシーバー AD9361 をベースに開発された高速アナログ・モジュールです。そのプログラマビリティと広帯域により、幅広いトランシーバー・アプリケーションに最適です。RF フロント・エンドに柔軟なミックスド・シグナル・ベースバンド・セクションや内蔵の周波数シンセサイザを組み合わせ、プロセッサや FPGA との設定可能なデジタル・インターフェースを提供することにより、設計を簡素化します。AD9361は 70 MHz ~ 6 GHz の範囲で動作し、ほとんどの認可帯域と無認可帯域をカバーします。サンプル・レート、デジタル・フィルタ、デシメーションを変更することにより、200 kHz 未満から 56 MHz までのチャンネル帯域幅に対応します。すべて、AD9361 内でプログラム可能です。

AD-FMCOMMS3-EBZ は、AD-FMCOMMS2-EBZ よりも広いチューニング範囲で単一プラットフォームを使用したいソフトウェア開発者やシステム設計者に最適です。この基板は RF 性能だけを追求するものではなく、超広帯域フロント・エンドが大きな特長です。データシートの仕様は2.4 GHz で満たしますが、これは基板で対応できる RF チューニング範囲の全体ではありません。プラットフォームで対応する範囲全体(70 MHz ~ 6 GHz)の一般的な性能データは、基板の文書に記載されています。この基板は主にシステム調査を目的としており、ソフトウェア・チームからさまざまな波形を収集してからカスタム・ハードウェアを完成させるときに活躍します。設計者の目的は波形を確認することにあり、性能の最後の 1 dB または 1% EVM まで追求するわけではありません。性能重視のプラットフォームについては、 AD-FMCOMMS2-EBZ を参照してください。

eval board
AD-FMCOMMS2-EBZ

AD9361 Software Defined Radio Board (2.4GHz Optimized)

機能と利点

  • Software tunable across wide frequency range (70 MHz to 6.0 GHz) with a channel bandwidth of <200 kHz to 56 MHz.
  • Phase and frequency synchronization on both transmit and receive paths
  • Performance optimized for the narrowband range of 2.4GHz to 2.5GHz

製品詳細

The AD-FMCOMMS2-EBZ is a high-speed analog module designed to showcase the AD9361, a high performance, highly integrated RF transceiver intended for use in RF applications, such as 3G and 4G base station and test equipment applications, and software defined radios. Its programmability and wideband capability make it ideal for a broad range of transceiver applications. The device combines an RF front end with a flexible mixed-signal baseband section and integrated frequency synthesizers, simplifying design-in by providing a configurable digital interface to a processor or FPGA. The AD9361 chip operates in the 70 MHz to 6 GHz range, covering most licensed and unlicensed bands. The AD-FMCOMMS2-EBZ board comes specifically tuned and optimized to 2.4 GHz and due to the limitations of the on-board discrete external components, it may exhibit diminished RF performance on some other programmed configurations. The chip supports channel bandwidths from less than 200 kHz to 56 MHz by changing sample rate, digital filters, and decimation, all programmable within the AD9361 itself.

The AD-FMCOMMS2-EBZ provides RF engineers the ability to connect the AD9361 to a RF testbench (Vector Signal Analyzer, Signal generator, etc) and measure performance. The external components (which can easily be swapped) on the AD-FMCOMMS2-EBZ have a narrower RF tuning range 2400 – 2500 MHz. It is expected that most engineers will change these external components (pin for pin replacements from various vendors are available) for their specific application/frequency of interest. Anyone interested in a wider tuning range board should look at the AD-FMCOMMS3-EBZ.

eval board
AD-FMCOMMS4-EBZ

AD9364 Wideband Software Defined Radio Board

機能と利点

  • Software tunable across wide frequency range (70 MHz to 6.0 GHz) with a channel bandwidth of <200 kHz to 56 MHz
  • Phase and frequency synchronization on both transmit and receive paths
  • Powered from single FMC connector

製品詳細

The AD-FMCOMMS4-EBZ provides software developers and system architect with a single 1 x 1 transceiver platform that can be software-configured for wideband tuning as well as narrowband RF performance.


In the wideband configuration, the AD-FMCOMMS4-EBZ will operate over the full 70 MHz to 6 GHz tuning range of the AD9364, however, the RF performance expectations of this configuration must be tempered with the very wide band front end. It will meet the AD9364 datasheet specifications at 2.4 GHz, but does not over the entire RF tuning range that the board can support. Typical performance data for the platform’s entire tuning range is published within the board documentation. This configuration is primarily intended for system investigation and bringing up various waveforms from a software team before custom hardware is complete. The objective being for designers to see waveforms, but not being concerned about the last 1dB or 1% EVM of performance.


The AD-FMCOMMS4-EBZ can also be user-configured for optimum performance in the 2400 – 2500 MHz band. In this configuration it may exhibit diminished RF performance on tuned frequencies or programmed configurations, outside of this band. This configuration is primarily intended to provide RF engineers with the ability to connect the AD9364 to an RF test bench (Vector Signal Analyzer, Signal generator, etc.) and achieve its optimum performance. The AD-FMCOMMS4-EBZ is a high-speed 1 x 1 agile RF transceiver analog FMC module software-tunable over the 56 MHz to 6 GHz band.

eval board
ADZS-SC589-EZLITE

ADSP-SC589 Evaluation Hardware for the ADSP-SC58x/ADSP-2158x SHARC Family (529-ball CSPBGA)

機能と利点

  • ADSP-SC589 529-pin 19x19mm BGA
  • 4Gb DDR3 Memory
  • 128 Mb SPI Flash
  • 2 x Ethernet (1x 10/100, 1x GigE)
  • ADAU1979 quad ADC
  • ADAU1962A 12 channel 24-bit DAC
  • SPDIF in/out, optical & coax
  • UART
  • 2 CAN transceivers + RJ11 connectors
  • USB OTG
  • USB HS
  • PCIe
  • SD/MMC memory connector
  • HADC
  • EI3 Expansion Interface
  • EZLITE includes ICE-1000 JTAG emulator and a permanent CrossCore® Embedded Studio license for use with the EZLITE via ICE-1000

製品詳細

The ADSP-SC589 EZ-KIT Lite and EZ-Board® are evaluation systems for the ADSP-SC58x family of SHARC® processors. The ADSP-SC589 processor is based on the SHARC+ core dual processor with the arm® Cortex-A5 processor core and is designed for a wide array of markets, from automotive and pro-audio to industrial-based applications that require high floating-point performance. The EZ-Board is shipped with all of the necessary hardware—you can start the evaluation immediately. The package contains the standalone evaluation board, CE-approved power supply, and USB cable. The EZ-KIT Lite® version ships with an EZ-Kit license for CrossCore® Embedded Studio (CCES) and the ICE-1000 emulator, while the EZ-Board version requires the customer to provide an ICE-1000 or ICE-2000 emulator. The EZ-Kit license gives the user a full, subscription based license to use CCES with only the ADSP-SC589 EZ-KIT Lite evaluation board.


Expansion Interface III connectors are provided for interfacing with additional extender boards to provide LCD, camera, video, and audio. Traditional mechanical switches for changing the board's factory setup have been removed in favor of I2C controlled software switches. The only remaining mechanical switches are the boot mode switch, JTAG configuration switches, and push buttons.


The evaluation board is designed to be used in conjunction with the CrossCore® Embedded Studio (CCES) development tools to test capabilities of the ADSP-SC58x processors. The development environment aids advanced application code development and debug, such as:

  • Create, compile, assemble, and link application programs written in C++, C, and assembly
  • Load, run, step, halt, and set breakpoints in application programs
  • Read and write data and program memory
  • Read and write core and peripheral registers

eval board
EVAL-ADP2164

ADP2164 Evaluation Board

製品詳細

The ADP2164 is a synchronous, step-down dc-to-dc regulator in a compact, 4 mm × 4 mm LFCSP package. The ADP2164 requires minimal external components to provide a high efficiency solution with integrated power switch, synchronous rectifier, and internal compensation. The input voltage range of the ADP2164 is 2.7 V to 6.5 V.

The ADP2164 evaluation board provides an easy way to evalu-ate the device. This user guide describes how to quickly set up the board to collect performance data.

Complete information about the ADP2164 is available in the ADP2164 data sheet, which should be consulted in conjunction with this user guide when using the evaluation board.

eval board
AD-FMCADC4-EBZ

ADA4961 & AD9680 Analog Signal Chain Evaluation and AD9528 Converter Synchronization

機能と利点

  • Four channels of 1.0 GSPS conversion utilizing JESD204B high speed serial interface
  • Driver amplifier interface with 21dB voltage gain adjustment
  • Optional on-board or external clocking
  • Specific design and I/O added for multi-board synchronization

製品詳細

The AD-FMCADC4-EBZ is a high speed 4-channel data acquisition board featuring two AD9680 dual channel ADC at 1000 MSPS and four ADA4961 low distortion, 3.2 GHz, RF DGA driving each converter. The FMC form factor supports the JESD204B high speed serial interface. All clocking and channel synchronization is support on-board using the AD9528 clock generator. This product is designed for sampling wide bandwidth analog signals up to the second Nyquist zone. The combination of wide input bandwidth, high sampling rate, and excellent linearity of the AD9680 is ideally suited for spectrum analyzers, data acquisition systems, and a wide assortment of military electronics applications, such as radar and jamming/anti-jamming measures.


The board meets most of the FMC specifications in terms of mechanical size, mounting hole locations, and more. Although this board does meet most of the FMC specifications, it’s not meant as a commercial off the shelf (COTS) board. If you want a commercial, ready to integrate product, please refer to one of the many FMC manufacturers and the FMC specification (ANSI/VITA 57.1).

This board is targeted to use the ADI reference designs that work with Xilinx development systems. ADI provides complete source (HDL and software) to re-create those projects (minus the IP provided by the FPGA vendors, which we use), but may not provide enough info to port this to your custom platform.

The design of the board is specifically tailored to synchronizing multiple AD-FMCADC4-EBZ boards together. For more information on synchronization please refer to A Test Method for Synchronizing Multiple GSPS Converters. The reference design includes the device data capture via the JESD204B serial interface and the SPI interface. The samples are written to the external DDR-DRAM. It allows programming the device and monitoring its internal registers via SPI.

AD-FMCOMMS3-EBZ
AD9361 広帯域ソフトウェア無線基板
AD-FMCOMMS3-EBZ Evaluation Board AD-FMCOMMS3-EBZ Evaluation Board - Bottom View AD-FMCOMMS3-EBZ Evaluation Board - Top View
AD-FMCOMMS2-EBZ
AD9361 Software Defined Radio Board (2.4GHz Optimized)
AD-FMCOMMS2-EBZ Block Diagram AD-FMCOMMS2-EBZ Evaluation Board AD-FMCOMMS2-EBZ Evaluation Board - Top View AD-FMCOMMS2-EBZ Evaluation Board - Bottom View
AD-FMCOMMS4-EBZ
AD9364 Wideband Software Defined Radio Board
AD-FMCOMMS4-EBZ Evaluation Board AD-FMCOMMS4-EBZ Evaluation Board - Bottom View AD-FMCOMMS4-EBZ Evaluation Board - Top View
ADZS-SC589-EZLITE
ADSP-SC589 Evaluation Hardware for the ADSP-SC58x/ADSP-2158x SHARC Family (529-ball CSPBGA)
ADZS-SC589-EZLITE - Angle View ADZS-SC589-EZLITE - Bottom View ADZS-SC589-EZLITE - Top View ADZS-SC589-EZLITE Kit
EVAL-ADP2164
ADP2164 Evaluation Board
EVAL-ADP2164
AD-FMCADC4-EBZ
ADA4961 & AD9680 Analog Signal Chain Evaluation and AD9528 Converter Synchronization
AD-FMCADC4-EBZ Evaluation Board (top) AD-FMCADC4-EBZ Evaluation Board (bottom)

最新のディスカッション

最近表示した製品