Impedance Measurement and Analysis
Impedance Measurement and Analysis Solutions
Impedance measurement instruments are employed for development and characterization, and for sensors, electronic components, electrochemical cells, and materials tests. They can extract complex impedance vectors at a single test condition, or while sweeping source parameters like frequency, amplitude, and dc bias.
Value and Benefits
To meet the bandwidth and accuracy requirements for this class of instruments, Analog Devices offers the industry’s largest portfolio of DDS-based signal sources, the fastest precision D/A and A/D converters in the market, high-performance precision and RF amplifiers for signal conditioning, ARM Cortex-based single-chip solutions for handheld and portable applications, and digital signal processors for real-time signal analysis.
Our broad array of products enables impedance measurement designers to optimize for accuracy and speed from dc to over 100MHz.
Enables optimization for accuracy and speed
Offers higher levels of integration for improved density and cost
Utilizes the largest portfolio of DDS-based signal sources
Introducing ADMX2001, a compact LCR measurement module with precision from DC to 10MHz. Ideal for labs, high-density systems, and sensor evaluations. Discover unmatched performance and accuracy, revolutionizing impedance measurements.
Featured Products
AD5940
High-Precision, Impedance & Electrochemical Front End
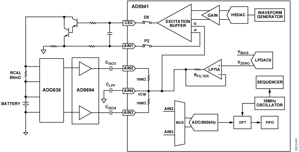
AD5941
High Precision, Impedance & Electrochemical Front End
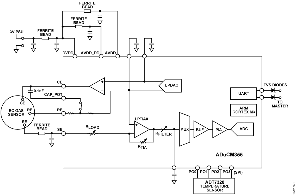
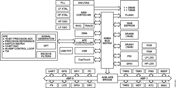
ADUCM355
Precision Analog Microcontroller with Chemical Sensor Interface
AD4003
18-Bit, 2 MSPS/1 MSPS/500 kSPS, Easy Drive, Differential SAR ADCs
LTC2387-18
18-Bit, 15Msps SAR ADC
AD5683R
Tiny 16-Bit SPI nanoDAC+, with ±2 (16-Bit) LSB INL and 2 ppm/°C Reference
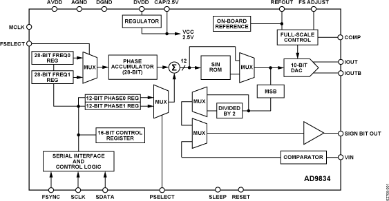
AD9834
20 mW Power, 2.3 V to 5.5 V, 75 MHz Complete DDS
ADA4870
2500 V/μs Slew Rate, High Voltage, 1 A Output Drive Amplifier
ADA4817-1
Single, Low Noise, 1 GHz FastFET Op Amplifier
LTM8049
Dual SEPIC or Inverting μModule DC/DC Converter
AD5933
1 MSPS, 12-Bit Impedance Converter, Network Analyzer
ADUCM350
Configurable Impedance Network Analyzer & Potentiostat with Integrated Cortex M3 Core
AD9958
2-Channel, 500 MSPS DDS with 10-Bit DACs
AD8302
LF–2.7 GHz RF/IF Gain and Phase Detector
Interactive Signal Chains
Click on the part for more details
Reference Designs
CN0510
Electrochemical Impedance Spectroscopy (EIS) for Batteries
CN0428
Water Quality Measurement System
CN0429
Electrochemical Gas Measurement System with Sensor Diagnostics
CN0425
Radiated Immunity Compliant Toxic Gas Detection Circuit
CN0217
High Accuracy Impedance Measurements Using 12-Bit Impedance Converters
Evaluation Boards
EVAL-ADMX2001
High-Performance Precision Impedance Analyzer Measurement Module
EVAL-ADuCM355
ADuCM355 Evaluation Board
EVAL-AD5940BIOZ
Bio-Electric Evaluation Board
EVAL-AD5940ELCZ
Electrochemical Evaluation Board
EVAL-AD5941
Electrochemical Evaluation Board
EVAL-ADA4625-1
ADA4625-1 Evaluation Board
Key Resources
Technical Books
Rarely Asked Questions
Design Tools
LTpowerCAD® and LTpowerPlanner®
Files and Downloads
Application Note
AN-1302: Optimizing the ADuCM350 for 4-Wire, BioIsolated Impedance Measurement Applications
502.66 K
AN-756: Sampled Systems and the Effects of Clock Phase Noise and Jitter
291.7 K
AN-202: An IC Amplifier User’s Guide to Decoupling, Grounding, and Making Things Go Right for a Change
76.97 K
AN-847: Measuring a Grounded Impedance Profile Using the AD5933
294 kB
Book & eBook
Understanding Silent Switcher Technology: High Efficiency, Low EMI eBook
7.75 M
Circuit Note
Selected Reference Designs: Test and Measurement Solutions
5.88 M
Product Selection Guide
Precision Products and Signal Chain Solutions: Selection Guide 2019
13.38 M
Solutions Bulletin & Brochure
Silent Switcher Technology
1.74 M
SPICE Model
CIR
ADA4522-1/ADA4522-2/ADA4522-4 SPICE Macro Model
3.21 K
Tutorial
MT-101: Decoupling Techniques
954 kB
MT-076: Differential Driver Analysis
95 kB
MT-075: Differential Drivers for High Speed ADCs Overview
183 kB
MT-074: Differential Drivers for Precision ADCs
249 kB
MT-073: High Speed Variable Gain Amplifiers
177 kB
MT-059: Compensating for the Effects of Input Capacitance on VFB and CFB Op Amps Used in Current-to-Voltage Converters
69 kB
MT-024: ADC Architectures V: Pipelined Subranging ADCs
1039 kB
{{modalTitle}}
{{modalDescription}}
{{dropdownTitle}}
- {{defaultSelectedText}} {{#each projectNames}}
- {{name}} {{/each}} {{#if newProjectText}}
-
{{newProjectText}}
{{/if}}
{{newProjectTitle}}
{{projectNameErrorText}}