banner background image

Energy Transmission and Distribution Solutions

Renewables, microgrids, electric vehicles, and other energy trends are putting greater emphasis on the efficiency and reliability of transmission and distribution lines around the world.

Analog Devices’ cutting-edge sensing, measurement, communication, and power management solutions address the need for power and infrastructure monitoring along transmission and distribution lines and microgrids, quickly and accurately detecting and locating faults.

 

Value and Benefits

Ensuring precision, power, connectivity, and isolation, our portfolio—coupled with system expertise and reference designs—helps utilities monitor their transmission and distribution with greater efficiency. Our portfolio enables you optimize system solutions, develop first time right compliance standards, achieve reliability and accuracy, decrease time to market, reduce design complexity in the harshest environments.

thumbsupImg Benefits

Supports development of first-time right compliance standards

thumbsupImg Benefits

Reduces design complexity and time to market

thumbsupImg Benefits

Delivers high reliability and accuracy even in harsh operating environments

Featured Products

Show More

Arrow image

Signal Chains

(1)

Click on a section in the diagram below to view available parts.

Reference Designs

buy sample product image
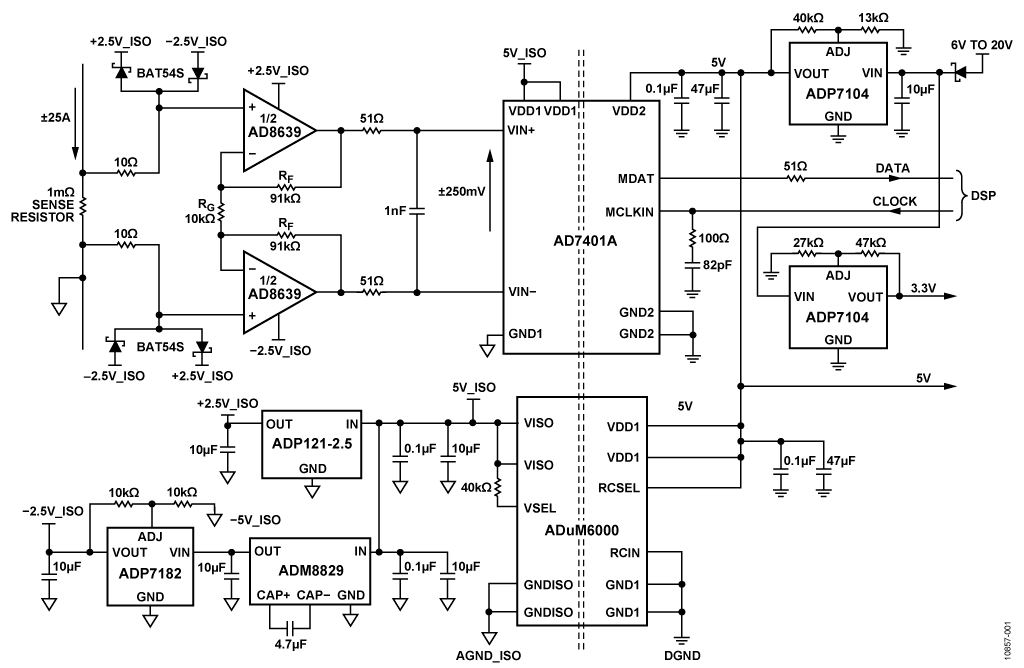
CN0280
Robust Completely Isolated Current Sense Circuit with Isolated Power Supply for Solar Photovoltaic Converters

Show More

Arrow image

ADI Support

Let us know what you need help with, and we will share the best answers from the ADI knowledge database.

button icon

Get Help