banner background image

位置检测

位置传感器广泛用于各种行业中的闭环机械控制系统,包括汽车、工业自动化、过程控制以及军用和航空航天。ADI公司为最常用的高精度位置传感器提供信号链解决方案,如光学编码器、旋变器、LVDT和磁传感器(AMR、TMR、霍尔)。我们的信号链解决方案确保准确进行位置测量,从而优化整体解决方案尺寸和功耗。

 

价值和优势

我们广泛的解决方案组合提供精确的位置传感,使机械系统能够精确、智能地执行各种应用中的任务。我们的解决方案在整体尺寸和功耗方面进行了优化,提供信号链和参考设计,可加速您的位置传感设计,并且非常适合常见的高精度传感器类型,包括光学编码器、旋变器、LVDT和磁传感器。

thumbsupImg Benefits

提供信号链和参考设计解决方案,以加速您的位置传感设计

thumbsupImg Benefits

包括常见的高精度传感器类型的解决方案

thumbsupImg Benefits

优化解决方案尺寸和功耗

carousel title icon

解决方案资源

硬件产品

buy sample product image
AD7357
差分输入、双通道、同步采样、4.25 MSPS、14 Bit、逐次逼近型(SAR)模数转换器(ADC)

显示更多

Arrow image

信号链

(3)

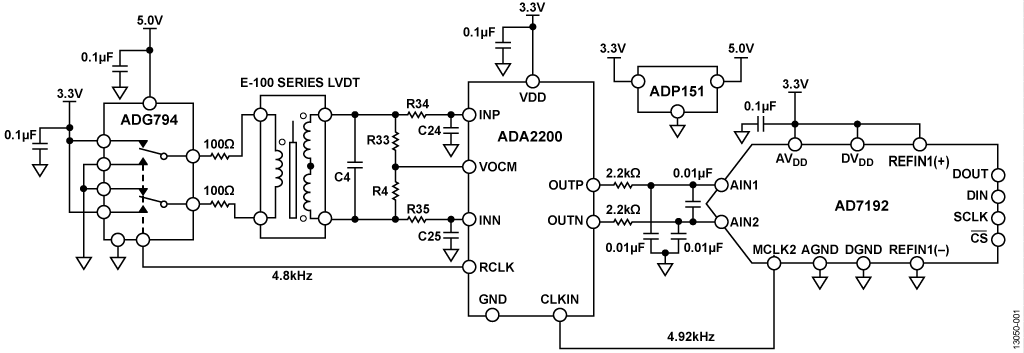
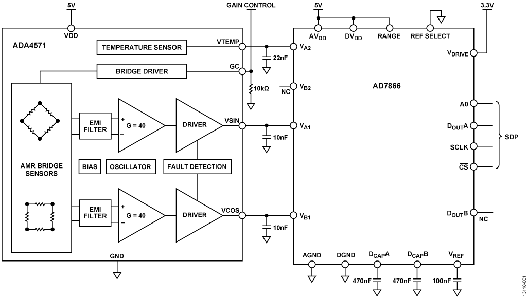
单击图片中的任意部分,即可了解该部件的内容

参考设计

显示更多

Arrow image
carousel title icon
培训与支持

培训与教程

Title
Subtitle
了解更多
添加至 myAnalog

将文章添加到 myAnalog 的资源部分、现有项目或新项目。

创建新项目

文件和下载

显示更多

Arrow image

ADI 支持

让我们知道您的需求,我们将与您分享 ADI 知识库中的最佳答案。

button icon

得到帮助