概览
设计资源
评估硬件
产品型号带"Z"表示符合RoHS标准。评估此电路需要下列选中的电路板
- EVAL-CFTL-6V-PWRZ ($23.01) Wall Power Supply for Eval Board
- EVAL-CFTL-LVDT ($112.34) Measurement Specialties LVDT Sensor
- EVAL-CN0288-SDPZ ($148.89) LVDT Signal Conditioning Circuit
- EVAL-SDP-CB1Z ($134.00) Eval Control Board
优势和特点
- LVDT信号调理器
- 无需调整
- 低功耗
参考资料
-
CN-0288 Software User Guide2018/10/22WIKI
-
MT-101:去耦技术2013/11/5PDF954 kB
-
MT-004: ADC输入噪声面面观—噪声是利还是弊?2013/11/5PDF491 kB
-
MT-068:差动放大器和电流检测放大器2013/3/27PDF329 kB
-
CN0288:LVDT信号调理电路2013/3/26PDF593 kB
电路功能与优势
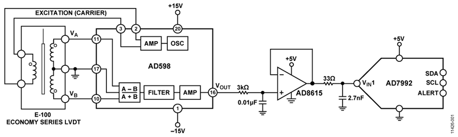
图1所示电路是一款完整的无需调节的线性可变差分变压器(LVDT)信号调理电路。该电路可精确测量线性位移(位置)。
LVDT是高度可靠的传感器,因为其磁芯能够无摩擦滑动,并且与管内部无接触。因此,LVDT适合用于飞行控制反馈系统、伺服系统中的位置反馈、机床中的自动测量以及其他各种注重长期稳定性的工业和科研机电应用中。
本电路采用AD598LVDT信号调理器,包含一个正弦波振荡器和一个功率放大器,用于产生驱动原边LVDT的激励信号。AD598还可将副边输出转换为直流电压。 AD8615 轨到轨放大器缓冲AD598的输出,并驱动低功耗12位逐次逼近型模数转换器(ADC)。系统动态范围为82 dB,带宽为250 Hz,非常适合精密工业位置和计量应用。
采用±15 V电源供电时,系统的信号调理电路功耗仅为15 mA;采用+5 V电源供电时,功耗为3 mA,是远程应用的理想选择。该电路可从300英尺外远程操作LVDT,且其输出最远可驱动1000英尺。
本电路笔记讨论LVDT基本操作理论和设计步骤,用于优化图1中带宽给定的电路,包括噪声分析和器件选型方面的考虑。

电路描述
工作原理
LVDT是绝对位移传感器,可将线性位移或位置从机械参考点(或零点)转换为包含相位(方向)和幅度(距离)信息的比例电信号。移动部件(探头或磁芯杆组件)与变压器之间无需电气接触即可完成LVDT操作。它依赖电磁耦合。由于这个原因,再加上它不采用内置电子电路即可工作,LVDT被广泛用于某些环境下需要具备较长使用寿命和较高可靠性的应用,如军事和航空航天应用。
就本电路而言,采用Measurement Specialties™, Inc.的E-100经济型LVDT传感器系列,与AD598搭配使用。E系列在整个范围内的线性度为±0.5%,适合大多数应用在适中的工作温度环境下使用。
AD598是一款完整的LVDT信号调理子系统。它能够以较高精度和可重复性将LVDT传感器机械位置转换为单极性直流电压。所有电路功能均集成于片内。只要增加几个外部无源元件以设置频率和增益,AD598就能将原始LVDT副边输出转换为一个比例直流信号。
AD598内置一个低失真正弦波振荡器,用来驱动LVDT原边。正弦波频率由单个电容决定,频率范围为20 Hz至20 kHz,幅度范围为2 V RMS至20 V RMS。
LVDT副边输出由两个正弦波组成,用来直接驱动AD598。AD598采用这两个信号工作,将其差值除以其和值,产生一个单极性比例直流输出。以前的LVDT调理器 可同步检测该幅度差,并转换绝对值为与位置成比例的电压。这项技术采用原边激励电压作为相位参考,以便确定输出电压的极性。该技术会产生一些问题,具体包括:
- 产生恒定的幅度、恒定的频率激励信号
- 补偿LVDT原边至副边相移
- 相移的补偿与温度和频率呈函数关系
AD598可解决所有这些问题。AD598无需恒定幅度,因为它根据LVDT输出信号的差与和之比工作。由于输入经整流,并且仅处理正弦波载波幅度,因此不需要恒定的频率信号。由于未采用同步检测,原边与LVDT输出之间无相移敏感性。
AD598工作的比例原则要求LVDT副边电压之和随LVDT冲程长度的变化保持恒定。虽然LVDT厂商通常不指定VA+ VB与冲程长度之间的关系,但已知某些LVDT不满足该要求。这种情况下,便产生了非线性的结果。然而,大部分LVDT确实能够满足这些要求。
器件选择
遵循AD598数据手册中的双电源操作(±15 V)设计程序,将激励频率设为2.5 kHz、系统带宽设为250 Hz、输出电压范围设为0 V至5 V。
AD598内部振荡器通常可产生少量纹波,会传递到输出端。使用无源低通滤波器降低该纹波至要求的水平。
选择电容值以设置系统带宽时,需要作出某些权衡。选择较小的电容值将使系统具有较高的带宽,但会增加输出电压纹波。该纹波可通过增加反馈电阻两端的并联电容值得以抑制(反馈电阻用于设置输出电压电平),但这样做会增加相位滞后。
AD8615运算放大器缓冲AD598的输出,而AD598可确保以低阻抗源驱动AD7992 ADC(高阻抗源会极大地降低ADC的交流性能)。
低通滤波器位于AD598的输出和AD8615的输入之间,起到两个作用:
- 限制AD8615的输入电流。
- 过滤输出电压纹波。
AD8615的内部保护电路使输入端得以承受高于电源电压的输入电压。这很重要,因为AD598的输出电压能够在±15 V的电源下摆动±11 V。只要输入电流限制在5 mA以内,输入端便可施加更高的电压。这主要是因为AD8615(1 pA) )具有极低的输入偏置电流,因此可使用更大的电阻。使用这些电阻会增加热噪声,导致放大器总输出电压噪声增加。
AD8615是用于缓冲并驱动12位SAR ADCAD7992输入的理 想放大器,因为它具有输入过压保护,并且具备输入端和输出端轨到轨摆动能力。
噪声分析
若所有信号调理器件已选定,则必须确定转换信号所需的分辨率。如同大多数的噪声分析一样,只需考虑几个关键参数。噪声源以RSS方式叠加;因此,只需考虑至少高于其它噪声源三至四倍的任何单个噪声源即可。
对于LVDT信号调理电路而言,输出噪声的主要来源是AD598的输出纹波。相比之下,其他噪声源(AD8615)的电阻噪声、输入电压噪声和输出电压噪声)要小得多。
当电容值为0.39 μF且反馈电阻两端的并联电容为10 nF(如图2所示)时,AD598的输出电压纹波为0.4 mV rms。请注意,图1中的简化原理图并未显示这些器件以及相关的引脚连接;但详情可参见AD598数据手册。

能够解析出来的最大rms数现在可通过将满量程输出除以总系统rms噪声计算得到。
有效分辨率可通过以2为底数,对总rms数求对数而获得。
从有效分辨率中减去2.7位,即可得到无噪声码分辨率:
= 10.9 位
系统的总输出动态范围可这样计算:将满量程输出信号(5 V)除以总输出均方根噪声(0.4 mV rms),然后转化为dB,其结果约等于82 dB。
AD7992作为此应用的良好备用器件,与3.4 MHz串行时钟配合使用时,具有12位分辨率和每通道188 kSPS的采样速率。
测试结果
使用连接J3的Measurement Specialties, Inc. E-100经济型LVDT,并通过数字示波器监控EVAL CN0288-SDPZ评估板上AD598 J6的输出,则实际输出纹波为6.6 mV p-p,如图3所示。

AD598输出和AD8615输入之间的低通滤波器(3 kΩ、0.01 μF)−3 dB带宽为5.3 kHz,并可将纹波降低至2 mV p-p。
由于低通滤波器位于AD598输出级和AD8615输入级之间,数据便可从EVAL-CN0288-SDPZ评估板收集,如图4所示。

AD598的纹波衰减至2 mV p-p,并且系统可获得11位无噪声代码分辨率。
有关本电路笔记的完整设计支持包,请参阅https://www.analog.com/CN0288-DesignSupport。
飞行控制表面位置反馈中的应用
在美国,无人驾驶飞行器(UAV),或称无人驾驶飞机,正在国家安全方面扮演着越来越重要的角色。这些高科技、复杂的高空作业平台受控于数英里外的人员,并且支持多任务。它们含有诸如空中侦察、作战武器平台、战场战区指挥和控制监督或无人空中加油站等功能。
UAV上这种复杂的系统采用无数电子传感器,用于精确控制和反馈。若要控制UAV的高度(俯仰、滚动和偏航),则需使用执行器对飞行控制表面施加作用力。这些执行器能否对位置实现精确测量对于保持正确的飞行路径非常关键。
用于测量执行器位置的传感器需要满足三个基本标准:精度高、可靠性高和重量轻。由Measurement Specialties, Inc.公司设计的LVDT可满足全部三个属性。
多LVDT同步工作
在许多应用中,将大量LVDT近距离使用,如多计数测量。若这些LVDT以相似的载波频率运行,杂散磁耦合可能导致拍频。产生的拍频可能会影响这些条件下的测量精度。为避免这种情况,所有LVDT均同步工作。
EVAL-CN0288-SDPZ评估板采用短路跳线连接跳线JP1和JP2,JP4并且不连接JP3,经配置后,可在两个LVDT之间形成一个主振荡器。每个LVDT原边均以其自身的功率放大器驱动,以便在AD598之间共享热负载。
电路评估与测试
本电路使用 EVAL-CN0288-SDPZ电路板和 EVAL-SDP-CB1Z SDP-B系统演示平台控制器板。这两片板具有120引脚的对 接连接器,可以快速完成设置并评估电路性能。EVAL-CN0288-SDPZ包含待评估电路;EVAL-SDP-CB1Z(SDP-B)与CN-0288评估软件一起使用,可从EVAL-CN0288-SDPZ。
设备要求
需要以下设备:
- 带USB端口的Windows® XP(32位)、Windows Vista®或 Windows 7 PC
- EVAL-CN0288-SDPZ电路板
- EVAL-SDP-CB1Z SDP-B控制器板
- CN-0288评估软件
- EVAL-CFTL-6V-PWRZ 直流电源或同等6 V/1 A台式电源
- Measurement Specialties, Inc., E-100经济型LVDT(EVAL-CFTL-LVDT)
开始使用
将CN-0288评估软件放进PC的光盘驱动器,加载评估软件。打开我的电脑,找到包含评估软件的驱动器。
功能框图
电路框图见图1,完整的电路原理图见EVAL-CN0288-SDPZ-PADSSchematic.pdf文件。PDF文件位于CN-0288设计支持包中。

设置
将上的120引脚连接器连接到EVAL-SDP-CB1Z (SDP-B)上的CON A连接器。使用尼龙五金配件,通过120引脚连接器两端的孔牢牢固定这两片板。在断电情况下,将一个6 V电源连接到电路板上的+6 V和GND引脚。如果有6 V壁式电源适配器,可将其连接到板上的管式连接器,代替6 V电源。EVALSDP-CB1Z附带的USB电缆连接到PC上的USB端口。此时请勿将该USB电缆连接到EVAL-SDP-CB1Z上的微型USB连接器。
测试
为连接到EVAL-CN0288-SDPZ的6 V电源(或“壁式电源适配器”)通电。启动评估软件,并通过USB电缆将PC连接到EVAL-SDP-CB1Z上的微型USB连接器。
一旦USB通信建立,EVAL-SDPCB1Z就可用来发送、接收、采集来自EVAL-CN0288-SDPZ的并行数据。
图6显示EVAL-CN0288-SDPZ连接EVAL-SDP-CB1Z的照片。 有关EVAL-SDPCB1Z的信息,请参阅UG-277用户指南。
有关测试设置、校准以及如何使用评估软件来捕捉数据的详细信息,请参阅CN-0288软件用户指南。
针对原型开发的连接
EVAL-CN0288-SDPZ针对EVAL-SDPCB1Z而设计;但任意微处理器均可与AD7992的I2C双线式串行接口实现连接为使另一个控制器能与EVAL-CN0288-SDPZ一同使用,第三方必须开发相应的软件。
目前已有一些转接板能实现与Altera或Xilinx现场可编程门阵列(FPGAs)的接口。利用Nios驱动器,Altera的BeMicroSDK板能配合BeMicro SDK/SDP转接板一同使用。任何集成FMC连接器的Xilinx评估板均可与FMC-SDP转接板一同使用。
EVAL-CN0288-SDPZ还兼容Digilent、Imod接口规格。
系统照片如图6所示。


