Low Voltage, High Current DC/DC Power Supply with Load Sharing and Redundancy
Low Voltage, High Current DC/DC Power Supply with Load Sharing and Redundancy
2002-08-01
Introduction
As computer and networking systems get larger and faster, their supply currents continue to rise and their supply voltages continue to drop. Load currents are high enough to require that power supply designers use several power supply modules in parallel. High performance power supplies for data-processing and communication equipment must also provide exceptional reliability and fault tolerance. For example, power systems for mission-critical data processing systems are must be functional better than 99.999% of the time. To satisfy the needs of these systems, the power management solution must provide load sharing, fault tolerance and redundancy.
This article presents a power management solution that offers all of these features in a relatively simple circuit that uses the LTC3729 PolyPhase® controller and LTC4350 hot swappable load-share controller.

Figure 1. System block diagram of the DC/DC power supplies with load sharing and redundancy.
About the LTC3729 PolyPhase Controller
The LTC3729 dual current mode PolyPhase controller provides the performance and reliability required by low voltage, high current computer and network systems. The Polyphase technique interleaves the clock signal of several paralleled power stages, thus reducing the input and output ripple current so less capacitance is required. Reduced ripple currents significantly improve the reliability and lifetime of the input and output capacitors. The accurate current sensing scheme of LTC3729 provides additional reliability. Current sharing amongst phases is excellent, making for a uniform thermal distribution, thus ensuring the reliability of power semiconductors and output inductors. Other advanced features of LTC3729 include true remote sensing, integrated high current MOSFET drivers, overvoltage protection, foldback current limit, and optional overcurrent latch-off. All of this adds up to a reliable and high performance low voltage, high current supply.
Adding the LTC4350 Hot Swappable Load Share Controller
To further improve system reliability, add the LTC4350 hot swappable load share controller after the LTC3729. The LTC4350 allows paralleled power supplies to share the load with fault tolerance and redundancy. To share the load amongst redundant supplies, the LTC4350 adjusts the output voltage of each supply until the current of each supply matches the value set by the share bus. The LTC4350 also isolates failed supplies by turning off the series output MOSFETs and identifies failed supplies to the system. The failed supply can then be removed and replaced with a new unit without turning off the system power.
The LTC4350 improves system efficiency by allowing the use of low RDS(ON) output MOSFETs instead of ORing diodes.
The LTC4350 is a universal load share controller that works with any DC/DC controller, such as the LTC1628, LTC3728, LTC1629 and LTC1778.
3.3V/40A Output Power Supply with Load Sharing and Redundancy
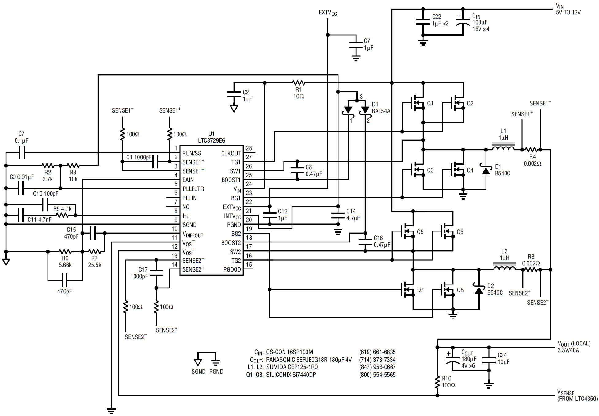
Figures 2a and 2b show a 3.3V/40A output power supply with load sharing and redundancy. Figure 2a shows the first part of the circuit: the LTC3729 controller in a 2-phase, synchronize buck DC/DC converter that provides 3.3V/40A output from a 5V–12V bus. The converter only requires one IC, eight tiny SO-8 size MOSFETs and two 1µH, low profile, surface mount inductors. Efficiency is 91%–93% over the full input voltage range with a 3.3V/40A output. Figure 3 shows the efficiency of the supply over a wide 2A to 40A load range.

Figure 2a. DC/DC converter portion of the redundant, load sharing power supply.

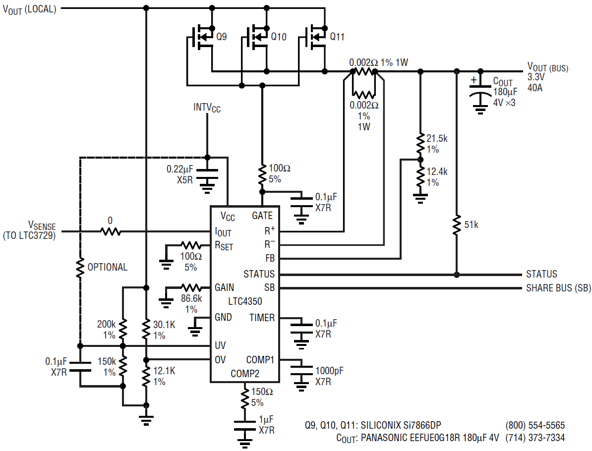
Figure 2b. Load sharing and Hot Swap portion of the power supply solution.

Figure 3. Measured efficiency of the LTC3729 circuit.
Figure 2b shows the LTC4350 load sharing and hot swap circuit. The load current of each supply is determined by the share bus voltage. For each channel, the IOUT pin of LTC4350 is connected to the voltage feedback resistor R10 of the LTC3729. Therefore, the local output voltage VOUT of LTC3729 can be adjusted until the current of each supply matches the value set by the share bus. The LTC4350 monitors the local output voltage VOUT of each supply at the UV (undervoltage) and OV (overvoltage) pins. Low, high and open circuit faults are detected in this way by the LTC4350, which turns off the series output MOSFET to isolate faulty supplies. The LTC4350 also provides an open-drain signal to report the local failure to the system through the STATUS pin. In this design, to simplify the circuit, single-direction MOSFETs are used in each module since the LTC3729 also has output overvoltage and short circuit protection functions.
Figure 4 shows the pulsed load current waveforms of two paralleled power supplies with load sharing. The waveform shows that the two supplies have good current sharing from no load to heavy load, 40A. Figure 5 shows the hot swapping waveforms of two paralleled modules with a total of 40A output current. The settling time for load transients and hot swap load currents can be adjusted via the compensation resistors and capacitors on the COMP1 and COMP2 pins of the LTC4350. See the LTC4350 data sheet for details.

Figure 4. Pulsed load current of two paralleled LTC3729 power supplies with LTC4350.

Figure 5a. Swapping in module 2.

Figure 5b. Swapping out module 2.
Figure 5. Hot swapping waveform of two paralleled LTC3729 supplies with LTC4350.
Redundancy for Multiple Output Applications
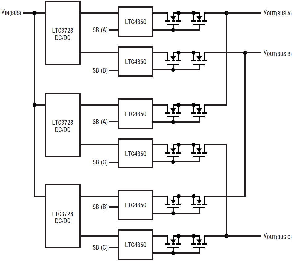
Figure 6 shows a simple and robust redundant power supply system with three outputs. In this example, three LTC3728 (similar to the LTC3729, but with two outputs) dual output PolyPhase controllers provide voltage control, and six LTC4350s provide hot swappable load sharing. Each LTC3728 regulates two outputs which are switched 180-degrees out of phase to minimize the number of input capacitors.

Figure 6. Block diagram of a redundant multiple voltage output system.
Conclusion
The LTC3729 PolyPhase current mode controller and dual output LTC3728 provide high performance, minimize component count and increase the reliability of low voltage, high current power supplies. These parts, combined with the LTC4350 hot swappable load share controller, make for easy-to-design fault tolerant redundant power supply systems that are suitable for mission-critical applications.