概览
设计资源
评估硬件
产品型号带"Z"表示符合RoHS标准。评估此电路需要下列选中的电路板
- EVAL-CN0376-SDPZ ($134.00) Channel-to-Channel Isolated Temperature Input Thermocouple/RTD for PLC/DCS Applications
- EVAL-SDP-CB1Z ($134.00) Eval Control Board
优势和特点
- 高度集成的双通道隔离式PLC/DCS输入
- 热电偶/RTD输入
- 信号和电源隔离
- 低功耗、小尺寸
产品类别
领域和技术
所用产品
参考资料
-
CN0376 Evaluation Board Guide2018/10/16WIKI
-
CN-0376:适合PLC/DCS应用的通道间隔离温度输入(热电偶/RTD)2015/8/3PDF486 K
电路描述
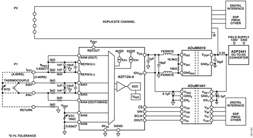
AD7124-4 24位Σ- 型ADC集成可编程增益阵列(PGA)和基准电压源,为灵活地连接热电偶或RTD传感器提供完整的特性组合。其特性包括片内基准电压源、可编程增益阵列、激励电流、偏置电压发生器以及提供增强50 Hz和60 Hz抑制选项的灵活滤波。AD7124-4采用5 mm × 5 mm小型LFCSP封装,因而非常适合空间为重要考虑因素的通道间隔离设计。它还包括多个可供用户使用的诊断功能。
ADuM5010隔离式DC/DC转换器通过集成的isoPower®技术提供3.3 V隔离电源。ADuM1441用于隔离AD7124-4的串行外设接口(SPI)。AD7124-4微功耗隔离器空闲时每通道的功耗仅4.8 A,能效非常高。
ADP2441是36 V降压DC-DC稳压器,采用工业标准24 V电源,具有宽输入电压容差。ADP2441用于将输入电压降至3.3 V,从而为所有控制器侧电路供电。
系统概述
通道间隔离在自动化系统中极具优势,因为特定输入通道的故障不会影响系统中的其它通道。然而,通道间隔离输入模块给设计提出了重大挑战,具体表现在复杂度、空间限制和系统成本这些方面。
热电偶或RTD输入是工业自动化系统的常用输入,因此,设计一个能够处理两者的温度输入模块很有用。这种灵活性最大程度地减少了两种输入模块的设计工作,而且为模块用户提供了灵活性。
AD7124-4显著降低了设计复杂度,提供一个片上系统,能够执行热电偶和RTD传感器所需的全部测量功能。
图1所示电路的每个通道大小仅有27 mm × 50 mm,若在印刷电路板(PCB)两面贴放器件,则上述面积可进一步缩小。之所以能实现如此小的尺寸,是因为AD7124-4采用5 mm ×5 mm小型LFCSP封装,并且集成了几乎所有必需的功能,除了隔离以及附加前端滤波和保护之外。用于数据和电源隔离的隔离电路仅占用87 mm2,最小合并宽度为12.5 mm。
端子连接
图2显示了两个输入通道各自的端子连接。这些引脚对应于硬件中的P1和P2(见图1)。热电偶以及2/3/4线RTD连接如图所示。

输入滤波
如图3所示,输入共模噪声滤波由R1、C1和R2、C2实现,截止频率约为50 kHz。差分噪声滤波由R1、R2和C3实现,截止频率约为2.5 kHz。务必以Σ- 调制器频率(全功率模式下为307 kHz)滤除任何干扰,这点特别重要。建议调整这些滤波器的截止频率以满足系统带宽要求,共模滤波器的截止频率约为差分滤波器截止频率的10倍。

输入保护
为保护输入不受过压状况影响,AD7124-4的每个输入路径上都放置了3 k 电阻。此电阻值将30 V DC过压产生的电流限制在10 mA以下。
考虑30 V电压连接在AIN+和AIN−之间的情况。从AIN+朝里看,30 V电压看到R1 (3 kΩ),之后是内部ESD保护二极管,再后面是从AIN3朝外看到的3 kΩ电阻与从AIN4朝外看到的3 k 电阻并联。忽略内部ESD保护二极管,AIN+与AIN−之间的总电阻为3 kΩ + 3 kΩ||3 kΩ = 4.5 kΩ。因此,流经AD7124-4的电流限值为30 V ÷ 4.5 kΩ = 6.7 mA。
RTD输入
图1所示电路可连接到2线、3线或4线RTD。最大可测量3.92 kΩ电阻,因此它适用于Pt100和Pt1000 RTD。使用电流激励,电阻测量为RTD与3.92 kΩ精密基准电阻(RREF)之间的比率式测量结果。如图3所示,RTD测量在AIN1和AIN3之间进行,REFIN1+和REFIN1−用作测量的基准输入。激励电流设置如下:
- 2线模式:仅AIN0上的激励有效,设置为250 μ A。
- 3线模式:AIN0和AIN4上的激励电流均有效,各设置为100 μ A。
- 4线模式:仅AIN0上的激励有效,设置为250 μ A。
使用高端电流检测技术。对于较低的RTD引线电阻值,此技术可降低3线模式下电流失配的影响。有关3线RTD配置的更多信息,参见电路笔记CN-0383
基准电阻(RREF)选择为3.92 kΩ,最高支持850°C的Pt1000 RTD测量(850°C时RTD电阻为3.9048 kΩ)。RREF的值必须根据RTD的最大预期电阻来选择。RREF电阻的精度直接影响测量精度,因此,必须使用精密、低漂移电阻。
4线模式下,激励电流必须设置为250 μA,3线模式下设置为100 μA。对于4线模式,假设RTD值为3.92 kΩ。来自AIN0的激励电流流经RREF+ RRTD+ RRETURN= 3.92 kΩ+ 3.92 kΩ+ 3 kΩ =10.84 kΩ。因此,AIN0处的电压等于250 μA × 10.84 kΩ =2.71 V。AD7124-4指定激励电流输出端的输出顺从电压为AVDD− 0.35 V,即3.3 V – 0.35 V = 2.95 V。因为2.95 V > 2.71 V,所以即使对于最大RTD电阻,250 μA激励电流也能正常工作。
有关4线RTD配置的更多信息,参见电路笔记CN-0381。
在3线模式下,来自AIN4的引脚补偿激励电流也会流经3 k Ω ¬返回电阻,在AIN0处产生一个附加电压:250 μA × 3 k Ω =0.75 V。因此,AIN0处的总电压等于2.71 V + 0.75 V = 3.46 V,这违反了裕量要求。所以,在3线模式下,各激励电流必须降至100 μA以提供足够的裕量。
PGA增益可用来提高测量分辨率。对于Pt100 RTD,建议使用8倍增益(因为Pt100值比Pt1000值小10倍)。
为实现所需精度,RTD本身必须由主机控制器通过软件进行线性化,参见电路笔记CN-0383。
热电偶测量
如图3所示,热电偶连接在AIN+和AIN−端子之间。AIN4引脚为热电偶提供3.3 V ÷ 2 = 1.65 V的偏置电压。热电偶电压在AIN1和AIN3之间测量,因为热电偶信号非常小,通常推荐使用32倍或64倍的PGA增益。
冷结补偿使用10 kΩ NTC热敏电阻。基准电压激励VREF从REFOUT获得,并且串联一个精密低漂移5.62 k¬电阻接地。NTC电阻值可以通过下式计算:

其中:
VNTC为AIN1和AIN3之间测得的电压。
VREF为AD7124-4REFOUT提供的基准电压。
端子板与NTC温度传感器之间的温度差会直接影响热电偶输入的温度读数。因此,NTC热敏电阻必须尽可能靠近端子板放置,使热耦合最大。
为实现所需精度,热电偶和NTC必须由主机控制器通过软件进行线性化,参见电路笔记CN-0384。
诊断
提供多种系统级诊断功能,包括:
- 基准电压检测
- 输入过压/欠压检测
- SPI通信的CRC
- 存储器映射的CRC
- SPI读/写检查
这些诊断功能对输入通道中可能发生的故障实现了高水平覆盖。
隔离
数据通道利用四通道微功耗隔离器ADuM1441隔离,能效很高。ADuM1441采用5 mm × 6.2 mm、16引脚小型QSOP封装(30 mm2)。
ADuM5010是一款完整的隔离开发转换器,利用isoPower技术为电路提供电源隔离。ADuM5010采用7.4 mm × 7.5 mm、20引脚小型SSOP封装(56.25 mm2)。
图4所示为ADuM5010电路详情。电源副边使用铁氧体磁珠来抑制潜在的电磁干扰(EMI)辐射。铁氧体磁珠(Murata BLM18HK102SN1)专门针对100 MHz至1 GHz的高阻抗而选择。还使用了10 μ¬F和0.1 ¬ μF去耦电容。铁氧体磁珠和电容均通过短走线连接到ADuM5010引脚,以使寄生电感和电阻最小。

图4. 带铁氧体磁珠和去耦电容的isoPower电路
拼接电容已维持最小面积,因为铁氧体磁珠已大幅降低辐射。ADuM5010电源、GND引脚和铁氧体磁珠之间的PCB区域应消除任何接地层或走线,以尽量减少高频噪声容性耦合到接地层。有关控制isoPower器件辐射的更多信息,参见 AN-0971应用笔记。
根据ADuM5010数据手册选择R1和R2反馈电阻以选用3.3 V输出。
每通道功耗
ADuM5010由控制器侧电源供电,典型功耗为3.3 mA。ADuM5010满载时的效率仅为27%,因此,尽量减少现场侧的电流消耗会对通道的能效产生重大影响。
AD7124-4功耗约为994 μA(全功率模式、增益= 32、TC偏置、诊断和内部基准电压源使能)。利用中功率或低功耗模式可以显著降低AD7124-4的功耗。
对于ADuM1441,空闲时现场侧总功耗约为7.2 μ A,以2 Mbp工作时为552 μA。如果接口在1/8的时间里有效,则ADuM1441的总功耗为(552 μA × 0.125) + (7.2 μ A ×0.875) = 75.3 μA。
当以全功率模式工作、增益为32、内部基准电压源和TC偏置使能时,一个输入通道的实测功耗为7.9 mA(来自控制器侧3.3 V电源)。
电源电路
评估板由4.5 V至36 V直流电源供电,利用板上开关稳压器向系统提供3.3 V电源,如图5所示。 EVAL-SDP-CB1Z 系统演示平台(SDP)板为数字接口提供经调节的3.3 V电压。
ADP2441包括可编程软启动、调节输出电压、开关频率和电源良好指示等特性。这些特性通过外部小型电阻和电容编程。ADP2441还包括多种保护特性,如带迟滞的欠压闭锁(UVLO)、输出短路保护和热关断等。
300 kHz开关频率可使ADP2441的效率最高。由于ADP2441的开关频率非常高,建议使用低磁芯损耗、低EMI的屏蔽铁氧体磁芯电感。
在图5所示电路中,开关频率通过294 k Ω外部电阻设置为约300 kHz。22μH电感值 (Coilcraft LPS6235-223MLC) 是利用可下载的ADP2441降压调节器设计工具选择的。此工具可根据所需的工作条件(4.5 V至36 V输入、3.3 V输出、1 A输出电流)选择最佳的元件值。选择1 A电流是为了给主机控制器侧的其它电路供电(若需要)。

有关EVAL-CN0376-SDPZ 电路评估板的完整文档,包括原理图、装配图、布局文件、Gerber文件和物料清单,请参阅 www.analog.com/CN0376-DesignSupport.
测试结果
关于热电偶、3线和4线RTD电路的详细性能分析,参见电路笔记CN-0381、电路笔记CN-0383和电路笔记CN-0384,其中给出了深入分析和测量结果。
图6给出了EVAL-CN0376-SDPZ的直方图,采用25 SPS后置滤波器,AIN+短接AIN−,增益为32,TC偏置使能。 数据对应于17.85位无噪声分辨率。

常见变化
如果需要更多通道,可以使用 AD7124-8有8个差分输入或16个单端输入。AD7792也可作为低成本选项加以考虑,不过其特性较少,性能较低。
ADuM3151等SPIsolatorTM可作为数据隔离选项,其最高支持17 MHz SPI传输,并且内置三个通用低速隔离通道。
图1所示电路使用NTC热敏电阻进行冷结补偿。 另一个选项是使用ADT7320 数字温度传感器,其精度为0.25°C。 (参见Circuit Note CN-0172)。
电路评估与测试
图1所示电路采用EVAL-CN0376-SDPZ评估板和EVAL-SDP-CB1Z SDP控制板。
EVAL-CN0376-SDPZ评估板具有PMOD兼容接头,支持与外部控制板集成。
CN-0376评估软件与SDP板通信,以便配置EVAL-CN0376-SDPZ评估板并从其中捕捉数据。
设备要求
需要以下设备:
- 带USB端口的Windows® Vista(32位)或Windows 7(32位)PC
- EVAL-CN0376-SDPZ 电路评估板
- EVAL-SDP-CB1Z SDP控制板
- CN-0376评估软件
- 精密电压和电阻源,或热电偶、RTD仿真器
- 电源: 4.5 V至36 V dc(100 mA)
开始使用
从ftp://ftp.analog.com/pub/cftl/CN0376/下载CN-0376评估软件,然后安装。 按照屏幕提示安装并使用该软件。 更多信息参见 CN-0376软件用户指南。
测试设置功能框图
图7所示为测试设置的功能框图。

图7. 测试设置功能框图
设置
EVAL-CN0376-SDPZ评估板通过120引脚对接连接器连接EVAL-SDP-CB1Z SDP板,两个板上均有这种连接器。CN-0376评估软件和SDP板支持用PC分析数据。
对P3连接器施加一个4.5 V到36 V(标称值24 V)范围内的电压。 务必将P8跳线设为EXT(默认),以便通过P3电源为电路板供电。
外部控制器也可用来与评估板通信(通过PMOD接头进行SPI通信),以及为评估板供电。 若需要,可将P8跳线设为VCC_PMOD,以便通过PMOD连接器为评估板提供3.3 V电源。
精密电压和电阻源可用作模拟前端的输入,从而评估系统性能。 也可使用热电偶或RTD仿真器。
图8显示了EVAL-CN0376-SDPZ电路评估板的实物照片。

图8. EVAL-CN0376-SDPZ电路评估板照片

