MAX8709B

过期

高效CCFL背光控制器,带有SMBus接口

集成背光控制器,采用谐振全桥逆变结构,用于驱动CCFL

产品技术资料帮助

ADI公司所提供的资料均视为准确、可靠。但本公司不为用户在应用过程中侵犯任何专利权或第三方权利承担任何责任。技术指标的修改不再另行通知。本公司既没有含蓄的允许,也不允许借用ADI公司的专利或专利权的名义。本文出现的商标和注册商标所有权分别属于相应的公司。

Viewing:

概述

  • 同步到谐振频率
    • 延长灯管寿命
    • 保证的触发能力
    • 高电光转换效率
  • 宽输入电压范围(4.6V至28V)
  • 输入前馈实现优异的输入抑制能力
  • SMBus亮度调节控制接口
  • 10:1的亮度调节范围
  • 保证的200Hz至220Hz DPWM频率
  • 次级电压限制降低变压器应力
  • 带有1s定时器的可调节灯管开路保护
  • 次级电流限制为高压到地的短路故障提供保护
  • 小巧的5mm x 5mm薄型QFN封装

MAX8709B集成背光控制器采用谐振全桥逆变结构,优化用于驱动冷阴极荧光灯(CCFL)。谐振工作模式提高了触发能力,并在整个输入电压范围内提供近似正弦波形的输出,延长了CCFL的使用寿命。控制器具有4.6V至28V的宽工作电压范围和高的电-光转换效率。该器件还具有安全保护功能,在出现很多单点故障时可提供有效保护,例如灯管开路和短路等故障。

MAX8709B采用数字脉宽调制(DPWM)的方法控制灯管电流,实现10:1的亮度调节范围。MAX8709B的最小DPWM占空比为12.5%。亮度通过2线的SMBus™兼容接口控制。器件直接驱动全桥逆变器的四个外部N沟道功率MOSFET。内部的5.3V线性稳压器为MOSFET驱动器、DPWM振荡器和大部分内部电路供电。MAX8709B采用节约空间的28引脚薄型QFN封装,可工作在-40°C至+85°C的温度范围内。

应用

  • LCD监视器
  • LCD TV
  • 笔记本电脑显示器

MAX8709B
高效CCFL背光控制器,带有SMBus接口
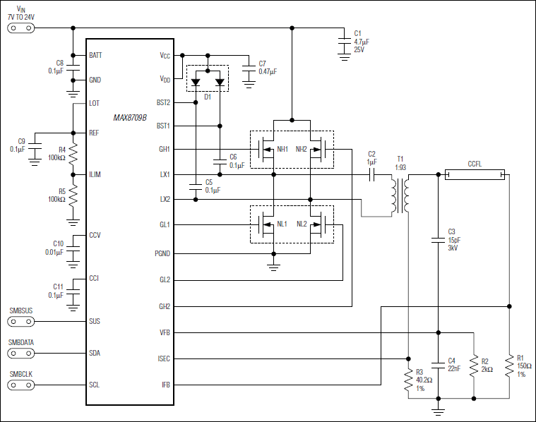
MAX8709B:典型工作电路
添加至 myAnalog

将产品添加到myAnalog 的现有项目或新项目中(接收通知)。

创建新项目
提问

参考资料

了解更多
添加至 myAnalog

Add media to the Resources section of myAnalog, to an existing project or to a new project.

创建新项目

软件资源

找不到您所需的软件或驱动?

申请驱动/软件

硬件生态系统

部分模型 产品周期 描述
灯管驱动器 2
MAX1995 高效率、宽亮度范围、CCFL背光控制器
MAX1895 过期 高效率、宽亮度范围、CCFL背光控制器
Modal heading
添加至 myAnalog

将产品添加到myAnalog 的现有项目或新项目中(接收通知)。

创建新项目

最新评论

需要发起讨论吗? 没有关于 MAX8709B的相关讨论?是否需要发起讨论?

在EngineerZone®上发起讨论

近期浏览