MAX8523

过期

高速、双相栅极驱动器,用于多相、降压型转换器

高精度、可升级VRD/VRM-10电源芯片组,在服务器、台式机应用中能够减小60%的电容尺寸

产品技术资料帮助

ADI公司所提供的资料均视为准确、可靠。但本公司不为用户在应用过程中侵犯任何专利权或第三方权利承担任何责任。技术指标的修改不再另行通知。本公司既没有含蓄的允许,也不允许借用ADI公司的专利或专利权的名义。本文出现的商标和注册商标所有权分别属于相应的公司。

Viewing:

概述

  • 6A峰值栅极驱动电流
  • 高达1.2MHz工作频率
  • 高达6.5V栅极驱动电压
  • 0.5Ω/0.95Ω低端驱动器
  • 每相30A输出电流能力
  • 自适应的开关同时导通保护
  • 用户可编程延迟时间
  • TTL和CMOS输入电平兼容
  • UVLO保证正确的上电顺序
  • 与MAX8524和MAX8525一起可灵活实现2至8相转换器
  • 节省空间(4.9mm x 6mm)的16引脚QSOP封装

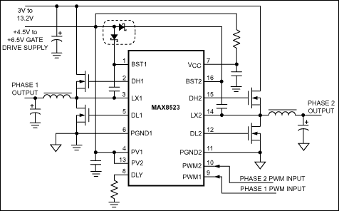
MAX8523双相栅极驱动器配合MAX8524/MAX8525多相控制器,提供灵活的2至8相CPU内核电压电源。0.5Ω/0.95Ω驱动器电阻允许每相输出电流高达30A。

MAX8523的每个MOSFET驱动器能够驱动3000pF的容性负载,仅有15ns的传输延迟以及11ns的典型上升和下降时间,允许每相工作频率高达1.2MHz。自适应“死区”时间控制低端MOSFET的导通,用户可编程的“死区”时间控制高端MOSFET的导通。这样尽可能地提高了转换器效率,同时允许与各种类型的MOSFET和控制器芯片协同工作。欠压锁定(UVLO)电路保证正确的上电顺序。PWM_信号输入电平与TTL和CMOS逻辑电平兼容。

MAX8523采用节省空间的16引脚QSOP封装,满足-40°C至+85°C的扩展级温度范围。

应用

  • 用于Pentium® IV微处理器的核电压电源
  • DC-DC调节器模块
  • 台式计算机
  • 服务器与工作站
  • 交换机、路由器和存储器
  • 稳压器模块(VRM)

MAX8523
高速、双相栅极驱动器,用于多相、降压型转换器
MAX8523:典型工作电路
添加至 myAnalog

将产品添加到myAnalog 的现有项目或新项目中(接收通知)。

创建新项目
提问

参考资料

了解更多
添加至 myAnalog

Add media to the Resources section of myAnalog, to an existing project or to a new project.

创建新项目

软件资源

找不到您所需的软件或驱动?

申请驱动/软件

最新评论

需要发起讨论吗? 没有关于 MAX8523的相关讨论?是否需要发起讨论?

在EngineerZone®上发起讨论

近期浏览