MAX768

过期

低噪声、双输出、稳压型电荷泵,用于GaAsFET、LCD及VCO供电

低输出纹波、可同步开关频率

产品技术资料帮助

ADI公司所提供的资料均视为准确、可靠。但本公司不为用户在应用过程中侵犯任何专利权或第三方权利承担任何责任。技术指标的修改不再另行通知。本公司既没有含蓄的允许,也不允许借用ADI公司的专利或专利权的名义。本文出现的商标和注册商标所有权分别属于相应的公司。

Viewing:

概述

  • Dual Positive/Negative Regulated Outputs: ±5VOUT from 3VIN
  • Output-Ready Indicator to Protect GaAsFET PAs
  • 2.5V to 5.5V Input Voltage Range
  • Low-Noise Output Ripple: < 2mVp-p
  • Synchronizable Switching Frequency
  • Uses Only Small, Low-Cost Capacitors
  • 0.1µA Independent Shutdown Controls
  • Adjustable Output Voltages
  • Small 16-Pin QSOP Package

应用

  • 蜂窝电话
  • GaAsFET功率放大器偏置
  • 调制解调器
  • PCS及无绳电话
  • LCD正和负电源
  • 调谐二极管电源
  • 压控振荡器(VCO)电源
  • 无线手持计算机
  • 无线手机
  • 无线PCMCIA卡

MAX768
低噪声、双输出、稳压型电荷泵,用于GaAsFET、LCD及VCO供电
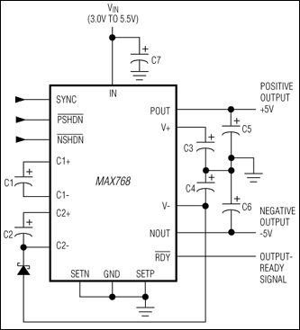
MAX768:典型工作电路
添加至 myAnalog

将产品添加到myAnalog 的现有项目或新项目中(接收通知)。

创建新项目
提问

参考资料

了解更多
添加至 myAnalog

Add media to the Resources section of myAnalog, to an existing project or to a new project.

创建新项目

软件资源

找不到您所需的软件或驱动?

申请驱动/软件

最新评论

需要发起讨论吗? 没有关于 MAX768的相关讨论?是否需要发起讨论?

在EngineerZone®上发起讨论

近期浏览