MAX5968

量产

断路器和理想二极管控制器,具有数字监测功能

集成断路器和理想二极管控制器,支持I²C兼容监控功能,用于高可靠性系统

产品技术资料帮助

ADI公司所提供的资料均视为准确、可靠。但本公司不为用户在应用过程中侵犯任何专利权或第三方权利承担任何责任。技术指标的修改不再另行通知。本公司既没有含蓄的允许,也不允许借用ADI公司的专利或专利权的名义。本文出现的商标和注册商标所有权分别属于相应的公司。

Viewing:

概述

  • 10位ADC用于监测温度、电压、输出MOSFET正向电压以及输入电流
  • 环型缓存器存储50个最新的电压、电流值,用于失效状态分析
  • 输入断路开关控制器驱动外部低边n沟道MOSFET
  • 输出反向电流保护控制器用于驱动外部并行n沟道MOSFET
  • 可编程变速/双电平故障保护提供电子断路器功能
  • 内部4A下拉电流用于快速关断断路器
  • 内部600mΩ栅极驱动用于“或”逻辑FET的快速开关控制
  • 所有数字化信号带有最小值和最大值检测寄存器
  • 2个GPIO引脚
  • 400kHz I²C接口
  • 小尺寸、5mm × 5mm、28引脚TQFN封装

MAX5968是软开关和理想二极管控制器,通过控制转换器输入和输出端的外部n沟道MOSFET避免冗余DC-DC转换器模块失效。连接到外部保护MOSFET源极检流电阻的电流检测放大器提供输入短路和电流过载保护。如果发生与转换器有关的输入失效,MAX5968将输入保护MOSFET的栅极拉低并断开失效的转换器,从而保护输入电源。同样,如果冗余转换器输出端发生失效,MAX5968检测输出MOSFET的反向电压并将栅极拉低,断开负载与失效转换器的连接。MAX5968具有变速/双电平(BiLevel™)输入断路开关保护。

MAX5968还集成了10位ADC,监测转换器的输入电流、负载电压以及输出MOSFET的正向电压。模拟输入(ADCIN)可用来监测相应转换器的温度。MAX5968带有两路10位环型缓存器,能够保存50个最新的输入电流和输出负载电压的数字转换结果。这些数据有助于诊断和处理转换器的失效状况。所有ADC结果,包括环型缓存器和几个配置寄存器,都可以通过400kHz I²C接口访问。

用户可编程过压、欠压报警的数字门限。/ALERT输出用于通知系统控制器发生失效状态或提醒系统注意。当任何一个测量信号偏离数字可编程门限时,将触发/ALERT输出。

高精度ON比较器输入对输入、输出MOSFET驱动器提供可编程欠压锁定。

当输入、输出MOSFET完全导通时,漏极开路/READY输出通过释放转换器的使能输入信号开启相应的DC-DC转换器。

两个通用I/O可通过I²C接口配置,提供外部指示或控制附加的外围器件。

MAX5968采用28引脚薄型QFN封装,工作在-40°C至+125°C温度范围。

应用

  • 高可靠性系统
  • 冗余DC-DC转换器保护
  • 服务器

MAX5968
断路器和理想二极管控制器,具有数字监测功能
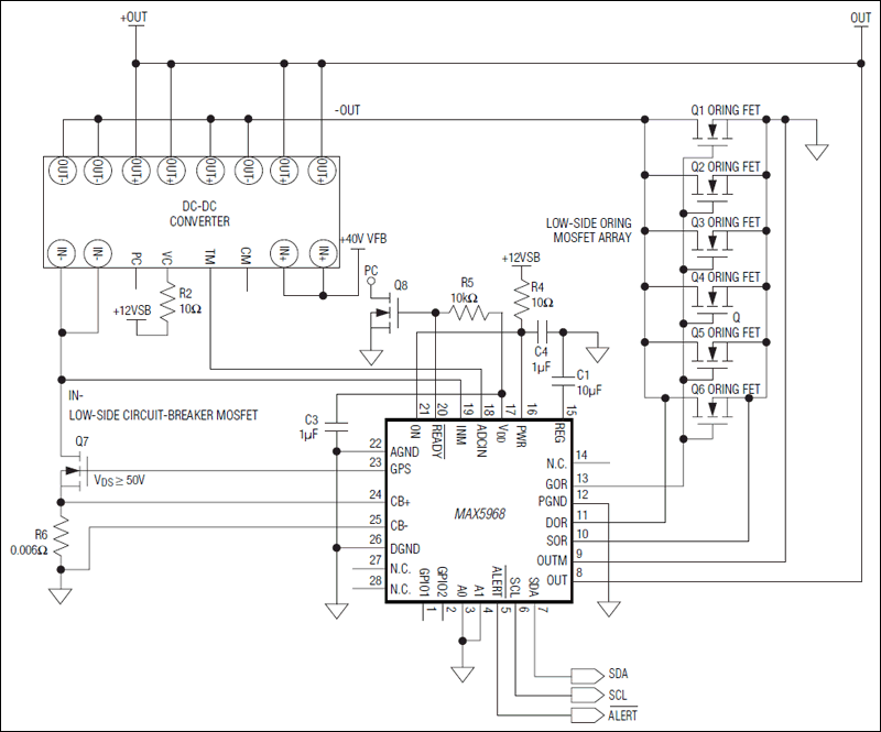
典型应用电路
添加至 myAnalog

将产品添加到myAnalog 的现有项目或新项目中(接收通知)。

创建新项目
提问
了解更多
添加至 myAnalog

Add media to the Resources section of myAnalog, to an existing project or to a new project.

创建新项目

软件资源

找不到您所需的软件或驱动?

申请驱动/软件

最新评论

需要发起讨论吗? 没有关于 MAX5968的相关讨论?是否需要发起讨论?

在EngineerZone®上发起讨论

近期浏览