MAX4880

过压保护控制器,内置断路开关

产品技术资料帮助

ADI公司所提供的资料均视为准确、可靠。但本公司不为用户在应用过程中侵犯任何专利权或第三方权利承担任何责任。技术指标的修改不再另行通知。本公司既没有含蓄的允许,也不允许借用ADI公司的专利或专利权的名义。本文出现的商标和注册商标所有权分别属于相应的公司。

Viewing:

概述

  • 高达28V的过压保护
  • 预设5.6V过压断路电平
  • 内置525mA限流开关
  • 电池断开(4.2V)检测精度为±1.2%
  • 驱动低成本n沟道MOSFET
  • 内置50ms启动延迟
  • 过压/欠压故障/FLAGV指示
  • 电池电压断路/BAT_OK指示
  • 欠压锁定
  • 热关断保护
  • 微型10引脚TDFN封装

MAX4880过压保护控制器具有内部限流开关,可配置为低成本电池充电器。如果输入电压大于过压断路电平(5.7V),或者低于欠压锁定电平(4.2V)时,MAX4880会断开外部n沟道MOSFET,并将欠压/过压标志指示(/FLAGV)置为低电平,以便通知处理器。

MAX4880内部限流开关将电池充电电流限制为525mA。开关在电池电压达到其充满状态(4.2V)时打开,并将标志(/BAT_OK)置位,以便通知处理器。MAX4880包含开关控制输入(CB),可在任意电池电压下断开内部限流开关。

MAX4880还具有内置启动延迟功能,使打开MOSFET前适配器电压达到稳定。其他功能包括:具有15kV ESD保护的输入通道,可通过关断功能(/EN)关闭外部n沟道MOSFET。

MAX4880采用节省空间的10引脚TDFN封装,工作在-40°C至+85°C扩展工业级温度范围。

应用

  • 蜂窝电话
  • 数码相机
  • MP3播放器
  • PDA与掌上电脑设备

MAX4880
过压保护控制器,内置断路开关
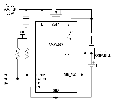
MAX4880:典型工作电路
添加至 myAnalog

将产品添加到myAnalog 的现有项目或新项目中(接收通知)。

创建新项目
提问

参考资料

了解更多
添加至 myAnalog

Add media to the Resources section of myAnalog, to an existing project or to a new project.

创建新项目

软件资源

找不到您所需的软件或驱动?

申请驱动/软件

最新评论

需要发起讨论吗? 没有关于 MAX4880的相关讨论?是否需要发起讨论?

在EngineerZone®上发起讨论

近期浏览