MAX4361

过期

ADSL驱动器/接收器,适用于用户端设备

业内尺寸最小的+5V ADSL驱动器与驱动器/接收器

产品技术资料帮助

ADI公司所提供的资料均视为准确、可靠。但本公司不为用户在应用过程中侵犯任何专利权或第三方权利承担任何责任。技术指标的修改不再另行通知。本公司既没有含蓄的允许,也不允许借用ADI公司的专利或专利权的名义。本文出现的商标和注册商标所有权分别属于相应的公司。

Viewing:

概述

  • 低噪声驱动器
    • 电压噪声密度4.8nV每平方根Hz
    • 电流噪声密度1.5pA每平方根Hz
  • 全速ADSL ATU-R线驱动器与接收器
  • 5V单电源供电
  • 100kHz、满输出功率时-75dBc SFDR
  • 驱动器至接收器串扰-95dB (MAX4363)
  • 平均线路功率+12.5dBm (DMT)
  • 峰值输出电流280mA (最小)
  • 满摆幅输出
  • 过热及短路保护

MAX4361/MAX4362/MAX4363是一系列高性能ADSL驱动器与驱动器/接收器,能够理想地应用于用户端设备中的上行发送通道与下行接收通道。这些器件工作在5V单电源下,能够以高达12.5dBm的平均线路功率传送DMT调制信号,满足全速ADSL的要求,在100kHz下,无杂散动态范围(SFDR)典型为-75dBc。

MAX4361是固定增益为3.1V/V的差分入/差分出驱动器。MAX4362是具有关断功能的双放大器,可作为外部电阻设置增益的差分入/差分出驱动器。MAX4363是具有关断功能的四放大器,可作为外部电阻设置增益的差分入/差分出驱动器/接收器组合。

MAX4361采用节省空间的8引脚µMAX®封装。

应用

  • ADSL线路接口
  • HDSL线驱动器

MAX4361
ADSL驱动器/接收器,适用于用户端设备
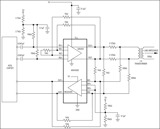
MAX4361、MAX4362、MAX4363:典型工作电路
添加至 myAnalog

将产品添加到myAnalog 的现有项目或新项目中(接收通知)。

创建新项目
提问

参考资料

了解更多
添加至 myAnalog

Add media to the Resources section of myAnalog, to an existing project or to a new project.

创建新项目

硬件生态系统

部分模型 产品周期 描述
运算放大器 2
MAX4180 过期 单/双/四路、270MHz、1mA、SOT23封装、电流反馈放大器,带有关断
MAX4434 量产 单电源、150MHz、16位精度、超低失真运算放大器
Modal heading
添加至 myAnalog

将产品添加到myAnalog 的现有项目或新项目中(接收通知)。

创建新项目

最新评论

需要发起讨论吗? 没有关于 MAX4361的相关讨论?是否需要发起讨论?

在EngineerZone®上发起讨论

近期浏览