MAX4032

不推荐用于新设计

5V、6dB视频缓冲器,具有同步头钳位、输出下垂纠正和150nA关断电流

产品技术资料帮助

ADI公司所提供的资料均视为准确、可靠。但本公司不为用户在应用过程中侵犯任何专利权或第三方权利承担任何责任。技术指标的修改不再另行通知。本公司既没有含蓄的允许,也不允许借用ADI公司的专利或专利权的名义。本文出现的商标和注册商标所有权分别属于相应的公司。

Viewing:

概述

  • +5V单电源工作
  • 输入同步头箝位
  • 交流或直流耦合输出
  • 低功耗关断模式可将电源电流降至150nA
  • 下垂纠正减小输出耦合电容,由330µF至22µF
  • 采用节省空间的SOT23与SC70封装

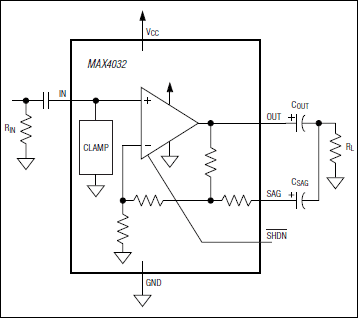
MAX4032 5V、6dB视频缓冲器具有同步头箝位、输出下垂纠正以及低功耗关断模式,采用微型SOT23与SC70封装。MAX4032的下垂纠正输出专为驱动交流耦合的150Ω反向端接的视频负载而设计,特别适合于便携式视频应用,例如数码相机、便携式DVD播放器、数字摄像机、PDA、视频蜂窝电话、便携式游戏机以及笔记本电脑等。下垂纠正功能通过引入一定的低频补偿,将通常所用的大尺寸、高成本330µF交流耦合电容的容量降低至两个更小的、低成本22µF电容。输入箝位钳制了输出端视频波形的位置,允许MAX4032用作交流或直流耦合的输出驱动器。

MAX4032工作于+5V的单电源下,仅消耗6.5mA电流。低功率关断功能可将电流减小到150nA,使MAX4032可以很好地应用于低电压、由电池驱动的视频设备中。

MAX4032采用微型6引脚SOT23与SC70封装,工作温度范围-40°C至+85°C。

应用

  • 数字便携式摄像机/电视/照相机
  • 笔记本电脑
  • PDA
  • 便携式视频/游戏机/DVD播放器
  • 便携式/平板显示器
  • 视频蜂窝电话

MAX4032
5V、6dB视频缓冲器,具有同步头钳位、输出下垂纠正和150nA关断电流
MAX4032:典型应用电路
添加至 myAnalog

将产品添加到myAnalog 的现有项目或新项目中(接收通知)。

创建新项目
提问

参考资料

了解更多
添加至 myAnalog

Add media to the Resources section of myAnalog, to an existing project or to a new project.

创建新项目

硬件生态系统

部分模型 产品周期 描述
运算放大器 3
MAX4090 推荐用于新设计 3V/5V、6dB视频缓冲器,具有同步头钳位和150nA关断电流
MAX4412 量产 低成本、低功耗、超小型、3V/5V、500MHz单电源运算放大器,满摆幅输出
MAX4452 量产 低成本、+3V/+5V、620µA、200MHz、单电源运算放大器,满摆幅输出
Modal heading
添加至 myAnalog

将产品添加到myAnalog 的现有项目或新项目中(接收通知)。

创建新项目

工具及仿真模型

最新评论

需要发起讨论吗? 没有关于 MAX4032的相关讨论?是否需要发起讨论?

在EngineerZone®上发起讨论

近期浏览