MAX3663

预发布

+3.3V、622Mbps、 SDH/SONET激光驱动器,带有电流监测和自动功率控制

产品技术资料帮助

ADI公司所提供的资料均视为准确、可靠。但本公司不为用户在应用过程中侵犯任何专利权或第三方权利承担任何责任。技术指标的修改不再另行通知。本公司既没有含蓄的允许,也不允许借用ADI公司的专利或专利权的名义。本文出现的商标和注册商标所有权分别属于相应的公司。

Viewing:

概述

  • +3.3V或+5.0V单电源工作
  • +3.3V上40mA电源电流
  • 1mA至80mA可编程偏置电流
  • 5mA至75mA可编程调制电流
  • 偏置电流和调制电流监视器
  • 200ps上升/下降时间
  • 带有失效监视器的自动平均功率控制
  • 符合ANSI、ITU及Bellcore SONET/SDH规范
  • 使能控制

MAX3663为带有自动功率控制(APC)电路、完整的+3.3V激光驱动器,用于高达622Mbps的SDH/SONET系统。器件采用差分PECL输入,提供偏置电流和调制电流,工作在-40°C至+85°C的温度范围内。

APC反馈环用于使平均光功率在温度范围和工作寿命内保持恒定。5mA至75mA的可编程宽调制电流范围、1mA至80mA的可编程偏置电流范围使该芯片理想用于不同的SDH/SONET系统。两个引脚用来监测激光器中的电流:BIASMON输出激光器偏置电流成比例的电流;MODMON输出激光器调制电流成比例的电流。

MAX3663有使能控制和失效监视,以此指示APC环不能再继续保持平均光功率不变。MAX3663采用紧凑的24引脚4mm x 4mm薄型QFN封装。

应用

  • 622Mbps SDH/SONET接入节点
  • FTTH/FTTC应用
  • 激光驱动器发送器
  • 段再生器

MAX3663
+3.3V、622Mbps、 SDH/SONET激光驱动器,带有电流监测和自动功率控制
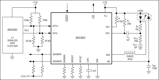
MAX3663:典型工作电路
添加至 myAnalog

将产品添加到myAnalog 的现有项目或新项目中(接收通知)。

创建新项目
提问

参考资料

了解更多
添加至 myAnalog

Add media to the Resources section of myAnalog, to an existing project or to a new project.

创建新项目

最新评论

需要发起讨论吗? 没有关于 MAX3663的相关讨论?是否需要发起讨论?

在EngineerZone®上发起讨论

近期浏览