MAX3349EA

预发布

USB 2.0全速收发器,提供UART复用模式

增加VBUS检测滞回,控制D+/D-线路过冲

产品技术资料帮助

ADI公司所提供的资料均视为准确、可靠。但本公司不为用户在应用过程中侵犯任何专利权或第三方权利承担任何责任。技术指标的修改不再另行通知。本公司既没有含蓄的允许,也不允许借用ADI公司的专利或专利权的名义。本文出现的商标和注册商标所有权分别属于相应的公司。

Viewing:

概述

  • D+和D-端具有±15kV ESD保护(HBM)
  • UART模式下将外部UART信号切换至D+/D-端
  • 内部线性稳压器允许直接由USB电缆供电
  • UART发送器/接收器(VUART)具有独立的电压输入
  • 枚举输入控制D+端1.5kΩ内部上拉电阻
  • D+和D-端集成串联内部终端电阻
  • 兼容USB 2.0,全速12Mbps工作模式
  • 内置电平转换可低至+1.4V电压,确保与低压ASIC兼容
  • VBUS检测
  • VP和VM组合输入/输出
  • 无上电顺序要求
  • 提供16焊球UCSP (2mm x 2mm)封装
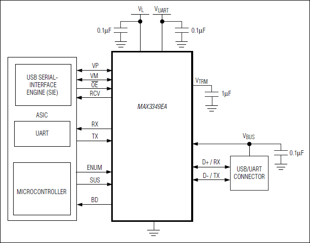
  • MAX3349EA为具有±15kV ESD保护的USB收发器,可为低压微处理器或ASIC提供全速USB接口。该器件支持枚举、挂起以及VBUS检测功能。专用的UART复用模式可将外部UART信号(Rx和Tx)连接至D+和D-端,从而允许共享连接器,降低成本并减少移动设备的端口数。

    UART接口允许诸如PDA、蜂窝电话以及数码相机等移动设备通过同一连接器收发UART和USB信号。MAX3349EA具有独立的UART电源电压输入,支持早期采用+2.75V发送信号的设备。MAX3349EA支持最大921kbaud的UART波特率。

    与USB主机相连后,MAX3349EA即进入USB模式,并通过VP、VM、RCV和/OE提供全速USB 2.0兼容接口。MAX3349EA的D+和D-端集成了内部串联终端电阻,D+端还具有1.5kΩ的内部上拉电阻,允许器件插入时与USB总线在逻辑上连接和断开。还具有挂起模式以降低功耗。D+和D-端具有高达±15kV的静电放电保护(ESD)功能。

    MAX3349EA提供16引脚TQFN (4mm x 4mm)封装或16焊球UCSP™ (2mm x 2mm)封装,工作于-40°C至+85°C扩展级温度范围。

    应用

    • 蜂窝电话
    • 数码相机
    • MP3播放器
    • PDA

    MAX3349EA
    USB 2.0全速收发器,提供UART复用模式
    MAX3349EA:典型工作电路
    添加至 myAnalog

    将产品添加到myAnalog 的现有项目或新项目中(接收通知)。

    创建新项目
    提问

    参考资料

    了解更多
    添加至 myAnalog

    Add media to the Resources section of myAnalog, to an existing project or to a new project.

    创建新项目

    最新评论

    需要发起讨论吗? 没有关于 MAX3349EA的相关讨论?是否需要发起讨论?

    在EngineerZone®上发起讨论

    近期浏览